
未来,技术的不断发展迭代将支持数字孪生应用的普及。可以预测,行业将会朝着数字孪生开发平台迈进。

近年来,数字孪生得到越来越广泛的传播。同时,得益于物联网、大数据、云计算、人工智能等新一代信息技术的发展,数字孪生的实施已逐渐成为可能。
人工智能通过智能匹配最佳算法,可在无需数据专家的参与下,自动执行数据准备、分析、融合对孪生数据进行深度知识挖掘,从而生成各类型服务;数字孪生有了人工智能技术的加持,可大幅提升数据的价值以及各项服务的响应能力和服务准确性,赋能给各垂直行业。
01
AI+ 数字孪生产业现状
数字孪生依托知识机理、数字化等技术构建数字模型,利用物联网等技术将物理世界中的数据及信息转换为通用数据,并且结合 AR/VR/MR/GIS 等技术将物理实体在数字世界完整复现出来。在此基础之上,利用人工智能、大数据、云计算等技术做数字孪生的描述、诊断、预警 / 预测及智能决策等共性应用赋能给各垂直行业。
由此可见,人工智能是数字孪生生态的底层关键技术之一,其必要性主要体现在数字孪生生态系统中的海量数据处理、系统自我优化两个方面,使数字孪生生态系统有序、智能运行,是数字孪生生态系统的中枢大脑。
根据中国电子技术标准化研究院对数字孪生生态的构成分析,数字孪生生态系统主要可以分为基础支撑层、数据互动层、模型构建与仿真分析层、共性应用层以及行业应用层等。
人工智能技术主要应用在仿真分析层面,在仿真分析层,根据中国电子技术标准化研究院发布的《数字孪生应用白皮书》,如何在大体量的数据中,通过高效的挖掘方法实现价值提炼,是数字孪生重点解决问题之一。
数字孪生信息分析技术,通过 AI 智能计算模型、算法,结合先进的可视化技术,实现智能化的信息分析和辅助决策,实现对物理实体运行指标的监测与可视化,对模型算法的自动化运行,以及对物理实体未来发展的在线预演,从而优化物理实体运行。
02
AI+ 数字孪生的应用
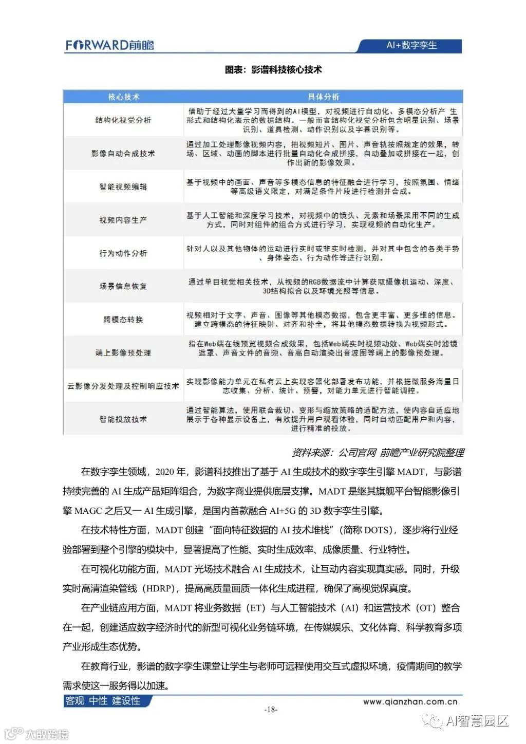
近年来,数字孪生得到越来越广泛的传播。同时,得益于物联网、大数据、云计算、人工智能等新一代信息技术的发展,数字孪生的实施已逐渐成为可能。人工智能通过智能匹配最佳算法,可在无需数据专家的参与下,自动执行数据准备、分析、融合对孪生数据进行深度知识挖掘,从而生成各类型服务;数字孪生有了人工智能技术的加持,可大幅提升数据的价值以及各项服务的响应能力和服务准确性,赋能给各垂直行业。
现阶段,除了航空航天领域,AI 和数字孪生的融合还被应用于电力、船舶、城市管理、农业、建筑、制造、石油天然气、健康医疗、环境保护等行业,特别是在智能制造领域,数字孪生被认为是一种实现制造信息世界与物理世界交互融合的有效手段。
未来,技术的不断发展迭代将支持数字孪生应用的普及。可以预测,行业将会朝着数字孪生开发平台迈进:企业可以将来自不同系统的数据聚合到一个统一的交互式可视化界面,对商品的整个生命周期进行操作,支持业务流的可视化查看和交互,以获得全新的洞察。
03
AI+ 数字孪生应用场景
数字孪生最早应用于工业制造领域,在生产中发挥了很好的联通物理和信息两个世界的桥梁和纽带作用。随着大数据、物联网和人工智能等技术的不断发展,数字孪生的形态和概念不断扩展,并逐步提升为多维动态的管理模式和解决方案,同样对零售、教育、传媒等领域产生了深刻的影响。
场景一
AI 数字孪生弥补零售行业线上与线下鸿沟,打造可触摸的交互式生态环境。
场景二
AI 数字孪生突破传统限制,实现三维立体文化传播与展示。
场景三
实现教育信息化 2.0 环境下的全周期、全数据、全空间和全要素的学习。
场景四
AI 数字孪生反映实体建筑的全生命周期过程。
具体内容如下

























