╱ 点击蓝字 关注我们 ╱
在这个瞬息万变的商业时代,每一步决策都需精准无误。今年年初,国务院国资委发布了《关于优化中央企业资产评估管理有关事项的通知》,为中央企业的资产评估管理指明了新方向。在此背景下,心流慧估,作为估值领域的深耕者,积极响应国家政策,隆重推出全新升级的专业估值报告——本次全面革新,旨在更精准地服务于国家战略与企业需求。
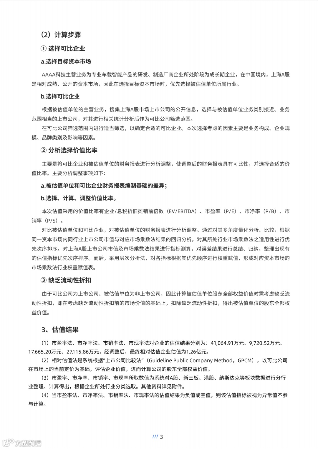
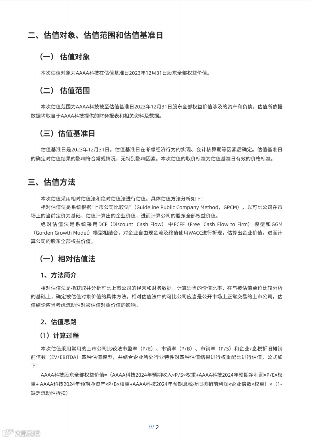
全新升级亮点,尽显专业风采
1.【全面合规,紧贴国资委要求】
我们深入研究了国资委对国有企业估值的最新审核标准,对报告内容进行了全面升级。确保每一细节都符合规定,为企业决策提供最坚实的支撑。
2. 【科学理性,兼顾合理性与实用性】
全新升级的估值报告,在保留科学严谨的基础上,更加注重估值结果的合理性和报告的完整性。通过AI技术与统计分析的深度融合,结合国际通用估值方法与心流慧估独创的软性指标体系,我们的估值更加贴近企业真实价值,为企业发展提供精准导航。
3. 【多维度剖析,洞察企业全貌】
相较于以往版本,全新升级的报告引入了更为全面的多维度综合分析框架。从财务状况到市场行情,从产品竞争力到技术实力,再到管理团队与风险管理,每一个细节都不放过,确保估值结果的全面性和准确性,助力企业精准定位。
4. 【智能化飞跃,效率与质量的双重提升】
最大的革新在于智能化生成!全新升级的报告利用先进的AIGC技术,实现了一键生成估值报告。用户只需输入基本信息,系统即可自动调用估值模型、匹配对标企业、分析数据,极大提升了估值效率,同时保证了报告的专业性和一致性。
左右滑动查看报告示例
此次专业估值报告的全新升级,是心流慧估对“专业、创新、服务”理念的又一次践行。我们不仅提升了自身的专业能力,更以实际行动响应国家政策,助力中央企业及广大企业把握机遇,实现价值最大化。
展望未来,心流慧估将继续站在行业前沿,以科技创新为驱动,不断优化产品与服务,为更多企业提供更加专业、高效、低成本的估值解决方案。让我们携手并进,共创更加辉煌的明天!
END
www.flcccc.com
关注本公众号↓
欲获取【通知】,请发消息“20241009”;
欲获取【专业估值改版后示例】,请发消息“20241010”。



