器械市场
2023年9月2日,河南医保局发文,内蒙古自治区正式加入通用介入类和神经外科类医用耗材省际联盟,同时发布4批医用耗材集采文件,涉及25类医用耗材。
#采购范围扩大:内蒙古加入省际联盟
2023年9月2日,河南医保局发布《关于通用介入类和神经外科类医用耗材省际联盟采购的公告(四)》(官网链接可点击文末阅读全文跳转),宣布内蒙古自治区正式加入通用介入类和神经外科类医用耗材省际联盟。

内蒙古的加入,使得神经外科和通用介入类医用耗材联盟集采的覆盖面更广,参与地区包括河南、山西、辽宁、吉林、黑龙江、安徽、江西、湖南、广东、广西、海南、贵州、云南、西藏、青海、宁夏、新疆、新疆生产建设兵团、福建、湖北等20省(自治区、兵团)。
值得注意的是,此次河南省医保局还同时发布了四份耗材带量采购文件,分别为:
《中心静脉导管类等医用耗材省际联盟带量采购文件》
《造影导管等医用耗材省际联盟带量采购文件》
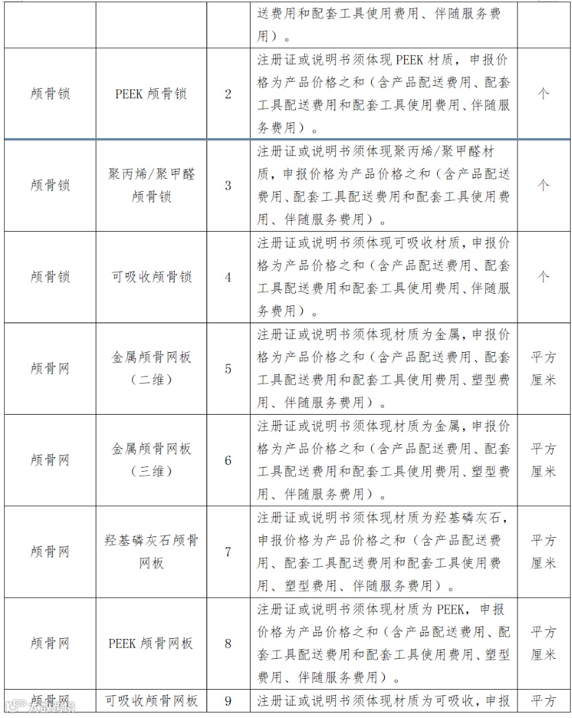
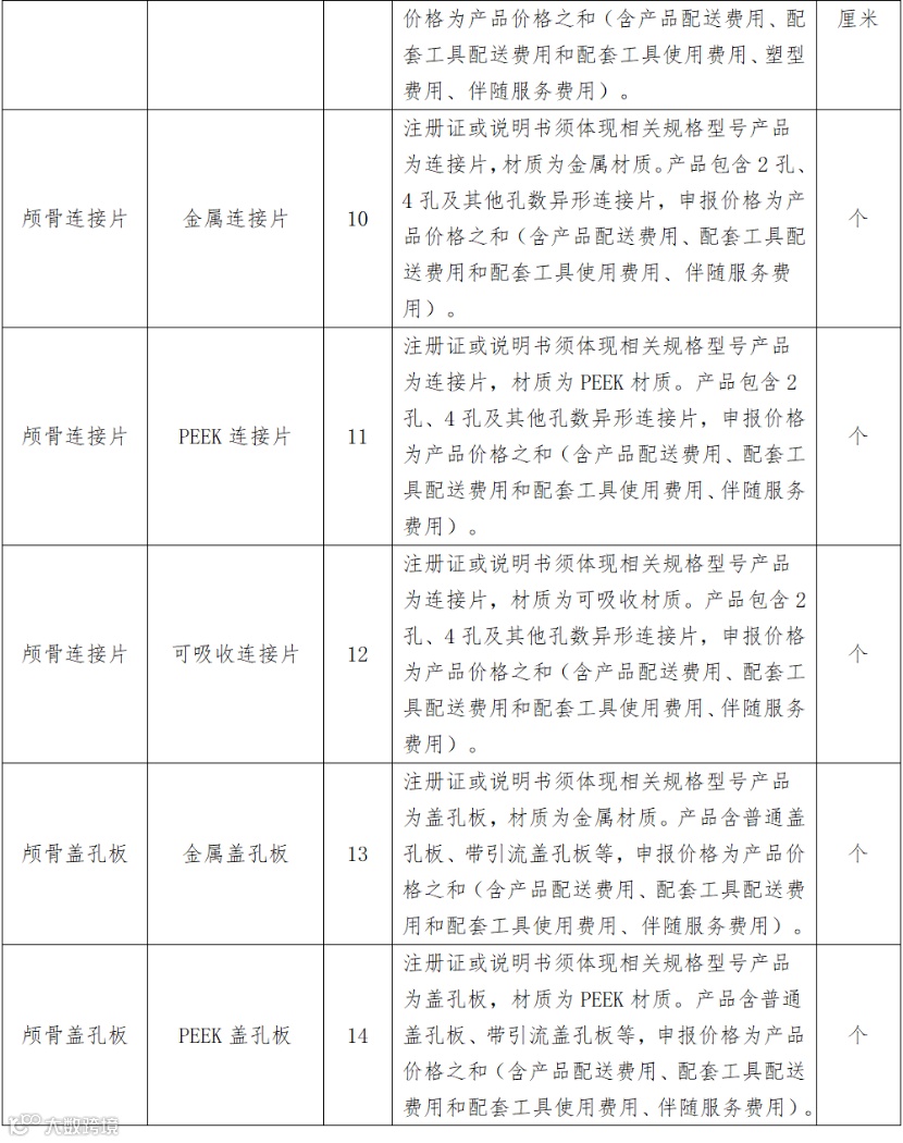
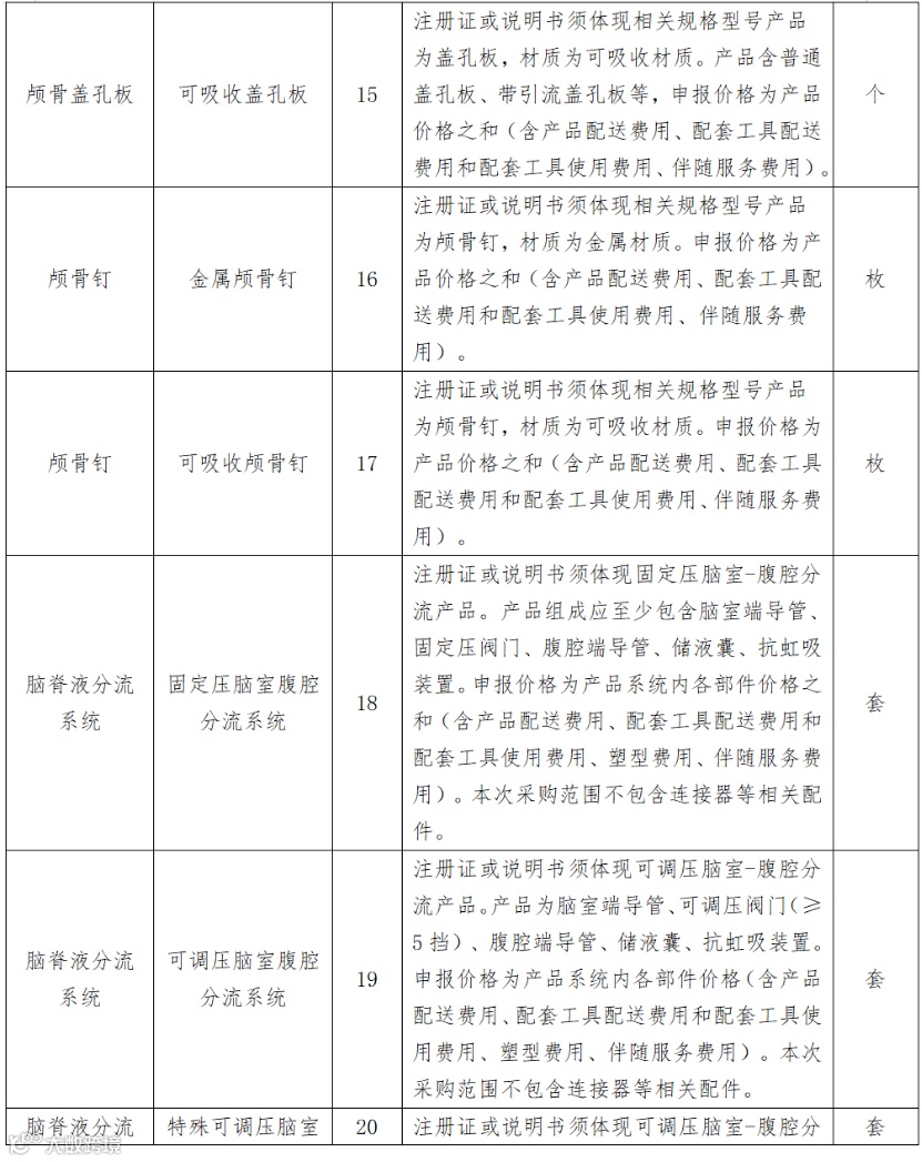
《颅骨锁等医用耗材省际联盟带量采购文件》
《动脉瘤夹等医用耗材省际联盟带量采购文件》(具体目录见文末)
这一消息意味着两大省际联盟的覆盖面进一步扩张,通用介入类和神经外科类医用耗材集采稳步推进。
#集采规模惊人:25类耗材,覆盖全国21省区
目前,神经外科类集采联盟覆盖21个省区,采购品种包括颅骨锁、颅骨网、颅骨连接片、颅骨盖孔板等13类耗材。通用介入类集采联盟则覆盖17个省区,涉及中心静脉导管、造影导管、输液港、血管鞘等12类耗材。这庞大的采购规模将在未来对市场格局带来何种冲击,值得密切观望。
尽管这一消息对国产替代形势乐观,但目前市场格局的变化还有待进一步观望。不过,无论如何,大规模集采的举措都将有助于推动医用耗材市场更加公平、竞争更加激烈,为患者提供更好的选择。






通用介入集采品种




主编|赵清 审核|祎禾 排版|miya


