
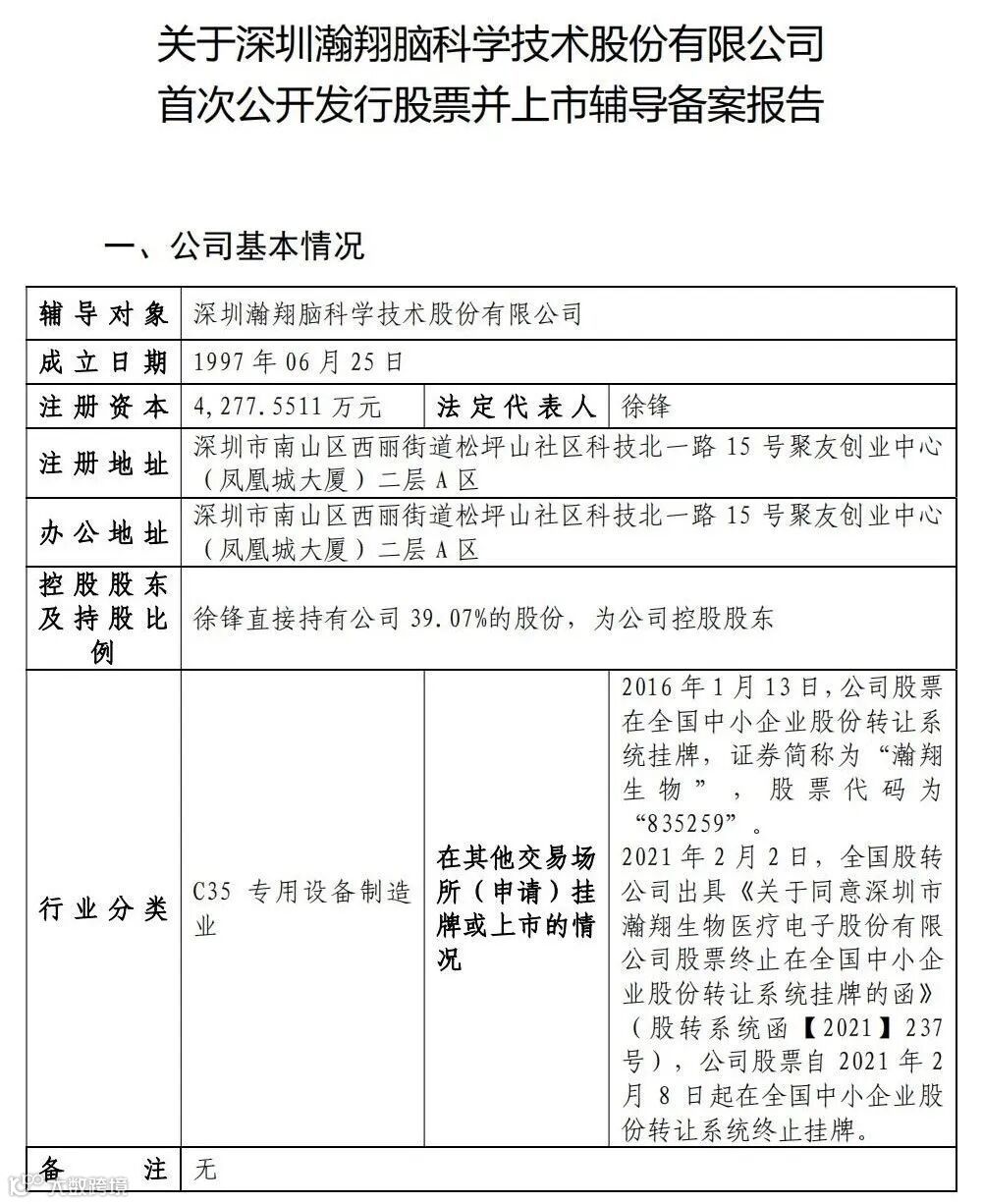
近期,证监会官网披露,深圳瀚翔脑科学技术股份有限公司(以下简称:“瀚翔脑科学”)上市辅导备案,辅导机构为国信证券股份有限公司,派出机构为深圳证监局。

瀚翔脑科学,自1997年创立以来,始终致力于为脑科学、神经科学和体育科学提供专业的系统解决方案。其分公司遍布北京、成都、西安、南京和武汉。

在2016年,瀚翔脑科学全资收购了深圳英智科技有限公司,进一步深化了其在神经功能损伤、神经功能障碍和神经功能失调的临床解决方案领域的专业能力。为此,他们自主开发了经颅磁刺激(TMS)和经颅直流电刺激(tDCS)两大诊疗体系,广泛应用于神经科、精神科、康复科、儿科以及脑神经科学研究机构。
到了2018年,瀚翔脑科学完成了对知名脑科学设备生产商意大利EB NEURO公司的参股。至此,公司的自有产品已全面覆盖大脑和神经疾病的诊疗、手术监护和康复领域:
官网消息显示:2023年9月,公司自主研发的M系列经颅磁刺激仪(transcranial magnetic stimulation, TMS)正式获得FDA批准,用于重度抑郁障碍(Major Depressive Disorder, MDD)的治疗(K230735)。这意味着“英智TMS”成为首家获得美国FDA批准的国产经颅磁刺激仪品牌!这也是FDA首次批准中国精神疾病类无创治疗设备进入美国市场!
目前,瀚翔脑科学已公布了IPO辅导计划的相关备案材料:


主编|赵清 审核|祎禾 、


