小伙伴都知道小编家的明星产品ChIP-seq,通过免疫共沉淀获得蛋白互作的DNA;同样的蛋白和RNA有着千丝万缕的互作关系,获得蛋白结合的RNA就需要我们的RIP-seq & CLIP-seq展现魅力了。
简单来说是通过抗体与靶蛋白进行免疫沉淀反应,将共沉淀下来的RNA分子进行高通量测序。高通量测序作为“科研神队友”,结合传统的免疫沉淀技术,摇身一变就成了现在炙手可热的热门技术--RIP-seq & CLIP-seq,接下来看看他们是怎样合体变身。
RNA Immunoprecipitation Sequencing (RIP-seq)
RNA immunoprecipitation sequencing (RIP-seq)是RNA免疫共沉淀结合高通量测序的一种技术,通过免疫沉淀靶蛋白来捕获互作的RNA。将捕获的RNA进行高通量测序,有助于了解转录后调控网络的动态过程。
1. RNA-seq不仅局限于miRNA与RNA结合蛋白(RBP)的传统研究,而且能分析RBP与lncRNA的互作网络,帮助我们了解lncRNA在的功能;
2. 与CLIP-seq相比,RIP-seq不需要进行紫外交联,操作简单,成功率更高;
3. 覆盖广,可在全基因组范围对蛋白结合位点进行筛选与鉴定;
4. 分辨率高,结合高通量测序技术,可发现新的蛋白结合位点。
1. 验证RNA与靶蛋白的相互作用;
2. 在全基因组范围内鉴定RNA与RBP的相互作用网络;
3. 分析RBP与miRNA、lncRNA等非编码RNA的相互作用。
组织破碎裂解,提取蛋白和RNA混合物;磁珠、抗体、蛋白和RNA混合物过夜孵育;多次洗涤,除去非特异结合的RNA;解交联,纯化RNA片段;q-PCR或测序分析。

The transcription factor CBFB suppresses breast cancer through orchestrating translation and transcription (Nature Communications .2019).
CBFB基因编码的蛋白质是属于pebp2/cbf转录因子家族,该转录因子家族主要调控造血(runx1)和成骨(runx2)特异性基因的宿主。CBFB也可与RNA结合发挥调控作用,通过RNA免疫沉淀后的深度测序(RIP-seq)技术, 探究得到CBFB与数百个转录本结合,其中CBFB通过hnRNPK与mrna结合,并通过eIF4B(一种常见的翻译起始因子)增强翻译。核CBFB/RUNX1复合物在乳腺癌中转录抑制致癌NOTCH信号通路。此研究为癌症的靶向治疗提供新的方向。

Fig. 1 Genome-wide binding of CBFB and hnRNPK to mRNAs. RIP-seq of FLAG-CBFB
UV Cross-linking and Immunoprecipitation (CLIP-seq)
紫外交联免疫沉淀(UV cross-linking and immunoprecipitation, CLIP)用于研究RNA结合蛋白在体内与众多RNA靶标的结合模式,揭示其生物学功能。主要原理是基于RNA分子与RNA结合蛋白在紫外照射下发生共价结合,提高RNA结合蛋白与相应RNA靶标的结合强度。
1. 准确性高:从活细胞交联开始,反应了体内环境下真实的分子间互作。
2. 特异性强:紫外辐射不会造成蛋白和蛋白之间的交联,能够鉴定靶蛋白和RNA 之间的直接相互作用。
3. 应用范围广:特别适用于研究剪接因子RNA结合图谱、miRNA作用靶点等研究。
1. 验证RNA与靶蛋白的直接相互作用及精确的结合位点;
2. 在全基因组范围内鉴定RNA与RBP的相互作用网络
3. lncRNA/circRNA功能机制研究以及miRNA靶标鉴定
紫外交联,组织破碎裂解,利用RNA结合蛋白的特异性抗体将RNA-蛋白质复合体沉淀,回收其中的RNA,并进行高通量测序,再经生物信息学的分析,进而深入揭示RNA结合蛋白与RNA分子的调控作用及其对生命的意义。

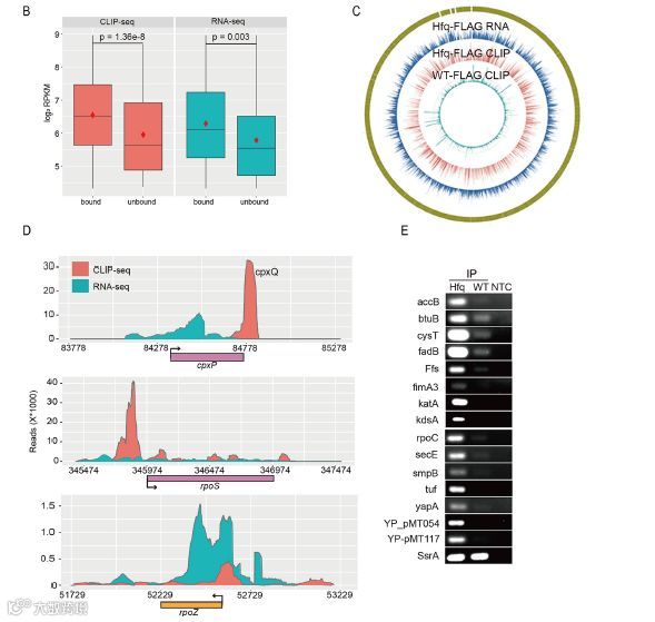
Hfq Globally Binds and Destabilizes sRNAs and mRNAs in Yersinia pestis (Molecular Biology and Physiology. 2014).
Hfq是细菌中普遍存在的一种Sm-like RNA-binding protein,参与了细菌的生理适应度和发病机制,但其在体内结合机制尚不明确。采用 (CLIP-seq)方法探究得到Y. pestis中全基因组的hfq结合RNA。发现Y. pestis的Hfq结合80%以上为mRNA,而且Hfq结合非编码小RNA (sRNAs),Motif为AGAAUAA和GGGGAUUA。这些结果共同展示了高质量的Hfq-RNA在Y. pestis中的相互作用图谱,这对于进一步破译Hfq-sRNAs在Y. pestis中的调控作用具有重要意义。

Fig. 2 CLIP-seq revealed that Hfq binds more than 80% of transcribed RNAs in Y. pestis.
近年来,研究人员不仅仅关注于DNA或RNA序列本身,对于非序列依赖性的表观遗传修饰,也会产生更大的兴趣;曾经被认为是垃圾DNA的非编码片序列也引起了研究人员极大的兴趣;同时,RNA结合蛋白的功能以及转录后的RNA调控网络也备受关注,为了解决这些问题,满足大家的科研需求,推出了RIP-seq和进阶版的CLIP-seq技术。
今天就跟大家分享到这里,想了解更多热点研究、热门技术、研究动态,欢迎持续关注爱基百客生物,我们下次再见!


