
部分结果
1、 WIP基因在拟南芥和甜瓜中的功能注释
对拟南芥和甜瓜之间WIP基因的保守性分析显示,来自甜瓜的两个WIP蛋白(MELO3C004740和MELO3C003009)与TT1聚在一起,而CmWIP1和其他三个相关蛋白(MELO3C009657,MELO3C023544和MELO3C009030)是NTT进化枝的一部分。另外,对拟南芥和甜瓜之间WIP蛋白功能研究。利用转基因植株35S:CmWIP1、35S:TT1和35S:NTT,观察到相似的表型,结果表明与拟南芥的直向同源物TT1和NTT相比,拟南芥中的CmWIP1启动了相同的分子过程。
根据先前的报道,为了测试CmWIP1是否能够在种皮发育中履行AtWIPs的功能,作者在tt1突变体的TT1启动子(2 Kb)下表达了CmWIP1的编码序列,同时在tt1突变体中在其自身的启动子(2 kb)下表达了TT1的编码序列来作对照。最终,作者发现CmWIP1在拟南芥中能部分代替TT1的功能。
综上,在甜瓜和拟南芥之间,WIP蛋白共享保守的蛋白结构和功能。因此,对拟南芥中WIP蛋白的表征可能会为理解甜瓜中WIP蛋白的功能带来新的见解。

图1 拟南芥和甜瓜中的WIP转录因子
2、 WIP结合位点的全基因组鉴定
对TT1和NTT的共有结合位点motif分析。前三个最显著的结合基序被确定为GAGA-repeat,bZIP(ABI5)和W-box(WRKY)基序。

图2 WIPs结合位点的全基因组鉴定
3. WIP蛋白早期靶基因的鉴定
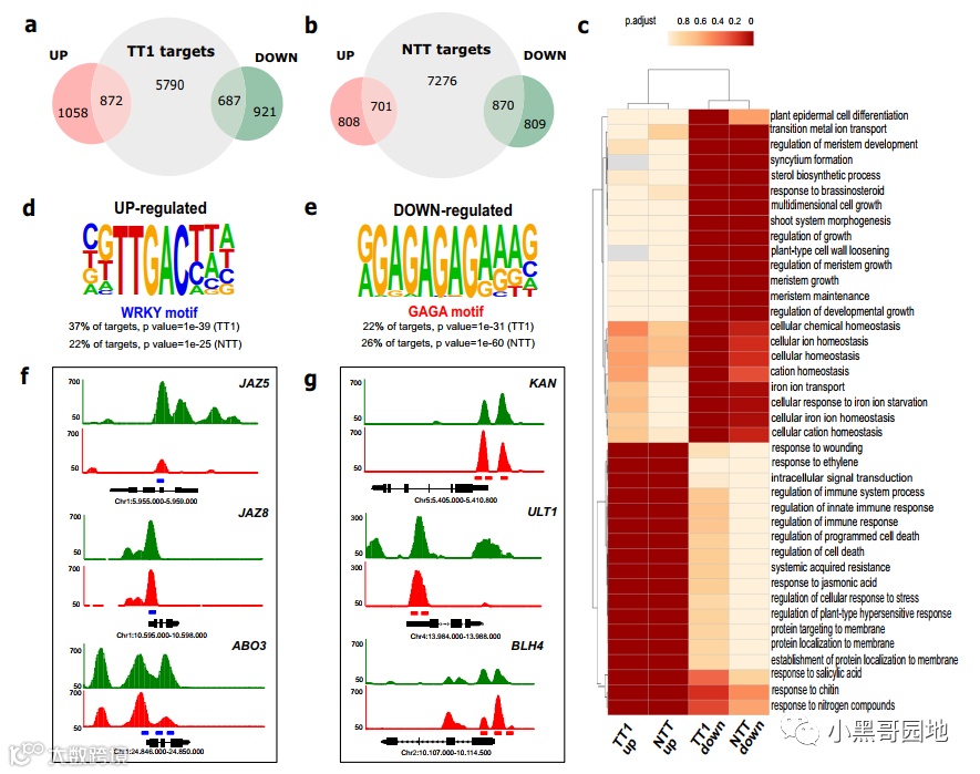
对Dex:TT1、Dex:NTT和Dex:GR进行RNA-seq分析,共鉴定到3538个(Dex:TT1 vs Dex:GR)和3188个(Dex:NTT vs Dex:GR)DEGs,两组差异共有1363个DEGs,其中761个上调表达,602个下调表达。
为进一步确认WIP主要靶标,联合DEGs和ChIP-seq结合峰,两个数据集有明显重叠。推定的TT1靶基因中,上调靶基因872个(占DEGs的24%),下调靶基因687个(占DEGs的19%);NTT靶基因中,下调靶基因870个(占DEGs的27%),上调靶基因701个(占DEGs的21%)。所有这些数据共同表明,WIP蛋白可以充当转录激活因子或阻遏因子。
对TT1和NNT靶基因的motif分析发现,绝大部分TT1(37%)和NTT(22%)上调靶基因都含有TTGACY W-box(WRKY)基序;相反,绝大部分TT1(27%)和NTT(33%)下调靶基因含的是GAGA-repeat基序。
总之,RNA-seq和ChIP-seq的整合分析揭示了WIP TF的作用机制,其与GAGA基序的相互作用会抑制促进生长和发育相关基因的表达;而与W-box基序的相互作用,则会激活与应激信号通路相关的基因的表达 。

图3 WIPs的ChIP-seq和RNA-Seq数据的整合
延伸思考
1. 作者首先对甜瓜和拟南芥中WIP基因的保守性进行分析,确认CmWIP1与TT1和NTT的关系;再进一步通过在拟南芥中表达CmWIP1蛋白,确认了CmWIP1与TT1和NTT的功能相似性。由此确定使用拟南芥系统研究甜瓜WIP蛋白功能的分子机制。对非模式植物的TF分子调控机制的研究可借鉴此思路。
2. 利用ChIP-seq和RNA-seq分析TT1和NTT的靶基因时,发现其有差不多等量的上下调靶基因,表明TT1和NTT可既作转录激活物也可作转录阻遏物,且其结合基序在上下调靶基因中存在很大差异,上调主要是WRKY-motif,下调则是GAGA-motif。提示TF可通过不同的保守基序去结合不同的基因集,从而行使不同的功能,当对未知TF进行motif分析时,需要把上下调靶基因分开。

