植物已经进化出多层次的调控机制来调控基因表达,以提高它们的冷适应性。然而,关于染色质和翻译水平的应激反应的信息有限。2021.5.1,由福建农林大学发表在Horticulture research上的Chromatin accessibility and translational landscapes of tea plants under chilling stress,首次表征了茶树在低温胁迫下体内的染色质可及性、转录和翻译景观。
茶树Camellia sinensis L. O. Kuntze是重要的多年生木本植物,广泛栽培于亚热带至热带气候区。冷应激是茶树面临的最严重的环境挑战之一。以往的研究从mRNA水平阐明了茶树的抗寒机制,表征了低温下挥发物和相关基因的功能,发现CBFs可能在冬季自然寒冷胁迫下通过调控多条途径中的靶基因发挥作用。在这项研究中,作者通过结合 ATAC-seq、RNA-seq 和 Ribo-seq 技术,初步确定了茶树在低温胁迫下体内的染色质可及性、转录和翻译景观。这些结果将为寒冷胁迫下植物基因调控提供新的见解。
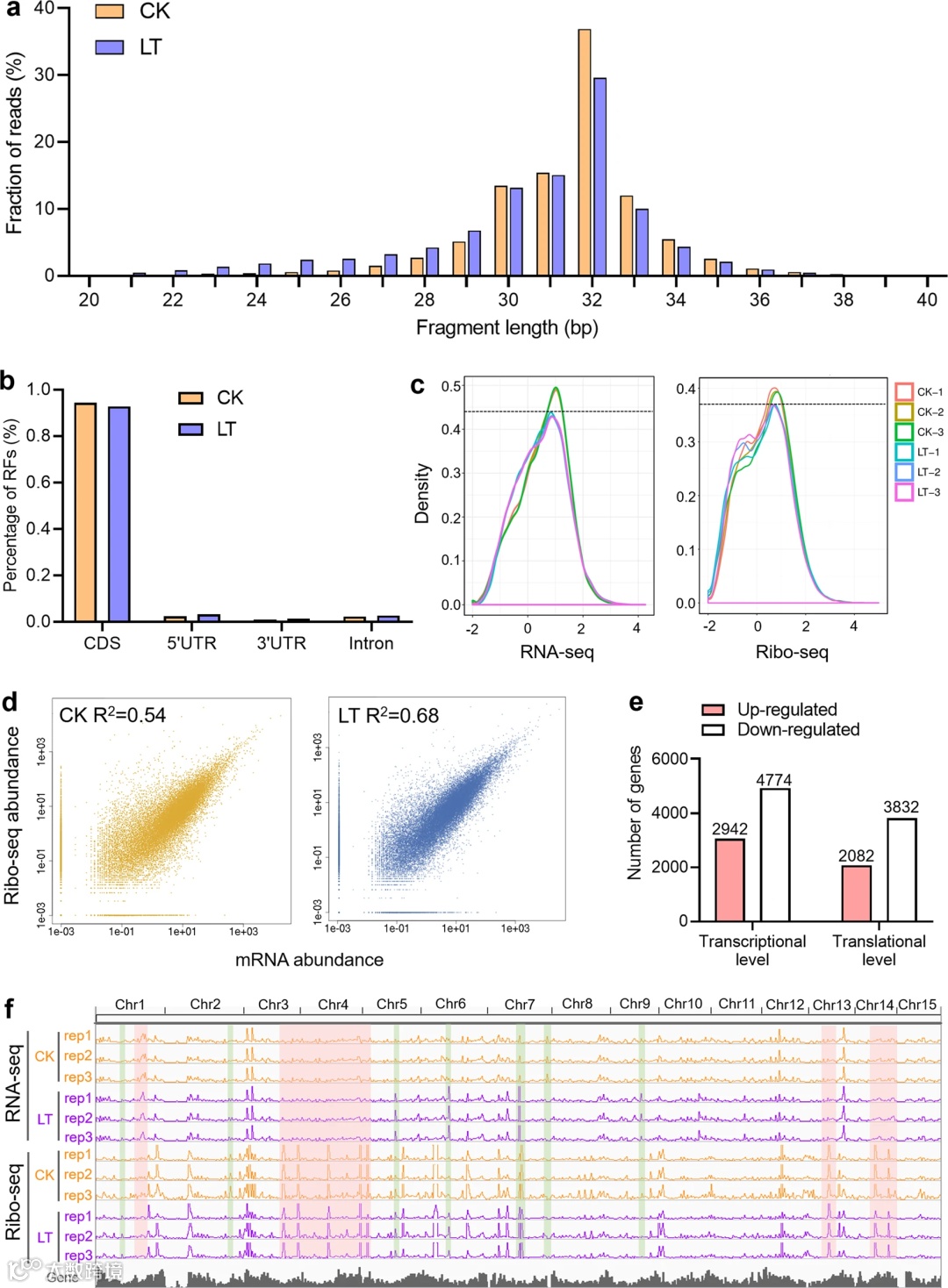
取对照 (CK) 和在 4 °C 处理 24 h(低温 (LT))的样本进行了体内全基因组 ATAC-seq、RNA-seq 和 Ribo-seq 分析(图 1),以了解茶树冷应激反应的染色质可及性、转录和翻译调节。三种组学方法的clean reads的Q20和Q30分别超过96%和91%,并有88.05-97.87%的clean reads可以被映射到最新的茶树基因组。qRT-PCR 结果与 RNA-seq 数据关联性较好。通过染色质、转录和核糖体主成分分析 (PCA)能清楚地区分 CK 和 LT 样品。这些结果都表明三种组学方法具有高度的可靠性和可重复性,并且低温胁迫在一定程度上调节了茶树的转录和转录后过程。 
图1 实验策略示意图
Ribo-seq的结果表明,CK 和 LT 样品中 RFs 的长度约为 32 nt(图 2a)。CK样品中分别有2.34%、1.05% 和 2.28% 的 RFs位于 5' UTR、3' UTR 和内含子中,而 94.40% 的 RFs 位于 CDS 中(图 2b)。与CK样品相比,LT样品中5′UTR、3′UTR和内含子的RFs分别增加到3.19%、1.29%和2.72%,映射到CDS 的RFs则下降到 92.81%(图 2b)。这意味着 UTR 中的翻译可能介导植物对胁迫的反应。
Ribo-seq 和 RNA-seq 数据的表达丰度分布上具有高度相关性,低温胁迫还抑制了茶树的转录和翻译水平(图 2c)。有趣的是,寒冷条件下基因转录和翻译水平的 Pearson 相关系数从 0.54 增加到 0.68(图 2d),这反映了胁迫条件下转录和翻译的协同效应,同时,中等相关性表明茶树在低温胁迫下必须具有独立的翻译调节。
基于|Fc| ≥ 2和FDR < 0.05的标准,在转录水平上获得了2942个上调和4774个下调的DEGs,在翻译水平上获得了2082个上调和3506个下调的DEGs(图2e)。两个水平上上调基因的数量都小于下调基因的数量,表明低温胁迫抑制了茶树基因的表达。值得注意的是,15条染色体上整体RNA-seq和Ribo-seq谱图明显表明,寒冷胁迫引起了包括仅在转录水平、仅在翻译水平和两个水平上的变化(图2f)。 
图2 低温胁迫下茶树叶片RNA-seq和Ribo-seq数据特征
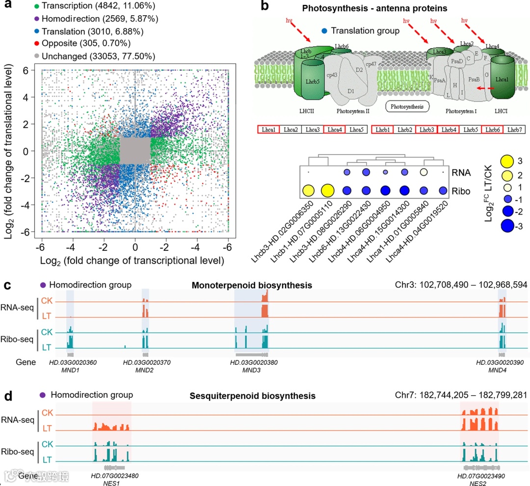
为了更详细地了解低温胁迫对茶树转录和翻译水平的影响,基于DEGs的定义,将所有基因细分为五组(图3a),包括转录组(11.06%,4842个基因仅在转录水平发生显着变化),翻译组(6.88%,3010个基因仅在翻译水平发生显着变化),同向组(5.87%,2569 个基因在转录和交易水平上都发生了显着变化,并表现出一致的趋势),反向组(0.70%,305 个基因在转录和交易水平上都发生了显着变化,并表现出不一致的趋势),以及不变组(77.50%,33,053 个基因在转录或交易水平上没有显着变化)。
进一步对五组中的基因进行了通路富集分析。转录组中的基因在氧化磷酸化、光合生物中的碳固定和谷胱甘肽代谢途径中显着富集。翻译组中的基因在苯丙烷生物合成和光合作用-天线蛋白途径中富集。其中,光合作用-天线蛋白途径中的大多数基因在翻译水平上显着下调(图3b)。同向组中的基因在与抗寒性相关的几种途径中显着富集,例如植物-病原体相互作用、苯丙烷生物合成、植物激素信号转导、MAPK 信号传导和单萜生物合成途径。挥发物可以调节茶树的抗寒性并引发植物间通讯。有趣的是,单萜生物合成途径中的四种 (+)-新薄荷醇脱氢酶 (MNDs) 串联排列在 3 号染色体上(图 3c),而倍半萜烯生物合成途径中的两种(E)-橙花醇合酶(NESs)在串联排列在 7 号染色体上(图 3d),并且它们的转录和翻译水平显着增加。反向组组中的基因在光合作用、氧化磷酸化和 RNA 聚合酶途径中富集。 
图3 低温胁迫下茶树叶片的转录和翻译变化
翻译效率 (TE) 是 RNA 利用效率的关键指标,作者试图评估茶树是否可以通过改变其基因的 TE 来应对寒冷胁迫。结果表明,LT 样品的中值 TE 低于 CK 样品的 TE,表明低温胁迫抑制了茶树的翻译效率。共检测到 2287 个在低温胁迫下 TE 增加的基因和 2686 个 TE 降低的基因,CK和LT样本中TE与基因转录水平的相关系数分别为-0.38和-0.37。这些结果表明,随着基因表达水平的增加,基因的TE逐渐降低。总体而言,TE的调节可能是茶树的一种冷胁迫响应方式。
上游开放阅读框 (uORFs) 由位于 5' UTR 的一个小的开放阅读框组成,可以调节下游主要 ORFs (mORFs) 的翻译。在茶树的 3082 个基因的 5' UTR 中鉴定了 13,800 个 uORFs(图 4a),其中 2621 个(85.04%)基因具有 1-5 个 uORFs(图 4b), 并分别在 CK和 LT 样本(图 4c)中发现了 4031 和 4293 个翻译的 uORFs(FPKM ≥ 1)。
比较翻译和未翻译 uORFs 的特征,发现茶树中具有翻译uORFs 的基因,其翻译 uORFs(图 4d)和 5' UTR(图 4e)的长度都比那些未翻译的 uORFs短,并且它们都显示出相同的折叠潜力(图 4f)。此外,在翻译的 uORFs 中,从 uORF 到 mORF 起始密码子(图 4g)和转录起始位点(TSS,图 4h)的相对距离较短。进一步对翻译和非翻译区域之间 uORFs 起始密码子周围碱基的频率进行分析,结果表明,翻译的 uORFs 中 -1 位置鸟嘌呤的概率高于未翻译的 uORFs(图 4i),并且观察到翻译的 uORFs 有更高的 GC 含量(图 4j)。
为了探索翻译的 uORFs 对茶树基因 TE 的影响,对具有单个翻译的 uORF 的基因、具有多个翻译的 uORFs 的基因和具有未翻译的 uORFs 的基因进行分析。显然,与未翻译的 uORF 相比,翻译的 uORFs 与基因 TE 的显著降低有关。然而,翻译的 uORFs 的数量没有显着影响基因的 TE(图 4k)。
由于冷胁迫下 5' UTR 中的 RF 数量增加,因此 uORF 的 TE 也发生了变化(图 2b)。通过计算翻译的 uORFs 的 TE,观察到 LT 样品中的 TE 显著高于 CK 样品中的 TE(图 4l),表明茶树中 uORFs 的翻译在低温胁迫下显著增强。 
图4 上游开放阅读框 (uORFs) 的鉴定及特征
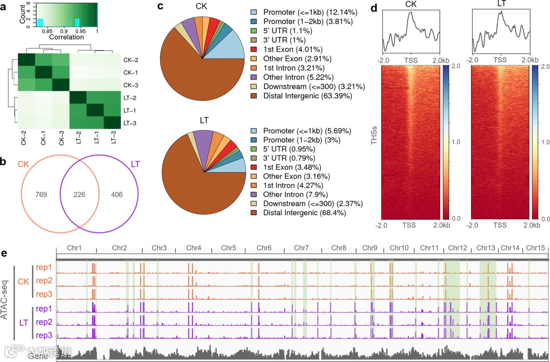
在 CK 和 LT 中各进行了三个生物学重复的ATAC-seq,结果具有高度可重复性(图 5a),并将在所有生物学重复中都可以识别的 THS 区域用作进一步分析。结果,在 CK 样品中鉴定了 997 个可重复的 THSs,而 LT 样品则是 633 个,其中 226 个 THSs 重叠(图 5b)。来自两个样本的 THSs 在茶树基因组中显示出相似的分布模式;分布在远端基因间区的THSs占多数,位于基因TSS上游2 kb的启动子区域次之,外显子和内含子区域数量最少(图5c)。检查了来自两个样品的染色质信号的平均图和热图(图 5d),结果表明这些信号往往在 TSS 区域中富集,如先前在许多植物中所述。CK 和 LT 样本的 ATAC-seq 数据在 IGV 浏览器中可视化(图 5e),三个生物学重复之间的高度一致性进一步证明了数据的可靠性。重要的是要注意 LT 样品的染色质景观与 CK 样品的染色质景观显著不同,表明茶树在低温胁迫下的染色质调节。 
图5 CK 和 LT 样品的染色质可及性图谱
远端可及染色质区域 (dACRs) 中的 CREs 可能在植物基因组中基因的远程转录控制中发挥重要作用。因此,对 LT 样品中富含的 433 个远端 THS进行进一步分析,发现这些远端 THS 被映射到 318 个最近的注释基因,其中 275 个远端 THS 与最近的基因相距超过 10 kb。检查这 318 个基因的表达和翻译数据,71 个(22.33%)在转录或翻译水平或两者都显示出显著变化。进一步对318个最近的基因进行了KEGG通路富集分析,其中11个在氧化磷酸化通路中显著富集。对远端 THS 的基序富集分析,发现富集的基序主要与 3 个 TF 家族有关,包括 9 个 ERF-、7 个 TCP-和 6 个 WRKY-结合基序,它们参与植物胁迫反应。总体而言,远程转录调控可能在茶树对低温胁迫的反应中发挥重要作用。
通过比较 THS 数据集中 CK 和 LT 样本之间的定量差异,不包括远端 THSs,共确定了 66 个冷诱导的 THSs(|Fc| ≥ 2 和 P < 0.05),它们映射到 66 个基因,其中40.91% 的基因在转录或翻译水平上发生了显着变化(图 6)。相对较高的频率突出了冷诱导的 THSs 在介导茶树冷调节中的潜在作用。对冷诱导THSs相关注释基因的通路分析表明,这些基因主要与脂肪酸代谢、核糖体、光合作用-天线蛋白和植物激素信号转导通路有关;这些结果与通过 RNA-seq 和 Ribo-seq 确定的 DEGs 的富集结果重叠。 
图6 低温胁迫下染色质可及性、转录和翻译水平发生显着变化的基因的IGV示例
由于冷诱导的 THSs 代表更多的 ACRs 并且可能包含 TF 结合基序,通过 MEME 鉴定了所有冷诱导的 THSs带有的基序,发现结合所有已识别基序的 TF 主要属于 AP2/ERF 家族,其次是 WRKY、bZIP 和 TCP 家族(图 7a)。最近的研究还表明,三种典型草种在低温胁迫下的主要调控 TFs是 ERFs ,这表明植物在低温胁迫下的保守调控网络。此外,茶树中可能存在复杂的 LT 调节网络。例如,存在于 HD.04G0004270 中的冷诱导 THSs 可能同时受到来自 AP2/ERF、WRKY、TCP、bZIP、ARF 和 bHLH 家族的 TF 的调节。进一步选择了 17 个据报道在植物对低温胁迫的反应中起作用的 TF 成员,以构建亚调节网络(图 7b)。这些成员属于 AP2/ERF 和 WRKY 家族,包括三个被广泛报道可以提高植物耐寒性的 CBFs。 
图7 低温胁迫下茶树的转录调控网络
前述ATAC-seq 揭示的 17 个重要 TF 是否在转录和翻译水平对冷应激做出反应。作者确定了 13 个核心转录因子,发现 12 个 TF 的转录和翻译在低温胁迫下显著增加,而 ERF5(HD.09G0018920)的转录和翻译分别下调了 4.61 倍和 3.88 倍(图 8)。作为其他植物冷响应途径的核心基因,4个CBF成员(CBF1,HD.01G0015370;CBF2,HD.01G0015390和HD.06G0016380;CBF3,HD.06G0016360)的转录和翻译水平增加了数百倍,这与先前在转录水平上对茶树中 CBF 基因的研究结果一致,并表明 CBF 基因在冷响应中的保守性。ERF1、ERF2、ERF5、ERF104 和 CRF4 是已知的低温响应基因的调节因子,也可能在茶树的低温胁迫响应中发挥重要作用。WRKYs 被认为是植物环境刺激的重要调节因子,它们主要与靶标启动子中的 W 盒结合以调节其表达。茶树中的三个 WRKY 成员(WRKY6、HD.07G0026070;WRKY40、HD.04G0014520 和 HD.15G0007590)已被评估在染色质可及性、转录和翻译中的作用,并且它们可能参与了冷应激的调节(图8)。因此,这13个TF可能是茶树冷响应的核心调节因子。 
图8 13 个核心 TF 在转录和翻译水平上显示出显著变化
该研究通过ATAC-seq,RNA-seq和Ribo-seq,首次实现了在转录和转录后水平上探索茶树叶片的冷调控景观,旨在为植物在多个水平的低温胁迫下的响应和调节提供新的见解。翻译过程是高度动态的,mRNA 的水平和相应的蛋白质并不总是相关的。低温胁迫抑制了茶树的转录和翻译,同时也能将转录和翻译水平之间的Pearson系数由0.54提高到0.68,这种转录和翻译既相关又独立的关系,增加了基因表达的灵活性,为适应环境温度变化和实现协同调控提供了分子基础。
低温胁迫对茶叶的TE有负面影响,翻译的 uORFs 能显著降低了相应基因的 TE;同时低温能增加5’UTR中的RFs数量,翻译的uORFs的TE也会增加,这意味着茶树在低温胁迫下是通过增强uORFs的翻译来抑制基因的整体表达。
特定条件下的染色质可及性景观被认为代表了该条件下蛋白质结合位点的范围,茶树的染色质景观在低温下发生了显著变化,但大多数 THSs 位于远端基因间区,表明远程转录调控可能在茶树对低温胁迫的反应中起重要作用。此外,许多 CREs 在冷诱导的远端 THSs 中富集,包括 9 个 ERF、7 个 TCP 和 6 个 WRKY。这些结果提供了植物在低温胁迫下的长程转录调控的迹象。
基于 ATAC-seq 结果推断调控网络是可行的,本文确定了13个关键TFs,被证实在低温胁迫下的染色质、转录和翻译起作用,包括已被证实在茶树和其他植物里起作用的CBFs以及ERF2、CRF4和3个WRKYs。这些高可信度的调控TF 证明了结果的可靠性,有助于阐明茶树冷响应基因表达的调节关系。


