
DATE: 2021年11月
IF:10.151
肉质水果是人类重要的食物来源。肉质果实的成熟涉及到颜色、质地、风味和营养的巨大变化。肉质果实的过度成熟往往会造成较大的经济损失,因此揭示其调控网络对于制定改善营养和感官品质的策略至关重要。对于常规的模式生物而言,肉质果实的成熟是拟南芥和水稻所缺乏的一种独特的发育过程,而番茄因其遗传转化相对容易、生命周期短、而且基因组注释良好,通常能够作为模型系统来研究果实成熟调控的机制。
中国科学院华南植物园段学武课题组长期致力于园艺作物采后生物学、生物化学与分子生物学和贮运保鲜技术的研究工作。项目组在前期研究发现,SlJMJ7这个基因在番茄果实成熟早期高表达,表明该基因在成熟的过程中可能起到比较重要的作用;此外,这个基因具有组蛋白H3K4脱甲基酶活性。作者推测SlJMJ7介导的组蛋白H3K4去甲基化参与了番茄果实成熟的调控。因此,作者从表观遗传学的角度,结合WGBS、ChIP-seq、RNA-seq等多种技术揭示了SlJMJ7在果实成熟过程中的功能和作用机制。

首先,作者构建了SlJMJ7的过表达和敲除体系,通过番茄果实表型检测(SlJMJ7过表达株系表现出果实成熟延迟的表型,而SlJMJ7功能丧失则加速了果实成熟)和SlJMJ7表达谱揭示了SlJMJ7在番茄果实成熟过程中发挥着抑制因子的作用。

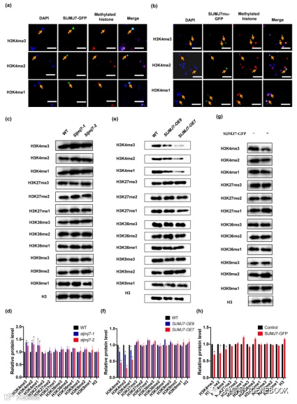
随后,作者对SlJMJ7的结构进行了研究,发现SlJMJ7含有一个JmjC结构域,而这个结构域具有组蛋白去甲基化功能,因此作者试图研究SlJMJ7的组蛋白去甲基化酶特性。通过in vivo和in vitro对各种组蛋白赖氨酸甲基化标记的信号强度进行检测分析发现,H3K4的甲基化受SlJMJ7影响最大,SlJMJ7具有特异性H3K4me1/2/3去甲基化酶活性。

为了进一步挖掘SlJMJ7的功能,作者基于SlJMJ7的去甲基酶能力,进行了野生型和SlJMJ7突变体的RNA-seq、H3K4me3 ChIP-seq,并对过表达材料进行了SlJMJ7的ChIP-seq,来挖掘SlJMJ7的关键调控基因。结果表明,SlJMJ7通过H3K4me3去甲基化调控一组关键的成熟相关基因,包括乙烯生物合成(ACS2、ACS4和ACO6)、转录调控(RIN和NOR)和DNA去甲基化(DML2)基因。


值得注意的是,结合全基因组转录、结合位点和组蛋白修饰谱分析,作者发现DML2(一个关键的DNA去甲基化酶基因)是SlJMJ7的直接靶点,这暗含着组蛋白去甲基化和DNA去甲基化之间可能存在一定的关系。为了证实这一推测,作者评估了WT和SlJMJ7突变体果实中DML2位点H3K4me3水平的动态变化,发现SlJMJ7突变体中DML2位点的H3K4me3水平显著升高,表明SlJMJ7在果实成熟初期通过H3K4me3去甲基化直接和特异性地抑制DML2的表达。随后,作者对野生型和SlJMJ7突变体进行了全基因组甲基化测序(WGBS),并联合DML2突变体的DNA甲基化谱进行了分析,发现SlJMJ7能够通过DML2调控的DNA甲基化来间接抑制与成熟相关的基因如RIN、NOR等在番茄果实中的表达。


综上所述,作者构建了SlJMJ7调控番茄成熟的工作模型。简单来说,SlJMJ7能够通过直接调控H3K4me3,以及通过抑制DNA去甲基化酶DML2的表达来间接抑制DNA甲基化的方式,达到抑制与乙烯合成和成熟相关的基因表达的目的。这些发现揭示了组蛋白H3K4甲基化和DNA甲基化互作调控植物发育过程中基因表达的新机制。

这篇文章通过表观多组学联合的方式构建了番茄成熟的部分调控网络,揭示了表观遗传学在机制研究中的重要性。其中,爱基百客有幸参与了WGBS的实验和分析,此外,我们对于文中的ChIP-seq和后期验证部分的实验和分析也有着非常丰富的经验,能够给您提供一条龙的贴心服务!欢迎各位老师前来咨询~


