题目:Uncovering Divergence in Gene Expression Regulation in the Adaptation of Yeast to Nitrogen Scarcity
期刊:Msystems
研究方向:酵母低氮胁迫响应
主要研究材料:酿酒酵母不同低氮响应菌株(WE、NA)及其杂交种(WE X NA), 低氮SM60或高氮SM300条件
研究思路:

主要研究内容:
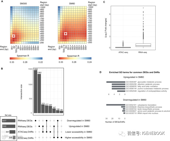
1、ATAC-seq 、 RNA-seq 相关性分析

2、差异基因与差异染色质开放区关联基因GO分析

3、差异基因分析

4、转录因子结合位点差异分析

ATAC-seq+RNA-seq优惠来了



