发表单位:华中农业大学
发表日期:2022年7月21日
期 刊:Plant Physiol(IF:8.005)
研究材料:水稻稻曲病菌
2022年7月21日,华中农业大学植物科学技术学院黄俊斌教授团队在Plant Physiol(IF:8.005)在线发表了题为“A secreted fungal subtilase interferes with rice immunity via degradation of SUPPRESSOR OF G2 ALLELE OF skp1”的研究论文。爱基百客为该研究提供Small RNA sequencing的技术支持。
01
研究背景
水稻假黑穗病(RFS),由子囊菌病原菌引起黑穗病菌是世界范围内影响水稻(Oryza sativa)的最具破坏性的病害之一。RFS不仅降低产量,而且由于产生环肽真菌毒素而威胁动物和人类健康。枯草酶(Sutilases)是一种丝氨酸蛋白酶,广泛存在于植物、真菌、细菌和寄生虫中。大多数枯草酶由3个保守结构域组成:肽酶S8结构域、PA结构域和抑制剂I9结构域。在各种病原体和感染环境的分泌物中检测到枯草酶。此前研究鉴定出一个来自赤霉病菌的枯草酶能够降解马铃薯致病相关蛋白。然而,病原枯草酶靶向宿主防御蛋白的机制仍未被探索。
02
研究思路
03
研究结果
01
UvPr1a是一种抑制baxin介导的植物细胞死亡的细胞质效应因子
作者此前的转录组数据中一个枯草杆菌素样蛋白酶的Uv8b_1567在不同的感染过程中显著上调。功能域分析显示Uv8b_1567含有信号肽(SP),抑制剂I9和肽酶S8(图1A)。RT-PCR结果显示UvPr1a表达在感染过程中显著升高(图1B),提示UvPr1a可能在U. virens毒力中起作用。为了确定UvPr1a SP的功能,作者在酵母(酿酒酵母)中进行了分泌试验,UvPr1a的SP是一个有功能的分泌信号,证实了UvPr1a是一个分泌蛋白(图1C)。
为了评估UvPr1a在植物免疫应答中的作用,作者在烟草中测试了UvPr1ab表达对由Bax(小鼠凋亡前蛋白)和INF1(来自致病疫霉菌的PAMP)诱导的细胞程序性死亡的效果。结果显示UvPr1a的肽酶S8结构域能抑制Bax诱导的PCD。亚细胞定位结果表明UvPr1a定位于植物的细胞质。
图1 UvPr1a是一种细胞质效应子
02
UvPr1a是U. virens的发育和毒力所必需的
从UvPr1a敲除突变体库中获得了两个独立缺失突变体(△UvPr1a-9 和 △UvPr1a-24)。为了确定UvPr1a的功能是否与U. virens的发育有关,作者首先比较了突变体和野生型在马铃薯蔗糖琼脂上的菌丝生长速度。结果显示与HWD-2和C△UvPr1a-24相比,△UvPr1a突变体的菌丝生长速度略微下降(图2A和B)。作者然后比较了分生孢子的产生,结果表明UvPr1a缺失会显著增加分生孢子的产量(图2C)。总之,这部分的结果暗示UvPr1a是U. virens完整毒性所必需的。为了评估I9抑制剂和肽酶S8结构域在U. virens发育和毒力中的作用,作者对序列进行了截短,表型分析反映抑制剂I9结构域对菌丝生长、分生孢子的产生和毒力都非常必需的(图2A-E)。
图2 UvPr1a是一个关键的毒力效应因子
03
UvPr1a在水稻中的外源表达增加了水稻对病原菌的易感性
构建UvPr1a过表达载体,并将其转入水稻。然后,对转基因水稻和野生型水稻进行致病性检测,选取了水稻4种病原体。结果显示,超表达UvPr1a增强了水稻对四种水稻病原的宿主易感性,这表明UvPr1a蛋白可以抑制免疫反应。
图3 UvPr1a在水稻中的外源表达增加了水稻对病原菌的易感性
04
UvPr1a与水稻蛋白OsSGT1相互作用
为了进一步表征UvPr1a在U.virens侵染过程中的功能,作者利用酵母双杂交以UvPr1a为诱饵,筛选U.virens侵染过的水稻小穗cDNA文库。作者筛到了一个水稻蛋白OsSGT1(LOC_Os01g43540)并利用酵母双杂证实了UvPr1a与OsSGT1的互作(图4A)。另外,还通过酵母双杂交、pull-down、Co-IP和BiFC实验验证了UvPr1a和OsSGT1片段之间的互作关系。这部分的实验结果证明UvPr1a与植物细胞细胞质中的OsSGT1互作。
图4 UvPr1a与水稻OsSGT1在体外和体内的物理相互作用
05
OsSGT1正调控水稻对多种病害的抗性
为了阐述OsSGT1抗水稻病原的抗性,作者构建了OsSGT1的超表达(OsSGT1-OE)和敲除(ossgt1)的转基因水稻。OsSGT1-OE和ossgt1与Nip水稻形态相似(图5A)。接种U.virens HWD2的菌丝/孢子悬液,OsSGT1-OE转基因水稻比Nip水稻产生更少的黑穗病孢子团,而ossgt1水稻产生更多的黑穗病孢子团(图5B)。然后,对转基因水稻接种其他病原,这些结果证明OsSGT1正向调控水稻对多种病害的抗性。
图5 OsSGT1正向调控水稻对多种病原的抗病能力
06
UvPr1a介导OsSGT1蛋白降解
作者进行了体外和体内实验,研究UvPr1a是否通过降解OsSGT1蛋白来抑制OsSGT1介导的植物免疫。大量表达OsSGT1能够诱导植物细胞程序化死亡(PCD),当OsSGT1与UvPr1a共表达,植物细胞程序性死亡大幅减弱(图6A)。作为阴性对照,GFP的表达(空载体)未消除OsSGT1诱导PCD的作用。这暗示UvPr1a在抑制OsSGT1触发的细胞死亡中有特殊的作用。
为了确认是否UvPr1a直接降解OsSGT1,作者进行了体外蛋白降解实验。实验结果表明OsSGT1的降解水平随着UvPr1a的丰度增加而增加(图6B)。酵母双杂交、Co-IP和GST pull-down实验结果暗示UvPr1a对OsSGT1的降解是特异性的。此外, 作者还探索了UvPr1a是否以蛋白酶活性依赖的方式降解OsSGT1。体外降解实验显示丝氨酸蛋白酶UvPr1a在体内和体外以蛋白酶活性依赖的方式降解OsSGT1。
图6 UvPr1a介导OsSGT1蛋白降解
07
利用UvPr1a的HIGS基因工程抗RFS水稻
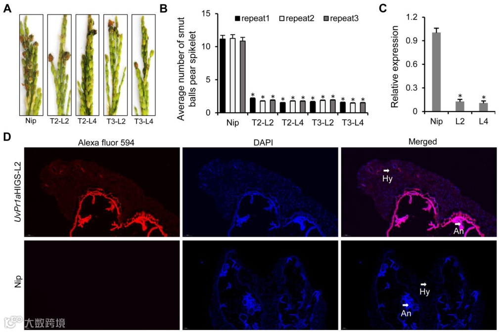
构建UvPr1a的RNAi转基因水稻,值得注意的是,UvPr1aHIGS转基因水稻植株的农艺性状与未转化Nip植株的农艺性状没有区别。接种U.virens后25天,在Nip植株的小穗上平均每穗有11个黑穗病球。两个独立的UvPr1aHIGS转化体对RFS表现出较强的抗性,平均每穗产生1 ~ 3个黑穗病球(图7A和B)。
为了证实转基因UvPr1aHIGS水稻植株对RFS的抗性是由植物介导的UvPr1a沉默引起的,作者在6 dpi条件下收集了T3转基因水稻植株的小穗,利用RT-qPCR技术对UvPr1a转录水平进行了定量分析。与野生型相比,UvPr1aHIGS转基因水稻的相对UvPr1a转录水平要低得多(图7C)。
作者对T3转基因水稻植株中的小RNA进行了测序。测序数据表明比对到UvPr1a的siRNAs在UvPr1aHIGS转基因水稻中高度丰富的,占转基因水稻植株小RNA总数的0.42%(L2系)和0.51%(L4系)。与UvPr1a转录本匹配的siRNAs大小分布为18-30个核苷酸(nts),其中21 nt的sirRNAs最多。作者最后还利用FISH实验可视化转基因水稻小穗中靶向UvPr1a的siRNA。这些结果证实在转基因水稻中沉默UvPr1a可以提高对U.virens的抗性。
图7 寄主介导的基因沉默UvPr1a增加了水稻对RFS的抗性
04
研究结论
在该研究中,作者发现了一个重要的分泌性独立效应子UvPr1a,它与水稻的OsSGT1蛋白互作。UvPr1a直接切割OsSGT1,干扰植物免疫并促进感染。此外,稳定转化UvPr1a-silencing RNAs 的转基因水稻对U.virens表现出更高的抗性,这为水稻抗病提供了另外一种策略。
05
关于Small RNA-seq
small RNA 是生物体内一类重要的功能分子,广泛存在于高等和低等生物体内。Small RNA 与细胞的发育、分化、疾病等密切相关。近年来的研究表明,small RNA 不仅可作为癌症诊断、识别、预后的标志物,也在癌症治疗中发挥作用。
small RNA包括microRNA、ncRNA、siRNA、snoRNA、piRNA 等。它们的主要功能是诱导基因沉默,调控细胞生长、发育、基因转录和翻译等生物学过程。通过mRNA 降解、翻译抑制、异染色体形成以及DNA 去除等多种途径,广泛的参与调控生物体的生长发育和疾病发生。
基于新一代高通量测序技术的small RNA 测序,可一次性获得数百万条small RNA序列,能够快速地鉴定某种组织在特定状态下的所有已知small RNA 并发现新的small RNA,以及预测small RNA 的靶基因,为small RNA 功能研究和调控机制提供有力的工具。
技术路线
有small RNA-seq需求的老师欢迎和我们沟通!
往期推荐

