众所周知,转录因子 (Transcription Factors, TFs)是指能够以序列特异性方式结合DNA并且调节转录的蛋白质。TF与特异性DNA序列结合调节转录,同时会和其它功能蛋白结合调控下游基因的转录和翻译过程,也会和增强子等其它顺式作用元件结合,使整个调控过程更加完善。

蛋白质和DNA互作研究技术可以帮助我们研究转录因子结合的DNA序列到底是什么。目前应用较多的是染色质免疫共沉淀技术(ChIP-seq),但该实验对抗体要求较高,适用范围受到限制。另一种技术即DNA亲和纯化测序(DAP-seq),具有与ChIP-seq同样的功能,但该技术对样本量要求低,具有快速、高通量、节约时间成本等优势,更加适用于植物转录因子的研究。
下面我们一起初步了解一下DAP-seq这项技术吧~
2016年,DAP-seq于Cell期刊首次与大家见面。该技术的出现,使TFBS 的研究不再受物种、抗体质量等因素限制,为不同领域转录因子的研究提供了新的有效工具。
随后2017年,Nature Protocol期刊发表了DAP-seq实验方法,越来越多的人逐步开始应用此技术。它的实验原理是将蛋白质体外表达技术与高通量测序技术相结合,使用体外表达的TF蛋白对裸露的全基因组DNA片段进行孵育,以确定结合序列。该实验采用无细胞植物麦胚表达系统,使用独特的技术去除了翻译抑制物的麦胚提取物,能够大量表达可溶性的全长蛋白。
DAP-seq自报道以来,已有多个物种相继使用该技术发表高分文章,它既可以单独使用也可以与多组学联合分析。接下来我们为大家总结一下近几年该技术发表的几篇文章,为大家提供一些科研思路。

CLA4通过多种激素信号通路调节玉米叶角
研究物种:玉米
主要技术:DAP-seq、EMSA(爱基百客均可提供)
叶角是谷物中重要的农艺性状,与作物结构和籽粒产量密切相关。前人研究报道ZmCLA4可以影响叶角,但其潜在机制尚不清楚。在本项研究中,作者首先通过酵母双杂交和Gal4-LexA / UAS系统分析证明了ZmCLA4是一种调节叶角的转录抑制因子。随后,通过DNA亲和纯化测序(DAP-Seq)分析发现ZmCLA4可能与预测的三个基序即EAR基序CACCGGAC、CCGARGS和CDTCNTC结合,以抑制其靶基因的表达。对ZmCLA4靶基因的进一步分析表明,ZmCLA4可以作为多种植物激素信号通路的枢纽:ZmCLA4直接与多个基因的启动子结合,包括生长素信号转导途径中的ZmARF22和ZmIAA26、油菜素甾醇信号转导途径中的ZmBZR3、Zm14-3-3,脱落酸信号转导途径中的ZmGTE8、ZmSnRK2.6、ZmWRKY4、ZmWRKY72,茉莉酸信号转导途径中的ZmCYP75B1、ZmCYP93D1,乙烯信号转导通路中的ZmABI3、ZmETO1等。

综上所述,研究结果表明ZmCLA4充当了五种主要植物激素信号通路的枢纽,通过直接影响基因转录来负调节玉米叶角。ZmCLA4直接抑制多个生物反应相关的基因,包括生长素,BR,ABA,JA和乙烯信号通路,这为ZmCLA4通过多种信号通路调节LA的作用机制提供了新的见解。
图6 玉米叶片角形成的示意图模型
本篇文章思路清晰,以前期实验获得的关键转录因子为研究对象,展开后续调控机制研究。结合DAP-seq技术和前人发表的文献,重点关注该转录因子与各种植物激素信号通路相关基因的相互作用,最终建立了一个ZmCLA4和ZmCLA4靶基因的分层调控模型(图6)。
油菜素内脂(BRs)转录调控网络参与调节棉纤维伸长
主要技术:DAP-seq、RNA-seq、GWAS、EMSA(爱基百客均可提供)
油菜素类固醇(BRs)通过BRI1-EMS-SUPPRESSOR1(BES1)/ BRASSINAZOLE-RESISTANT1(BZR1)转录因子来参与植物生长发育的调节。棉纤维是高度特化的单细胞表皮毛,BRs在调节纤维伸长方面具有至关重要的作用。然而BR如何参与调节棉纤维伸长的相关机制仍未得到探索。本项研究中,作者发现过表达GhBES1.4后促进了纤维伸长,而沉默GhBES1.4后抑制了纤维伸长。DNA亲和纯化测序(DAP-seq)鉴定出GhBES1.4的1531个靶基因,通过富集分析鉴定出GhBES1.4的4个识别基序。DAP-seq和RNA-seq联合分析为GhBES1.4介导的棉纤维发育调控机制提供了新的见解。此外,通过GWAS,RNA-seq和DAP-seq联合分析,最终确定了七个与纤维伸长相关的基因,这些基因直接由GhBES1.4调控,其中,GhCYP84A1和GhHMG1促进棉纤维伸长。
图1 使用DAP-seq鉴定GhBES1.4的靶基因
本研究结果阐明了GhBES1.4在陆地棉中的调控机制。GhBES1.4促进ACS2、RVE5、HMG1、MEFG2和CYP84A1的表达,通过结合启动子区的E-box基序来抑制PP2CA和NCED1的表达,从而促进乙烯的合成、细胞伸长、细胞壁合成、抑制ABA合成,最终促进纤维伸长。
图10 GhBES1.4介导纤维伸长的调控机制
本篇文章首先利用DAP-seq鉴定出GhBES1.4的靶基因与识别基序,通过转基因技术验证了GhBES1.4正调控BR介导的纤维伸长,最终整合了DAP-seq、RNA-seq、GWAS多种数据,多组学联合分析进一步解析GhBES1.4调控棉纤维发育的信号网络。该研究为使用多组学联合分析方法探索关键功能基因培育新品种提供了思路。

主要技术:DAP-seq、RNA-seq(爱基百客均可提供)
▎摘 要
土壤盐度是作物生产的重要决定因素,能触发植物盐胁迫响应途径。盐应激反应由转录调控网络控制,该网络通过转录因子(TF)-DNA和TF-TF相互作用以维持调节稳态。本项研究中,作者首先对盐胁迫处理后的poplar 84 K(Populus alba × Populus glandulosa)进行转录组测序,共检测到24,973个差异基因,其中包括2,231个响应盐胁迫的TF。通过基因调控网络、DNA亲和纯化测序、酵母双杂交测序和多基因关联等多种方法探索了杨树中TFs相互作用及其靶基因。研究发现PagGRF15及其靶基因PagHAK6是盐胁迫响应的重要调控模块,PagGRF15和PagHAK6通过增强Na转运和调节H2O2的积累从而提高了杨树耐盐性。综上所述,PagGRF15是一种参与生长发育和盐胁迫耐受性的多功能TF。
本研究结果结合转录组测序和聚类算法构建了杨树响应盐胁迫的基因调控网络(GRN)。通过DAP-seq和Y2H鉴定了PagGRF15的靶基因和互作蛋白,重构PagGRF15介导的GRN。该结果为后续研究盐胁迫反应相关的调控网络以及GRF如何应对胁迫提供了见解。
图7 PagGRF15在盐胁迫耐受性中的作用
本篇文章围绕杨树中响应盐胁迫基因调控网络展开后续研究。首先通过转录组数据结合相关文献找出了响应盐胁迫的候选TF PagGRF15,随后通过转基因方法验证了该基因的功能。结合Y2H和DAP-seq数据研究了PagGRF15的互作蛋白和靶基因,最终提出了PagGRF15与多基因协同作用以赋予盐胁迫耐受性的假设模型。该研究结果为杨树和其他作物耐盐性的遗传改良提供了候选基因。
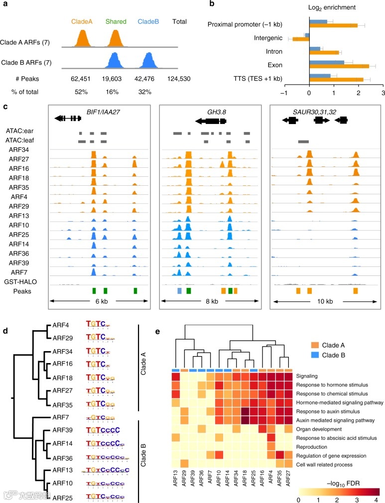
主要技术:DAP-seq、RNA-seq、ATAC-seq(爱基百客均可提供)
生长素反应因子(ARF)是植物特异性转录因子(TF),它是生长素的感知基因。与许多大型TF家族一样,家族成员是否通过结合不同的靶基因来调节发育特异性成为关键问题。作者对A、B分支(包含14个玉米品种)的ARFs进行了DAP-seq,生成了全基因组体外TF:DNA相互作用图。比较分析显示,同一分支的ARFs具有高度重叠的结合位点,但A和B分支的结合位点有较大差异。然而,来自两个分支的ARF也存在多个共同的结合位点,这表明许多基因协同作用。总体而言,ARF结合的大规模比较分析表明,生长素反应特异性不是由个体ARF结合位点所决定的。
该研究大规模研究了ARF转录因子家族的顺式调控元件,靶基因涉及到了发育、驯化和产量等性状。此外,发现了ARF家族的冗余性和功能分化现象,揭示了ARF可能通过异二聚体来实现对目标靶基因的多样性调控,同时发现motif间的间隔距离也存在一定的多样性变化。
本篇文章主要利用DAP-seq等技术,研究了玉米中来自不同分支的ARF转录因子的结合情况,揭示了ARF结合的特异性,并且为分子辅助育种和基因组编辑提供了宝贵资源。为后续植物性状的正向遗传学研究提供了新思路,即TF-DNA相互作用图谱与遗传变异和基因组编辑技术相结合。突出了DAP-seq技术适用于大规模转录因子、高通量等优势。
爱基百客专注于表观组学服务领域多年,提供从方案设计、样本制备、测序、生信分析以及后期验证一站式服务,本次案例分享中涉及到的多种技术我们均可提供。针对DAP-seq技术,我们已具备多个物种的相关项目经验,更多细节请联系区域销售工程师。ChIP-seq、CUT&Tag和DAP-seq正在做开学大促的活动,做DAP-seq送RNA-seq, 有需求的老师不要错过哦~
