
2023年2月23日中国农业大学植物保护学院农业农村部植物检疫害虫监测与管理重点实验室李志红团队在期刊Frontiers in Genetics(IF: 4.772)发表题为“ChIP-seq profiling of H3K4me3 and H3K27me3 in an invasive insect, Bactrocera dorsalis”的研究论文。该文章利用ChIP-seq和RNA-seq技术研究了一种臭名昭著的入侵害虫——东方果蝇(B. dorsalis)成虫胸肌中的两种重要组蛋白修饰,三甲基化的组蛋白H3赖氨酸4(H3K4me3)和三甲基化的组蛋白H3赖氨酸27(H3K27me3)的全基因组模式。爱基百客为该研究提供ChIP-seq的技术支持。

题 目:ChIP-seq profiling of H3K4me3 and H3K27me3 in an invasive insect, Bactrocera dorsalis
发表期刊:Frontiers in Genetics
基因组学研究表明,组蛋白修饰可以促进动物对快速变化环境的反应,但是很少有研究对入侵物种的全基因组组蛋白修饰模式进行研究。
本文利用染色质免疫沉淀(ChIP-seq)技术,在成年B. dorsalis胸部肌肉中捕获了两种重要的组蛋白修饰,三甲基化组蛋白H3赖氨酸4(H3K4me3)和三甲基化组蛋白H3赖氨酸27(H3K27me3)的全基因组模式。研究发现H3K4me3与活跃的基因转录有关,而H3K27me3主要与转录抑制有关。重要的是,研究还发现了受不同组蛋白修饰模式影响的基因和潜在的可能调节飞行活动的模式。这些发现为B. dorsalis的组蛋白修饰特征提供了证据,并且对研究其他入侵昆虫的表观遗传特征具有帮助。

-
尽管有部分reads未完全比对到参考基因组上,但免疫富集质量很高,如NSC和RSC值所示,并且H3K4me3重复样本的FRiP得分很高。总体而言,通过分析得出,可以成功地将ChIP-seq适应于B. dorsalis的研究,并可以为基因组层面的调控分析提供足够的数据。
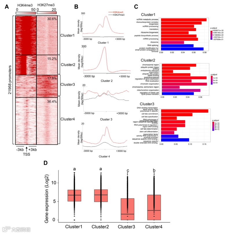
作者在对重复1进行分析后,发现根据 K-means 聚类分析,30.6%,15.2%,17.8% 和 36.4% 的TSS分别归为 Cluster 1-4。因此,作者假定 45.8% 的基因处于活跃或准备状态(Cluster 1 和 Cluster 2),而 54.2% 的基因处于弱表达(Cluster 3)或非活跃(Cluster 4)状态。实际上,与每个Cluster相关联的基因表达模式支持了这一点(Cluster 1:6.4 ± 0.02,Cluster 2:6.4 ± 0.03,Cluster 3:3.0 ± 0.04,Cluster 4:3.6 ± 0.03;基因表达是基于 RPKM 值的 log2 计算得出的),Cluster 1 和 Cluster 2 关联基因的平均表达水平显著高于Cluster 3和Cluster 4(ANOVA 检验,p < 0.05)。

图2. B.dorsalis基因组中H3K4me3和H3K27me3的聚类分析。
本研究分别对H3K4me3和H3K27me3这两种组蛋白修饰鉴定出7226和11417个富集峰。两个重复实验表现出高度的可重复性和低背景噪音。其中95.0%的H3K4me3富集峰和45.9%的H3K27me3富集峰与果蝇基因组中注释的基因(45.6% 和11.2%)重叠,表明这两种组蛋白修饰在该物种的调控活动中广泛参与。通过分析富集峰的长度发现,45.3%的H3K4me3富集峰长度小于1 kb,44.9%的富集峰长度在1 kb到2 kb之间;而H3K27me3富集峰的长度范围从251bp到47,936 bp,多数富集峰(51.7%)长度超过1 kb。通过鉴定不同的组蛋白修饰模式与基因表达之间的关系,发现基因TSS区域仅有H3K4me3富集峰的基因表达水平最高,其次是两种类型富集峰都有、没有组蛋白修饰的基因和H3K27me3 富集峰位于基因内的情况,而基因TSS区域仅有H3K4me3富集峰的基因表达水平最低。
图3. B.dorsalis基因组中的H3K4me3和H3K27me3富集峰分析。
作者在研究组蛋白修饰富集峰的平均分布模式时,发现H3K4me3和H3K27me3两种表观修饰呈互斥模式。其中,H3K4me3的富集峰呈现出以TSS为中心的双峰模式,而H3K27me3则更倾向于占据较宽的区域,整个基因内的平均富集程度几乎保持不变。此外,H3K4me3富集主要分布在基因区域和启动子区域(TSS上下游1kb内),而H3K27me3富集峰只有8%与启动子区域重叠,超过一半分布在基因间区。这些结果表明H3K4me3和H3K27me3在调节基因表达方面可能具有不同的功能。
对不同的基因簇进行GO分析发现,与代谢、生物合成过程、细胞周期、基因表达和染色质组织等功能相关的GO term在Cluster 1和Cluster 2中显著富集,而与细胞命运、组织发育和形态发生、RNA聚合酶II对转录的负向调节和成虫盘发育等功能相关的GO term在Cluster 3中显著富集。此外,不同修饰类型的基因具有不同的GO富集term。仅被H3K4me3修饰的基因与ncRNA代谢过程、细胞对DNA损伤刺激的反应和翻译等功能相关的GO term富集最为显著,而仅被H3K27me3修饰的基因则与DNA结合转录抑制因子活性,RNA聚合酶II特异性、转录顺式调控区结合、中枢神经系统神经元分化等功能相关的GO term富集最为显著。被两种组蛋白修饰的基因则在细胞命运、转录顺势调控、组织发育和形态发生以及成虫盘发育等功能方面富集,且其中的一些GO term与仅被H3K27me3修饰的基因相同,只有2个GO term与仅被H3K4me3修饰的基因相同。
研究发现,在仅被H3K4me3、H3K27me3修饰的基因和被两种组蛋白修饰的基因的TSS区域中,分别检测到了1个、3个和1显著富集的基序。仅被H3K4me3修饰的基因显著富集的基序为“GCTGCT”,与JASPAR2018_CORE_insects数据库中的odd基序相似;仅被H3K27me3修饰的基因最显著富集的基序为“ACAT”,与数据库中的Cf2基序相似,其次是一个富含TGT的基序和一个富含AA的基序;被两种组蛋白修饰的基因显著富集的基序为“GTTGTT”,与已知的Bgb:run基序相似。
图5. 在B. dorsalis基因组内的不同组蛋白修饰的MEME-CHIP分析。
作者发现了20个基因与昆虫翅膀发育相关,并对H3K4me3和H3K27me3修饰进行了分类,结果发现其中76.1%的H3K4me3修饰基因与上调的基因重叠,而60.0%的H3K27me3修饰基因与下调的基因重叠。此外,作者还发现了268个与迁徙飞行活动相关的基因,这些基因分别与代谢、环境感知、计时和导航、胰岛素信号通路、幼虫激素和蜕皮素合成、章鱼胺合成、神经肽激素、肌肉功能、转化生长因子β信号、JAK/STAT途径和压力和免疫等功能相关。这些基因的广泛修饰表明组蛋白修饰在昆虫飞行活动中具有重要作用。作者还分析了与昆虫翅膀发育和代谢相关的基序,发现其中38.7%的基因包含一个或多个可能调节昆虫飞行活动的基序。
本研究首次报道了侵入性果蝇B. dorsalis基因组范围内的H3K4me3和H3K27me3组蛋白修饰的调控全貌,并结合转录组分析了组蛋白修饰与转录水平的关系。作者发现这两种组蛋白修饰在基因组上的分布具有差异性,H3K4me3主要位于基因的TSS下游,H3K27me3更倾向于占据整个基因区域。此外,作者在B. dorsalis中发现了与翅膀发育和迁飞活动有关的基因,暗示了组蛋白修饰在昆虫迁徙飞行活动中可能发挥重要作用。这项研究为利用ChIP-seq研究非模式、侵入性昆虫物种的组蛋白修饰提供了实证,同时也证实了H3K4me3和H3K27me3在促进昆虫发育和侵入性物种扩散方面可能发挥着重要作用。
爱基百客王牌产品ChIP-seq可以用于挖掘转录因子、组蛋白修饰等DNA与蛋白互作的研究,拥有极其丰富的项目经验,欢迎有需求的老师前来咨询。我们提供从方案设计、样本制备、测序、生信分析以及后期验证(Western Blot、EMSA、ChIP-qPCR、酵母单杂和双荧光素酶等)一站式服务。现在,搭配开学大促套餐食用更佳哦~