
01 研究背景
▶ 研究对象
(1)转录因子可以单独或与其他蛋白形成复合体,提高或阻断特定基因对RNA聚合酶的招募,从而达到调控基因表达的作用。转录因子包含一个或多个DNA结合域,通过结合域与基因附近的DNA序列结合,完成调控。研究转录因子功能,避不开的一环就是转录因子与DNA的互作研究。
(2)组蛋白修饰,染色体的基本单位——核小体是由组蛋白和DNA构成的。组蛋白上会发生诸多的修饰,而且这种修饰具有很强的丰富性。这种丰富性一方面体现在修饰的位置,另一方面体现在修饰的类型,比如甲基化、乙酰化、泛素化、乳酸化等。位置和修饰类型的差异赋予了组蛋白不同的调控功能,主要分为激活类和抑制类。

(3)其他蛋白:理论上所有具有结合DNA能力的蛋白质都可以进行蛋白和DNA结合位点探究。比如,和转录因子互作的蛋白也可以进行蛋白和DNA互作研究;一些RNA结合蛋白也可能结合DNA。
▶ 技术历史

弗雷德·哈钦森癌症研究中心的Steven Henikoff博士2019年在Nature Communication发表了CUT&Tag技术的详细结果与实验方案。研究中发现CUT&Tag技术方法操作简单,信噪比高,重复性好,需要的细胞数量少(研究中测试最少60个细胞)。在随后几年,陆续有不少CUT&Tag的研究文章发表。此外,单细胞CUT&Tag和空间CUT&Tag技术也被陆续发表出来[1,2]。
▶ 技术原理
CUT&Tag是研究蛋白和DNA互作新兴的实验方法,该方法是通过蛋白特异性抗体引导Protein A-Tn5酶在目标蛋白结合的DNA位置进行切割,并且在序列两端加上测序接头,经过PCR扩增后形成可用于高通量测序的文库,随后对文库进行测序分析从而解析与目标蛋白结合的DNA片段。

CUT&Tag技术原理
02 实验流程
CUT&Tag实验流程较为简便,首先对样本进行处理,提取高质量细胞(核)。随后将细胞核固定在ConA磁珠表面,加入洋地黄皂苷(digitonin)透化细胞膜,依次进行一抗、二抗、转座体的孵育以及片段化,反应产物经过DNA提取、PCR扩增完成文库的构建。其中一抗在选择时要选择商业化ChIP抗体或标签抗体,二抗选择同种属与Protein A/G亲和力高的抗体。不同样本类型送样要求有差异,如有CUT&Tag检测需求的老师,欢迎联系我们的销售咨询细节。
CUT&Tag实验流程
▶ CUT&Tag vs ChIP-seq实验差异
03 分析流程

CUT&Tag信息分析流程
04 案例分析
案例一 通过转录因子信号级联RHOX10促进小鼠精原干细胞的建立

研究手段:CUT&Tag、RNA-seq(爱基百客均可提供)
加州大学医学院2021年在Cell Rep上发表题为“RHOX10 drives mouse spermatogonial stem cell establishment through a transcription factor signaling cascade”的研究论文。该研究以精原干细胞为研究对象,利用CUT&Tag和RNA-seq对转录因子RHOX10进行分析。精原细胞干细胞(SSCs)对男性的生育能力至关重要。该研究报道了小鼠SSC产生由同源盒蛋白RHOX10控制的转录因子级联驱动,RHOX10通过驱动精原细胞前体(ProSG)分化而起作用。
在该研究中,作者构建了敲除细胞系,将敲除细胞系和野生细胞系进行转录组。根据差异基因,获取候选调控基因。然后,利用CUT&Tag鉴定RHOX10的靶基因。最后,利用qPCR和EMSA来做功能验证。

结合案例文章,我们可以学习如何利用CUT&Tag解析转录因子功能。首先,根据研究目的确定目的蛋白的特征,比如定位、家族分析、同源分析以及突变体功能分析等。然后,利用CUT&Tag寻找目的基因的靶基因,通常也会联合转录组进行相关基因的表达分析。最后,再结合EMSA、酵母单杂等进行验证。

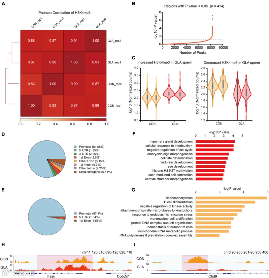
案例二 草磷酸铵诱导的小鼠精子异常组蛋白修饰与植入胚胎的转录组一致

发表期刊: Front Physiol (IF: 4.755)
实验材料:小鼠,草铵膦 (GLA)处理前后
研究对象:H3K4me3、H3K27ac
2022年1月南京医科大学在Front Physiol 发表题为“Glufosinate-Ammonium Induced Aberrant Histone Modifications in Mouse Sperm Are Concordant With Transcriptome in Preimplantation Embryos”的研究论文。该研究主要是借助CUT&Tag和转录组去分析小鼠在草铵膦处理前后组蛋白修饰的差异,及其对基因表达的影响。
在该研究中,首先观察对照组H3K4me3和H3K27ac的分布。然后,再将草铵膦处理前后的组蛋白修饰的差异,对这些差异peaks进行分析,peaks关联的基因进行分析,以及peaks的可视化分析。最后,作者联合转录组数据分析这些组蛋白修饰的差异影响了哪些基因的表达。
该研究思路可以应用至组蛋白修饰的研究。首先根据研究目的选择不同发育阶段材料,不同逆境敏感材料,逆境处理前后的材料等。然后,利用CUT&Tag去分析组蛋白修饰差异。挖掘组蛋白动态修饰机制,可以通过CUT&Tag挖掘调控的下游基因;联合其他组学比如转录组来挖掘组蛋白修饰变化影响哪些基因的表达。最后,对相关结果进行验证。
05 实战经验
爱基百客具有丰富的CUT&Tag项目经验,在不同的动物、植物、细胞系材料上都具有相关经验。

参考文献
▼ 往期精彩回顾 ▼
· 国自然热点 | CUT&Tag解析组蛋白乳酸化H3K18la修饰在小鼠和人组织中的全基因组分布特征
· 文献解读 ▏ATAC-seq和RNA-seq揭示了苹果应对干旱的染色质可及性和基因表达的动态变化
· 项目文章 | FRONT MICROBIOL发表转录因子MsmR1在多粘芽孢杆菌中多粘菌素合成和碳水化合物代谢中的关键作用


