

炎症反应
炎症和表观遗传学之间的关系主要体现在以下几个方面[1]:
炎症过程中,各种炎性因子(如肿瘤坏死因子-α、白介素-1、白介素-6等)会影响细胞的表观遗传学特征。这些炎性因子可以调控组蛋白修饰、DNA甲基化以及非编码RNA表达,从而影响基因的表达和细胞的功能。
慢性炎症与肿瘤的发生发展密切相关。在炎症微环境中,炎性因子和炎细胞可以通过影响肿瘤细胞的表观遗传学特征,调控肿瘤细胞的增殖、侵袭和转移。
自身免疫性疾病发病机制的关键表观遗传机制示意图[2]
总之,炎症和表观遗传学之间存在密切联系。炎症过程中产生的信号分子可以影响表观遗传学调控机制,而表观遗传学的改变也可以影响炎症反应的发生和发展。这种相互影响的关系对于炎症相关疾病的发生和发展具有重要的意义,也为炎症相关疾病的治疗提供了新的思路。
1. 研究表观遗传修饰与炎症相关基因的关系:
可以通过染色质免疫沉淀、甲基化测序等技术,研究炎症相关基因在炎症过程中的表观遗传修饰情况,探究这些修饰对基因表达的调控作用。
-
文献案例:
-
文章题目:TRIM14抑制OPTN介导的KDM4D自噬降解,以表观遗传方式调节炎症[3] -
发表时间:2022.02.10 -
研究内容:
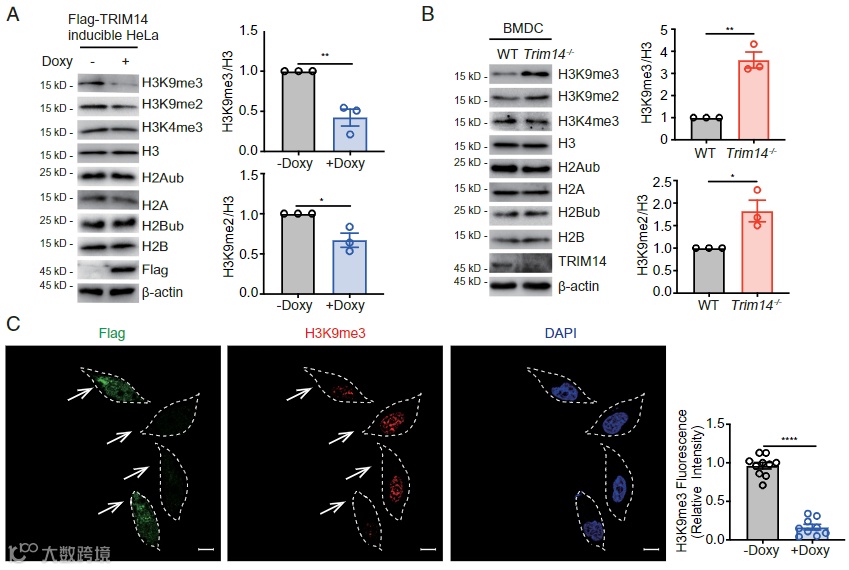
该研究发现TRIM14可以负向调控细胞内抑制基因转录的组蛋白H3K9三甲基化(H3K9me3)的水平,而对其他组蛋白修饰无明显影响。进一步的研究揭示TRIM14与组蛋白H3K9去甲基化酶KDM4D的蛋白水平呈正相关。TRIM14在炎症刺激下可被诱导表达,并与KDM4D相互作用,促进去泛素化酶USP14和BRCC3结合到KDM4D上,去除KDM4D的K63泛素化修饰,从而抑制OPTN对KDM4D的信号识别,以及OPTN介导的KDM4D的选择性自噬降解。通过ChIP-seq等分析手段,该研究发现TRIM14通过加强Il12和Il23启动子区域H3K9me3的去甲基化,在表观遗传层面上正向调控炎性因子IL-12和IL-23的表达。相关结果在小鼠的实验性自身免疫性脑脊髓炎(EAE)模型中得以进一步验证:TRIM14的基因缺失对小鼠的神经系统炎症和损伤具有较强的保护作用。综上所述,该工作揭示了TRIM14-USP14-BRCC3蛋白质复合物在炎症应答过程中通过去除组蛋白去甲基化酶KDM4D的泛素化修饰,抑制泛素结合自噬受体蛋白OPTN对KDM4D的选择性自噬降解,通过影响组蛋白甲基化修饰,促进特定炎症因子的表达,从表观遗传水平调控炎症反应的分子机制。这项研究不仅增加了研究者对自噬和表观遗传调控之间的串扰的理解,而且还证明了TRIM14作为炎症相关疾病治疗干预的靶点的潜力。
TRIM14 负向调节H3K9me2和H3K9me3
-
研究路线:

可以研究组蛋白去乙酰化酶、组蛋白甲基转移酶等表观遗传修饰酶在炎症过程中的表达和活性变化,探究它们对炎症相关基因表达的调控作用。
-
文献案例:
-
文章题目:组蛋白H3K27甲基转移酶EZH2调节败血症诱导AKI的凋亡和炎症反应[4] 发表时间:2023.03.21
-
研究内容:
组蛋白甲基化修饰在肾脏疾病,特别是脓毒症引起的急性肾损伤(AKI)中的作用尚不清楚。本研究旨在探讨组甲基转移酶zeste同源物2 (EZH2)在脓毒症诱导的AKI中的潜在参与及其对细胞凋亡和炎症的影响。研究发现,EZH2在AKI中上调,而沉默EZH2可以减少肾小管损伤,降低肾小管上皮细胞的凋亡和炎症反应。EZH2敲除小鼠表现出显著减少的肾炎症和巨噬细胞浸润。通过ChIP-seq筛选出Sox9是EZH2的靶基因,EZH2在Sox9启动子区域富集。沉默EZH2可以显著增加Sox9的转录水平并激活Wnt/β-catenin信号通路。此外,通过沉默Sox9或使用Wnt/β-catenin抑制剂icg001,可以逆转EZH2沉默的效果。最后,研究使用另一种腹膜穿孔结扎的细菌内毒素诱导的AKI模型证实了实验结果。这些结果强调了针对EZH2在脓毒症引起的急性肾损伤(AKI)中的潜在治疗价值。
-
研究路线:

非编码RNA在调控基因表达中起着重要作用,可以通过研究miRNA、lncRNA等非编码RNA在炎症过程中的表达和功能变化,揭示它们在炎症调控中的作用机制。
-
文献案例:
-
文章题目:lncRNA LUCAT1在炎症性疾病中升高,并通过调节NR4A2的剪接和稳定性来抑制炎症[5] -
发表时间:2022.12.28 -
研究内容:
长链非编码lncRNA LUCAT1之前已被确定为人类髓样细胞中I型干扰素和炎症细胞因子表达的负反馈调节剂。在这里,研究者定义了LUCAT1抑制炎症基因表达的机制基础。通过质谱以及RNA免疫沉淀全面鉴定RNA结合蛋白,研究者识别出在mRNA加工和选择性剪接中重要的LUCAT1结合蛋白。这些蛋白包括异质性核核糖核蛋白C、M和A2B1。与这一发现一致,缺乏LUCAT1的细胞对选定免疫基因的剪接发生改变。特别是,在脂多糖刺激下,核受体4A2(NR4A2)基因的剪接受到严重影响。因此,在缺乏LUCAT1的细胞中,NR4A2的表达减少和延迟。NR4A2缺陷细胞中免疫基因的表达升高。这些观察结果表明,LUCAT1被诱导以控制NR4A2的剪接和稳定性,这在一定程度上是LUCAT1抗炎作用的原因。此外,COPD和IBD患者的数据显示,这些患者的LUCAT1水平升高,并与疾病严重程度呈正相关。这些研究通过mRNAs转录后调控确定了LUCAT 1依赖免疫调节的关键分子机制,强调了其在炎症性疾病调控中的作用。因此,LUCAT1可能成为炎症诊断标志物,并在未来成为治疗靶点。
LUCAT1依赖性免疫反应调节的潜在分子机制
-
研究路线:
可以通过研究炎症相关疾病患者的表观遗传修饰谱,探究表观遗传修饰与疾病发生发展的关系,为炎症相关疾病的诊断和治疗提供新的思路和靶点。
-
文献案例:
-
文章题目:慢性低度炎症的DNA甲基化特征及其在心肺疾病中的作用[6] -
发表时间:2022.03.03 -
研究内容:
在基于人群的研究中,C反应蛋白 (CRP)(一种急性期反应物)通常用作慢性低度炎症的代表。低度炎症在多种疾病的发展中起着关键作用,例如2型糖尿病 (T2D) 、冠心病和其他心血管疾病、慢性阻塞性肺疾病 (COPD) 以及多种心理疾病创伤后应激综合症、精神分裂症和抑郁症等疾病。研究者对22,774名个体进行了多民族表观基因组关联研究,以描述C反应蛋白(CRP)衡量的慢性低度炎症的DNA甲基化特征。研究发现1,511个与CRP相关的独立差异甲基化位点,这些CpG位点在染色体上显示出相关结构,主要位于异染色质中,CpG岛中则较少,并且这些基因组位点主要位于转录因子结合位点和基因组增强子区域。孟德尔随机化分析表明,改变的CpG甲基化是血CRP水平增加的结果。中介分析揭示了肥胖和吸烟是改变CpG甲基化的重要驱动因素。最后,研究者发现激活的CpG特征显著增加了心代谢疾病和COPD的风险。
-
研究路线:



-
参考文献:
1.Shanmugam M K, Sethi G. Role of epigenetics in inflammation-associated diseases[J]. Epigenetics: Development and disease, 2012: 627-657.
2.Raghuraman S, Donkin I, Versteyhe S, et al. The emerging role of epigenetics in inflammation and immunometabolism[J]. Trends in Endocrinology & Metabolism, 2016, 27(11): 782-795.
3. Liu D, Zhao Z, She Y, et al. TRIM14 inhibits OPTN-mediated autophagic degradation of KDM4D to epigenetically regulate inflammation[J]. Proceedings of the National Academy of Sciences, 2022, 119(7): e2113454119.
4.Li B, Xia Y, Mei S, et al. Histone H3K27 methyltransferase EZH2 regulates apoptotic and inflammatory responses in sepsis-induced AKI[J]. Theranostics, 2023, 13(6): 1860.
5.Vierbuchen T, Agarwal S, Johnson J L, et al. The lncRNA LUCAT1 is elevated in inflammatory disease and restrains inflammation by regulating the splicing and stability of NR4A2[J]. Proceedings of the National Academy of Sciences, 2023, 120(1): e2213715120.
精选合集,欢迎收藏哟!

