陆地植物的地上和地下寄生着各种各样的微生物,它们共同构成了植物微生物群。微生物群成员可以存在于植物表面或植物内部。植物微生物群的广泛保存表明,植物可能已经进化出选择和维持微生物群丰度、组成和功能的机制,以实现体内平衡。正确组合的微生物群(即益生菌群)可能对植物健康和生存至关重要。虽然微生物群的个体或群体成员已被证明可以改善营养吸收、生长和对非生物和生物胁迫的抗性,但植物的整个本土微生物群对植物功能的贡献尚未得到很好的了解。
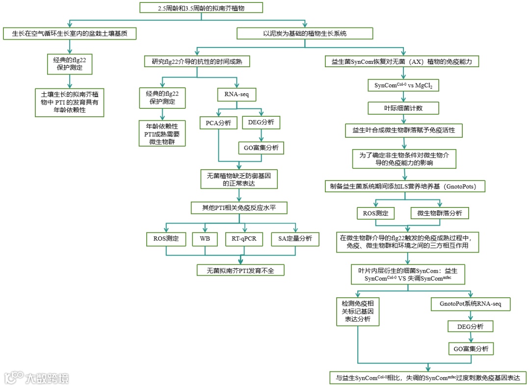
2023年8月17日,美国杜克大学何胜洋团队及其合作者在Nature Plants(IF:18)期刊发表了题为“A critical role of a eubiotic microbiota in gating proper immunocompetence in Arabidopsis”的研究论文。该研究利用基于泥炭的益生植物生长系统,发现无菌植物缺乏年龄依赖性免疫力和正常的PTI响应,但叶合成微生物群可基本恢复这些缺陷;同时,失调微生物群会过度刺激免疫基因的表达;揭示了益生微生物群在调控植物正常免疫能力的重要作用。
发表单位:美国杜克大学
发表期刊:Nature Plants
影响因子:18.0
-
研究技术:RNA-seq和RT-qPCR等
在最近的一项研究中,作者报道了两种基于泥炭的益生植物生长系统FlowPot和GnotoPot43,以及两种合成细菌群落,一个来自健康拟南芥叶子的真生菌群落,一个来自拟南芥min7 fls2 efr cerk1 (mfec)四重突变体叶子的失调菌群落,该突变体缺乏维持益生内生细菌群落的能力。在这里,作者利用这些材料来解决有关内源微生物群在年龄相关抗性(ARR)发展中的作用以及益生菌在调节适当的植物基础免疫中的可能作用的问题。
1. 常规种植植物中年龄依赖性PTI
作者使用2.5周龄和3.5周龄的拟南芥植物进行了经典的flg22保护测定,这些拟南芥生长在空气循环生长室内的盆栽土壤基质中。在2.5周大的植物中,作者观察到与模拟处理的植物相比,flg22处理的植物对flg22介导的有毒Pst DC3000具有适度的抗性。然而,与2.5周大的植物相比,3.5周大的老植物表现出flg22引发的抗性水平显着增强(图1a)。这一结果证明了土壤生长的拟南芥植物中 PTI 的发育具有年龄依赖性。
图1 拟南芥中年龄依赖性flg22触发的免疫力
2. 年龄依赖性PTI成熟需要微生物群
传统上,与年龄相关的抗性被归因于发育过渡过程。作者检验了另一个假设,即内源微生物群可能参与植物中依赖年龄的PTI。为此,作者研究了以泥炭为基础的植物生长系统中flg22介导的抗性的时间成熟。用天然的土壤来源的微生物群落定殖的全菌(HO)植物和相应的无菌(AX)植物。如图1b,c所示,随着时间的推移,HO植物表现出越来越强的flg22介导的对Pst DC3000的抗性,这与在盆栽土壤中常规生长的植物中观察到的年龄相关的PTI是一致的(图1a)。相比之下,AX植物在年龄依赖性flg22介导的抗性表型方面大大降低(图1b,c)。拟南芥突变体bak1-5 bkk1-1 cerk1 (bbc)在包括flg22受体FLS2在内的多个质膜定位模式识别受体(PRRs)的PTI信号下游存在缺陷,在任何年龄的HO植物中均未表现出flg22介导的抗性,这表明微生物介导的年龄依赖性抗性需要典型的PTI信号共受体。
接下来,作者量化PTI标记基因FLG22诱导的受体样激酶1(FRK1)的表达,以进一步表征HO植物中PTI的年龄依赖性激活和AX植物中PTI的明显缺乏。虽然FRK1在3.5周和5.5周龄的HO植株中的基础表达相似(图1d),但flg22在年长的HO植株中诱导的FRK1表达水平高于年轻的HO植株(图1e)。有趣的是,FRK1在AX植物中的基础表达低于年轻或老年HO植物(图1d),值得注意的是,在AX植物中没有观察到flg22诱导的FRK1表达随年龄的显著增加(图1e)。因此,AX中PTI的年龄依赖性成熟的降低与FRK1基因的年龄依赖性表达的稳健增加的缺乏相关。
3. 无菌植物缺乏防御基因的正常表达
4. 无菌拟南芥PTI发育不全
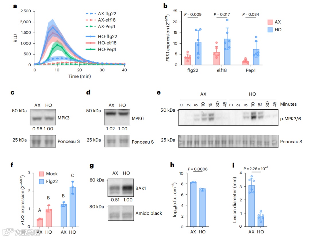
除了免疫基因表达减少外,作者发现与HO植物相比,AX植物表现出明显较低的其他PTI相关免疫反应水平。例如,6周龄的AX植株与HO植株相比,flg22、elf18和pep1诱导的ROS产生量在最大ROS产生量(峰值振幅)和达到最大的时间上都显著减少(图3a)。与HO植株相比,AX植株的PAMP/ DAMP诱导的FRK1基因表达也显著降低(图3b)。Western blot分析显示,尽管MPK3和MPK6的总水平相似(图3c,d),但在flg22处理激活PTI后,AX植物中较少的MPK被磷酸化(图3e)。尽管RT-qPCR分析一致表明,与HO植物叶片组织相比,FLS2受体基因的基础表达和flg22诱导的FLS2受体基因在AX植物叶片组织中的表达显著降低(图3f),但FLS2蛋白的总丰度是可变的,在AX植物叶片中只是偶尔降低。相比之下,与HO植株相比,AX植株中共受体BAK1蛋白的相对丰度始终较低(图3g)。此外,对PTI信号下游的防御激素SA的定量分析显示,与HO植物相比,AX植物的SA基础水平较低。最后,与HO植株相比,AX植株对叶面强毒半营养细菌病原体Pst DC3000和坏死性真菌病原体B. cinerea的感染异常敏感(图3h,i)。总之,这些研究表明,在无菌植物中存在多种受损的PTI免疫表型。
5. 益生叶合成微生物群落赋予免疫活性
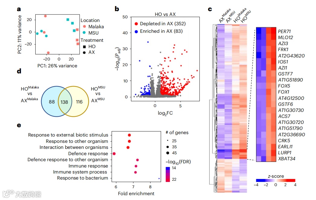
最近,作者从健康的拟南芥Col-0植株的叶片中组装了一个由内生细菌组成的48个成员的益生菌群SynComCol-0。为了确定从叶内球中提取的益生菌SynCom能在多大程度上恢复对AX植物的免疫能力,作者比较了添加和不添加SynCom的Col-0植株的PTI表型(SynComCol-0 vs MgCl2)。用‘MSU’土源微生物群培养的Col-0植株作为对照。作者观察到,在接种了“MSU”土源微生物群的HO植株和接种了SynComCol-0的植株中,flg22诱导了ROS的产生(图4a)。接下来,作者量化了flg22诱导的FRK1基因表达,并观察到经SynComCol-0定殖的植物恢复了flg22诱导的FRK1表达(图4b,c),这与在HO植物中观察到的结果相似(图1d,e)。此外,与用相同体积的10 mM MgCl2模拟接种的AX植株相比,经SynComCol-0定殖的植株具有更高的BAK1蛋白水平,并且对Pst DC3000感染的抗性更强(图4d)。综上所述,这些结果表明,叶片内球来源的细菌SynCom可以大幅恢复AX植物的免疫能力,类似于天然土壤来源的微生物群。

在以泥炭为基础的微生物系统的开发和优化过程中,作者注意到微生物介导的免疫能力恢复水平与在制备益生菌系统期间添加LS营养培养基(其中含有无机盐以及一些有机化合物,如肌醇和MES缓冲液)的浓度之间存在相关性。为了系统地确定营养物质对微生物介导的免疫能力的影响,作者沿着营养物质浓度梯度测量了flg22诱导的AX和HO植物ROS的产生。使用相同体积的液体,制备了全强度(1x) LS、半强度(0.5x) LS和十分之一强度(0.1x) LS的GnotoPots。作者观察到营养物质对HO植物中flg22介导的ROS产生的显著影响。降低养分强度显著增加了HO植株的ROS爆发幅度,缩短了达到最大ROS产量的时间(图5a)。与1x LS相比,在0.5x LS下ROS爆发幅度适度增加,达到最大值的时间缩短,但产生的ROS总量没有显著差异(图5a)。在0.1x LS下,ROS爆发幅度增加,达到最大值的时间缩短,总ROS增加(图5a)。营养浓度对AX植株ROS产生的时间没有影响,对总ROS产生的影响很小。
为了确定微生物定殖是否受到营养水平的影响,作者在添加0.5x LS和1x LS的植物中,通过可培养细菌计数和16S核糖体(r)RNA基因扩增子测序,确定了层球细菌微生物群的绝对丰度和相对丰度。与使用0.5x LS生长的植物相比,使用1x LS生长的植物的叶层球细菌微生物群总量低约10倍(图5b)。此外,在两种营养水平下生长的植物相关的叶层球细菌群落之间存在显著的组成差异(图5c)。0.5x LS处理的植物叶层中放线杆菌、类杆菌和伽马蛋白杆菌(假单胞菌目)的相对丰度较高,而1x LS处理的植物叶层中它们的相对丰度大大降低。相反,与0.5x LS生长的植物相比,1x LS生长的植物中属于伯克霍尔德氏菌目的伽马变形菌的相对丰度有所增加(图5d)。此外,营养成分也有影响,高氮会抑制微生物介导的免疫能力。综上所述,这些发现说明了在微生物群介导的flg22触发的免疫成熟过程中,免疫、微生物群和环境之间的三方相互作用。
最近的几份报告已经开始显示植物免疫的重要贡献,包括PTI和囊泡运输途径,以维持拟南芥叶片中微生物群的平衡。特别是,作者建立了两个平行的叶片内层衍生的细菌SynCom:来自健康的Col-0叶片的SynComCol-0和来自生态失调的mfec突变叶片的SynCommfec。为了研究正常(益生菌)微生物群与失调微生物群对植物免疫的影响,作者检测了几种免疫相关标记基因(FRK1, PR1和CYP71A12)在SynCommfec或SynComCol-0定殖植物中的表达,并将其与基于平板的无菌系统中的AX植物进行了比较。作者发现了这些基因的表达梯度,在SynCommfec定殖的Col-0植物中表达量最高,在SynComCol-0定殖的植物中表达量居中,在AX植物中表达量最低(图6a-c)。
为了更好地了解植物对益生菌群和失调菌群的转录反应,作者对在GnotoPot系统中并行生长的SynCommfec和SynComCol-0定殖的Col-0植物进行了RNA-seq分析。与SynCommfec相比,SynComCol-0的产生了774个DEG(图6d)。对609个在SynCommfec和SynComCol-0定殖后上调的GO分析显示,与生物应激和免疫相关的GO term过度富集(图6e)。此外,包括系统获得性耐药、PTI信号传导和硫代葡萄糖苷生物合成过程在内的多种免疫途径均上调。进一步分析表明,在生物应激过程中,几个生态失调相关基因参与了与免疫、细胞死亡及其调控相关的发病相关过程(图6f)。总的来说,作者的结果表明,与益生SynComCol-0相比,失调的SynCommfec过度刺激免疫基因表达。

精选合集,欢迎收藏哟!

