
作物驯化过程中,形态、生理和生存环境会发生显著变化,究其根本是物种遗传基础发生了改变。大量研究表明, 由于人工选择的作用, 致使栽培种与野生种之间, 现代品种与古老的地方品种之间在群体遗传结构及性状上形成了很大的差异。在群体驯化过程中,DNA甲基化作为基因表达调控的机制之一,帮助驯化物种适应新的环境和条件。此外,DNA甲基化的可逆性和环境敏感性有助于动植物迅速适应新的环境和选择压力,加速驯化进程,提高群体改良效率。
但是以往对群体代谢多样性的研究主要基于SNP这种遗传标记,但作为重要表观遗传修饰的DNA甲基化,特别是有关群体DNA甲基化与驯化改良的关系以及对代谢多样性的影响研究却很少。
因此,本期我们将深入探讨驯化和改良的群体甲基化的最新进展,通过解读已发表的文章,展示这一领域的科研成果及其对我们群体甲基化研究的启示。

-
发表单位:南京农业大学 -
发表期间:Genome Biology -
发表时间:2024 -
材料选择:41份亚洲梨(Pyrus pyrifolia):包括14个野生梨品种(PYW1-PYW14)、13个地方品种(PYW1-PYW12)和15个改良梨品种(PYW1-PYW15)。 -
技术:WGBS+ SSRNA-seq+ WGS+ qRT-PCR -
主要研究结果:
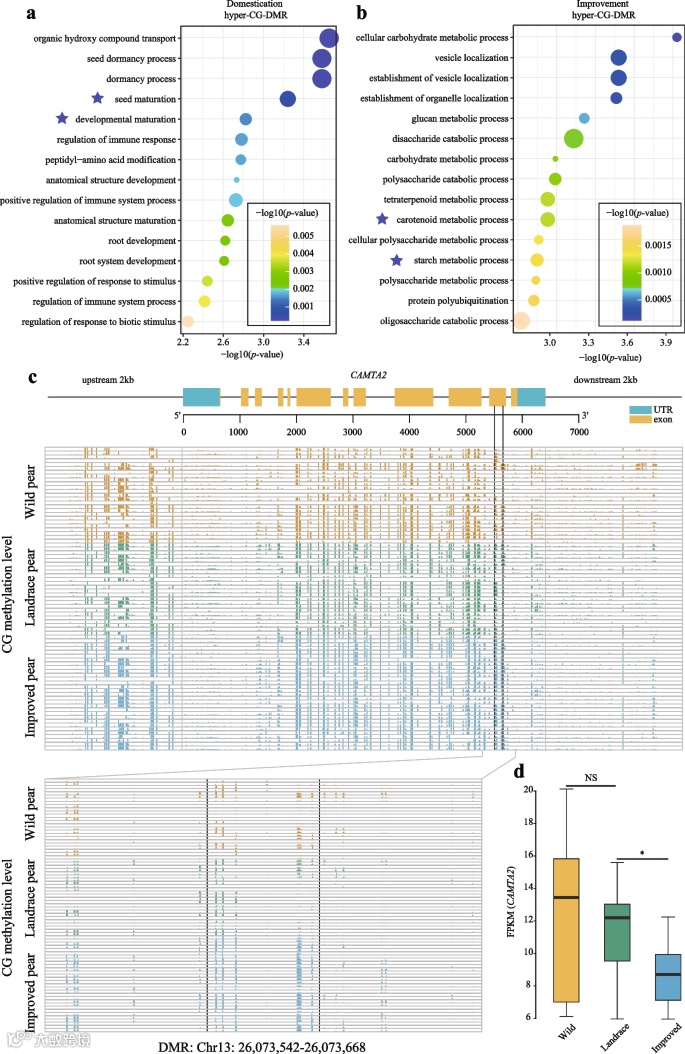
梨(Pyrus ssp.,蔷薇科杏仁核亚科)是世界上最重要的温带水果作物之一。与野生梨相比,栽培梨的果实在许多形态特征上表现出显著变化,包括果实大小、含糖量和核细胞含量。野生梨和栽培梨之间的比较分析可以深入了解关键表型变化的演变。2024年4月5日,南京农业大学吴俊教授团队对41份亚洲梨(Pyruspyrifolia)样本(包括野生品种、地方品种和改良品种)进行了单碱基分辨率的甲基化分析。与水稻驯化期间的显著减少相反,研究结果表明梨驯化和改良过程中整体DNA甲基化水平增加。梨的DNA甲基化特定增加与人类选择导致的Demeter-like1(DML1,编码DNA去甲基化酶)的下调显著相关。
研究总共鉴定出5591个差异甲基化区域(DMRs)。在梨的驯化和改良过程中,CG和CHG中的甲基化经历共同进化。DMRs比选择性扫描区域具有更高的遗传多样性,特别是在内含子中。大约97%的DMRs与任何SNPs无关,这些DMRs与淀粉和蔗糖代谢以及苯丙烷生物合成相关。此外,研究还进行DNA甲基化与基因表达的相关性分析。分析结果表明,高甲基化DMRs基因与果实成熟显著相关,进一步验证与高甲基化DMRs相关基因CAMTA2的功能,并在番茄和梨愈伤组织中验证CAMTA2过表达抑制了果实成熟。该研究为揭示多年生果树驯化和改良过程中表观遗传调控重要性状的作用机制提供参考,为指导梨重要性状遗传改良提供了理论依据。
图1:梨CAMTA2基因中的一个高甲基化DMR以及它在梨驯化和改良过程中的作用
发表单位:南京农业大学与中国农业科学院作物科学研究所
发表期间:The Plant Cell
发表时间:2023
材料选择:包括野生稻、粳稻、籼稻、Aro、Aus以及粳型杂草稻(粳稻野化形成)、籼型杂草稻(籼稻野化形成)等95份水稻材料。
技术:MethylC-seq+ RNA-seq+ ATAC-seq+ DAP-seq
-
主要研究结果:
水稻是全球最为重要的粮食作物之一,在其漫长的驯化过程中形成了粳稻、籼稻、Aro和Aus等形态各异的水稻栽培亚型。在水稻栽培种植历史过程中,有些水稻逐渐恢复部分野生稻表型特征,最终演化成严重威胁全球水稻产量的杂草稻,这种现象称之为“去驯化”。DNA甲基化是一种真核生物保守的表观遗传修饰,对植物的生长发育和环境应答具有重要的调控作用。然而,表观遗传在作物驯化及去驯化过程中的作用并不清楚。
该研究选用包括野生稻、粳稻、籼稻、Aro、Aus以及粳型杂草稻(粳稻野化形成)、籼型杂草稻(籼稻野化形成)等90多份水稻材料,通过多组学分析发现栽培稻的全基因组DNA甲基化水平显著低于野生稻,表明DNA甲基化水平在水稻驯化过程显著降低。本研究进一步对野生稻、栽培稻、杂草稻中ERF转录因子的全基因组结合位点进行分析,发现DNA甲基化变异显著影响ERFs与DNA的结合,从而影响下游基因表达。研究结果表明DNA甲基化在作物驯化和去驯化过程中,可以通过影响转录因子结合以及染色质开放从而调控临近基因以及远端基因的表达,进而改变作物农艺性状。该研究揭示了表观遗传在作物驯化和去驯化过程中调控基因表达和表型变异的分子机制,为作物表观遗传进化研究提供了新观点。
图2:DNA甲基化在水稻驯化及去驯化过程中的变异规律
-
发表单位:海南大学 -
发表期间:Sci China Life Sci -
发表时间:2023 -
材料选择:野生品种(S.pimpinellifolium)、地方品种(S.lycopersicum var cerasiforme)、栽培品种(S.lycopersicum)共纳入96份不同品种番茄样本等96不同品种番茄样本。 -
技术:WGBS + RNA-seq+代谢组 -
主要研究结果:
番茄原产于南美洲安第斯地区,经过驯化和改良,代谢产物丰富,具有极高的营养价值。DNA甲基化作为一种重要的表观遗传学标记,但其在番茄驯化过程中发挥的作用仍不是很明确。因此,本研究通过对包括野生品种、地方品种和栽培品种番茄在内的96份番茄群体进行了全基因组重亚硫酸盐测序(WGBS)、RNA-seq和代谢组学分析,共鉴定出8375个差异甲基化区域(DMR),其在驯化和改良过程中的甲基化水平逐渐降低,且20%以上的DMR与选择性清除(selective sweep)重叠。番茄中80%以上的DMR与单核苷酸多态性(single-nucleotide polymorphisms,SNP)没有显著相关性,但DMR与相邻SNP具有强关联。
此外,研究还对来自364个不同种质的339种代谢物进行代谢组学分析,并进一步进行基于SNP和DMR的代谢关联研究,分别通过SNP和DMR标记检测到971和711个大效应位点。结合多组学共鉴定出13个候选基因并更新了多酚生物合成通路。本研究结果表明,DNA甲基化变化可以补充代谢物多样性的SNP图谱。总之,本研究通过WGBS测序等组学研究为不同种质绘制了全面的DNA甲基化图谱,并表明DNA甲基化变化可能是植物代谢多样性的遗传基础。
图3:构建代谢组多样性与甲基化变化关联网络
结合这些文章的盘点,我们聊聊驯化和改良的群体甲基化的研究特点。
-
样本选择:
首先,需要明确研究对象和目标性状。选择驯化或改良过程中具有显著性状差异的物种或品种作为研究对象,明确要研究的目标性状,主要关注驯化、遗传多样性、适应机制和抗性等方面,还会探讨分析颜色、果实品质相关代谢物的农艺性状。结合以上这些文献,材料选取可以从几个方向考虑:不同亚种,栽培种和野生种,不同地域的种质资源等。
-
研究的策略:
测序与分析:采用全基因组甲基化测序(WGBS)获取全基因组范围内的甲基化信息。然后利用生物信息学工具对甲基化数据进行处理,识别差异甲基化区域(DMRs)。将这些区域与驯化或改良过程中发生的性状变化相关联。进一步的分析包括将这些DMRs与基因功能注释、基因表达数据结合,探索甲基化与基因表达的关系,揭示可能的调控机制。
-
比较研究与多组学联合分析:
通过比较栽培种或地方种与野生型或原始种群的甲基化模式,确定驯化或改良过程中甲基化变化的具体模式和规律,有助于识别特异性甲基化标记,并理解这些标记在驯化和改良过程中的作用。结合转录组、代谢组、表观组学和表型数据进行多组学分析,识别差异甲基化区域(DMRs)和差异表达基因(DEGs),并确定DMRs附近的转录因子结合位点(TFBS)及其对基因表达的影响,揭示甲基化与转录因子在基因调控中的协同作用。后续可通过结合RT-qPCR、双荧光素酶实验、基因编辑/过表达突变体等方法验证相关性状候选基因。
通过对DNA甲基化的研究,开发新的分子标记,将其应用于育种和改良项目,指导选择和管理策略,提升动植物驯化和改良的效率和效果。

精选合集,欢迎收藏哟!

