
自闭症谱系障碍(ASD)是一种潜在的严重神经发育障碍,其特征是社会交流交往功能缺陷以及兴趣受限和重复行为。ASD的病理生理学是复杂的,涉及遗传和环境危险因素的组合。虽然在确定ASD的遗传基础方面已经取得了重大进展,发现了100多个高危基因座,但环境对ASD的贡献仍然不太明确。越来越多的证据表明肠道微生物群在ASD中发挥了作用,通过短链脂肪酸(SCFA)传递信号。
2023年8月30日,美国西奈山伊坎医学院精神病学系的Drew D. Kiraly研究团队在Brain Behavior and Immunity(IF=8.8)发表了题为“Acetate supplementation rescues social deficits and alters transcriptional regulation in prefrontal cortex of Shank3 deficient mice”的研究论文,该研究利用携带Shank3外显子4-22缺失的小鼠(Shank3KO)来模拟ASD中微生物群相互作用的基因。研究发现SCFA醋酸盐是肠道-大脑相互作用的媒介,补充醋酸盐可以逆转伴随着内侧前额叶皮质(mPFC)转录调控改变的社交缺陷,而不依赖于微生物群的状态。
在断奶后将Shank3 KO和野生型(Wt)同窝仔分为对照组、抗生素(Abx)组、醋酸组和Abx+醋酸组。六周后,动物接受行为测试,并进行了分子分析,包括16S和宏基因组测序、代谢组学和转录谱分析。此外,利用来自Phelan-McDermid综合征(PMS)患者(Shank3基因杂合子)的靶向血清代谢组学数据来评估相对于ASD临床指标的SCFA水平。
1. Shank3基因缺失导致肠道微生物群和代谢输出异常
为了确定Shank3基因缺失对微生物群组成和代谢输出的影响,对成年后未处理的Wt和Shank3KO小鼠的盲肠内容物进行了16S核糖体和鸟枪法宏基因组测序(~P60)(图1A-实验1)。为了控制潜在的母体和环境的混杂,对根据性别关在笼子里的小鼠进行了分析,每个笼子里有2-5只不同基因类型的小鼠。16S-seq显示,通过Simpson(图1B)和Shannon(图1C)多样性指数计算,Shank3KO小鼠的α多样性(计算样本内多样性的丰富度和均匀度)显著降低。定性地呈现了两种基因型中细菌门的相对表达变化(图1D)。肠道中最丰富的细菌门是拟杆菌门和厚壁菌门,它们的存在和相对丰度与微生物群的健康有关。Shank3KO在厚壁菌门表现出显著的减少(图1E),在拟杆菌门中表现出增加的趋势(图1F),在厚壁菌门/拟杆菌门中表现出显著的减少(图1G)。
接下来,从厚壁菌门到物种水平的系统发育检查显示,在Shank3KO中,杆菌纲、乳酸杆菌目、乳酸杆菌科和乳酸杆菌属的数量显著减少(图1H)。这些微生物变化转化为宏基因组谱的改变,其特征是KEGG途径相对计数增加,对应于脂肪酸降解(图1J)和苯丙氨酸代谢(图1J)。值得注意的是,这两种途径在肠脑信号传导中都很重要。
鉴于神经活性代谢物的产生与肠脑信号传导有关,对Wt和Shank3KO小鼠盲肠内容物中的SCFA和氨基酸水平进行了靶向代谢组学分析。Shank3KO的醋酸盐含量显著降低(图1K),包括必需氨基酸亮氨酸和苯丙氨酸在内的几种氨基酸的基因型差异也存在(图1L)。这些结果表明Shank3KO小鼠在基线时肠道微生物群组成和功能有明显破坏。
图1. Shank3基因缺失导致肠道微生物群和代谢组失调
2. 微生物群耗竭与Shank3基因型相互作用,影响微生物、代谢和行为表型
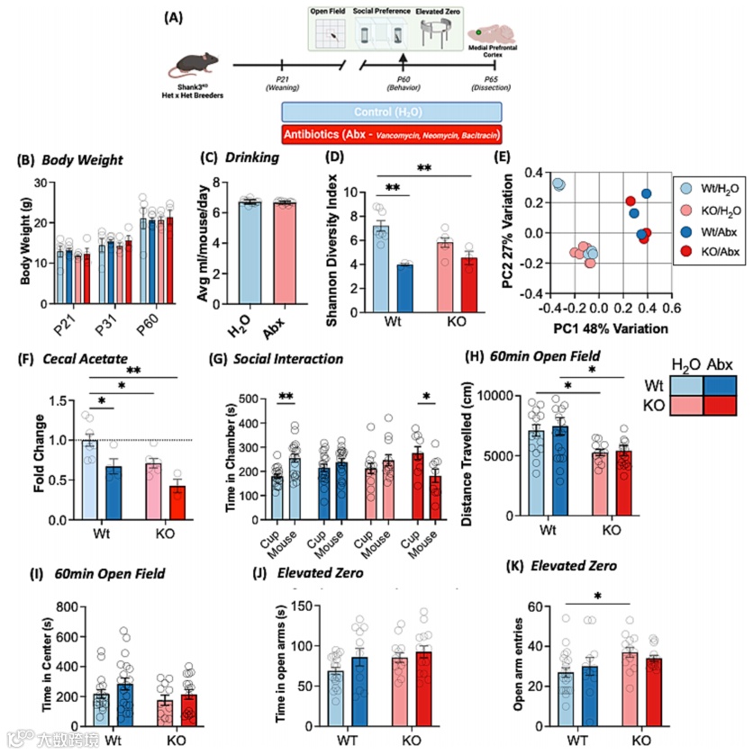
为了研究Shank3基因缺陷小鼠微生物群组成的影响,进行了ABX诱导微生物群耗竭的实验,实验从断奶后立即开始(~P21),一直持续到成年期(~P60),所有的行为评估都在~P60进行(图2A-实验2)。通过减少微生物群的数量和多样性,可以评估Shank3基因和微生物群状态之间的相互作用。Abx处理不会影响体重随时间的增加(图2B)或饮酒水平(图2C),根据α多样性指数(图2D)和β多样性指标(图2E)的评估,也不会降低微生物多样性。进一步研究靶向代谢组学,微生物群的耗竭降低了醋酸盐水平,这一影响在Shank3KO小鼠中尤其明显(图2F)。
为了验证对微生物群的操作如何影响Shank3KO行为表型,对照和Abx处理小鼠在一系列ASD相关行为范式上进行了评估。在三室社交互动测试中,通过社交刺激互动观察到一个强群体(图2G),但没有基因型和处理的主要影响。Wt小鼠形成了对社交室的预期偏好(2G-浅蓝色),而Wt-abx小鼠没有表现出显著的社交偏好(2G-深蓝色)。Shank3KO-H2O小鼠没有表现出预期的基线社交偏好(2G-粉红色),而Shank3KO-Abx小鼠对社交配对室表现出显著的厌恶(2G-红色)。因此,这表明微生物群操作和Shank3都会损害社交能力,在微生物群耗尽的Shank3KO小鼠中影响更大。
接下来,对同样处理的Wt和KO小鼠进行运动和焦虑样行为评估。在1小时的旷场实验中,基因型对移动距离有显著影响(图2H),与之前对该小鼠系的报道一致。在这个范例中,在中心停留的时间没有显著影响(图2I),这经常被用作焦虑样行为的衡量标准。使用高架零迷宫进一步评估焦虑样行为,其中基因型或处理没有显著差异(图2J)。然而,Shank3KO小鼠确实显示出开臂总次数略有增加(图2K)。有趣的是,事后两两比较显示仅KO-H2O与Wt-H2O小鼠相比,小鼠的张开手臂次数增加(图2K),而KO-Abx小鼠则没有,这表明Abx处理可能有助于缓解通过高架零迷宫评估的焦虑样行为。总之,作者发现Shank3缺失或微生物群耗竭对焦虑样行为没有一致的影响,并且当在较长时间内评估时,基因型对运动没有影响。

图2. 整个发育过程中的抗生素处理会加剧Shank3缺失引起的代谢和社交缺陷。
3. 微生物群耗竭与Shank3基因型相互作用,影响内侧前额叶皮层的转录调控
在行为测试之后,对内侧前额叶皮质(mPFC)进行解剖以进行完整的全转录组分析(图2A)。该大脑区域被选为社交行为的关键中介,直接受到Shank3缺失的影响,并受到微生物群组成变化的影响。本分析所有的两两比较都与最终对照组(Wt-H2O)进行比较,以评估每种操作(基因型、处理或两者兼而有之)如何导致基因表达偏离该基线。Wt-ABX与Wt-H2O的比较(图3A)能够评估ABX对Wt动物基因表达的影响,显示出大约500个基因的调节,与细胞结构相关的通路增加,与突触功能有关的通路减少(图3B)。KO-H2O与Wt-H2O的比较(图3C),能够评估Shank3KO对基因表达的影响,显示出超过300个基因的调节,与代谢和DNA结合相关的通路明显减少(图3D)。有趣的是,KO-Abx(表现出对社交互动最强大的影响)与Wt-H2O的比较(可以评估Shank3KO和Abx对基因表达的影响)具有最少数量的差异表达基因,总计数略高于200个基因(图3E),这些基因富含与胞质过程和解剖过程相关的通路(图3F)。
当更详细地研究Wt-Abx和KO-Abx小鼠之间相对于Wt-H2O的基因表达模式时,发现几乎没有重叠(图3G),表明每种基因型中相对于Wt对照,Abx处理改变的基因是不同的。对每种基因型中Abx调节基因的GO表明,Wt-Abx小鼠中的蛋白质代谢、结合和细胞解剖学途径比Shank3KO-Abx小鼠中的改变更多(图3H)。同样,Enrichr鉴定了两个Abx基因组中涉及的不同预测转录调节因子和表观遗传酶(图3I)。总之,这表明Shank3基因型显著影响mPFC对微生物群耗竭的转录反应,并为观察到的不同行为表型提供证据。
图3. Shank3缺失和抗生素处理对mPFC基因表达的影响
4. 补充醋酸盐挽救了因Shank3基因缺失而导致的社交缺陷,而不依赖于微生物群的状态
醋酸盐水平受Shank3基因型和微生物群消耗的调节;醋酸盐抑制组蛋白去乙酰化酶,改变大脑基因表达和行为,并在调节饱腹感机制中发挥作用。鉴于这些证据,对Shank3KO小鼠进行了醋酸盐水平的操作,然后进行行为评估以确定其机制功能。在这些实验中,将Wt和KO小鼠再次置于对照或Abx饮用溶液中,如上文实验2中所述,添加醋酸盐或Ab/Ac处理的附加组,以独立于微生物群状态评估醋酸盐的效果(图4A-实验3)。所有基因型和处理组并行进行行为测试。为了分析结果,直接将对照水处理组与醋酸水处理组进行比较,以便在不影响微生物群行为的情况下评估醋酸水的补充。同样,为了确定醋酸盐在逆转微生物群耗竭中的作用,作者直接将Abx组与Ab/Ac组进行了比较。重要的是,醋酸盐和Ab/Ac处理不影响体重随时间的增加或整个实验期间的饮酒水平。有趣的是,处理与基因型相互作用对α多样性Shannon指数有显著影响(图4B)。
在三室社交相互作用范式中,用醋酸盐处理导致社交刺激的主效应(图4C)和群体互动的边缘社交刺激。计划的两两Holm-Sidak事后比较显示,Wt-H2O小鼠对社交刺激有显著偏好(图4C-蓝色条),而不受醋酸盐补充的影响(图4C-绿色条)。与作者之前的实验一样,KO-H2O小鼠没有对社交刺激形成显著偏好(图4C-粉红色条)。然而,KO-Acetate小鼠表现出Shank3基因型效应的显著逆转,并表现出对社交室的显著偏好(图4C-紫色条)。在运动测量中,醋酸盐处理在1小时的旷场实验中通过处理相互作用诱导了显著的基因型(图4D),其中KO-Acetate小鼠不再表现出KO-H2O小鼠中所见的运动能力低下表型(图4D)。虽然基因型或醋酸盐处理对开放区域中心的时间没有显著影响(图4E),但使用高架零迷宫对焦虑样行为的进一步评估显示,基因型对开放区域的时间有适度的影响(图4F)。同样,Shank3KO状态导致开臂进入的频率增加(图4G)。有趣的是,事后两两比较显示,与Wt-H2O相比,仅KO-H2O小鼠表现出更多的开臂进入(图4G),但KO-Acetate小鼠则不然,这表明醋酸盐处理可能有助于缓解这种行为表型。
接下来,研究了补充醋酸盐对Wt和Shank3KO小鼠微生物群耗竭行为的影响。正如预期的那样,醋酸盐处理并没有逆转Abx对微生物群多样性的影响(图4H)。在三室社交互动任务中,存在社交刺激的主效应(图4I)和群体互动的社交刺激。从最初的队列中可以看出,用Abx处理的Wt小鼠并未表现出对社交刺激的显著偏好(图4I-蓝色条),而KO-Abx小鼠表现出对社交室的显著厌恶(图4I-红色条)。然而,当小鼠接受Abx与醋酸盐联合处理时,Abx诱导的社交缺陷在Wt(图4I-绿色条)和KO小鼠(图4I-紫色条)中完全逆转。
在旷场任务中,Ab/Ac处理并没有消除一小时运动减少的基因型效应(图4J),并且在旷场中心的时间上没有主要影响或相互作用(图4K)。当在高架零迷宫上评估焦虑样行为时,对开臂时间没有主效应(图4L),但基因型对开臂进入次数的增加有显著影响(图4M)以及处理对减少开臂进入次数的主要影响(图4M)。有趣的是,事后两两比较显示,与Wt-Abx相比,仅Wt-Ab/Ac小鼠的开臂次数减少(图4M),这表明醋酸盐处理可能有助于缓解这种焦虑样行为。重要的是,血清代谢组学显示,醋酸盐处理的主要作用是提高血清醋酸盐水平,而对代谢组的其他影响最小。
总而言之,这些行为表型表明,在Shank3KO中减少并通过抗生素进一步减少的醋酸盐,可以强有力地逆转由Shank3基因型、微生物群状态和相互作用引起的社交缺陷。此外,补充醋酸盐对微生物群多样性和其他行为指标(包括运动不足和焦虑样行为)的影响较小。

图4. 醋酸盐补充可挽救由独立于完整微生物群的Shank3缺失而引起的社交缺陷
为了确定醋酸盐对中枢转录调控的影响,对mPFC进行了RNA-seq。在这里,再次将所有两两比较与最终对照组(Wt-H2O)进行比较,以评估每次操作如何导致基因表达偏离该基线。与Wt对照相比,用醋酸盐或Ab/Ac延长处理导致所有组中基因表达发生剧烈变化(图5A-D)。鉴于口服醋酸盐处理能够挽救Shank3KO对社交行为的影响,作者接下来检查了Shank3KO和Wt-Acetate组之间的基因表达模式。这里发现基因型之间的DGE有相当大的重叠(图5E)。说明各基因型中经醋酸处理相对于对照所改变的基因是相似的。
G:Profiler通路分析进一步显示,醋酸盐和AB/Ac处理导致代谢转录途径涉及的基因显著调节,在Wt小鼠中效果更强(图5I)。有趣的是,在Shank3KO小鼠中,突触路径通常更丰富(图5I)。对每个成对比较预测的转录因子进行富集分析,确定了许多活性依赖性转录因子(Creb、Ubtf)和表观遗传调节因子(Hdac2),预计它们是醋酸盐和Ab/Ac组中显著DGE的上游,且组间模式存在差异(图5J)。
图5. 醋酸盐处理诱导mPFC中独特的转录模式
考虑到测序分析的复杂性,作者接下来进行了加权基因共表达网络分析(WGCNA),图6A显示了基于基因聚类的树状图模块分配,图6B显示了与基因型、性别、Abx或醋酸处理等变量显著相关的基因模块。Abx和醋酸处理与紫色模块呈显著负相关(图6C),紫色模块在核酸结合和RNA代谢加工等过程中富集(图6D)。STRING分析显示紫色模块的基因产物之间存在高度交互的功能连接网络,其互连远远超出了偶然预测的结果(图6E-F)。棕色模块被发现仅与醋酸盐处理呈负相关,并且在免疫系统过程、发育过程和应激反应等方面富集(图6G-J)。有趣的是,黄绿模块被发现与醋酸盐处理呈正相关,并且在突触通路和细胞定位方面富集(图6K-N)。综上所述,这些数据表明醋酸盐在关键行为相关大脑区域具有强大的转录作用。
图6. 加权基因网络分析揭示醋酸盐处理改变了参与代谢、免疫系统和突触功能的基因转录。
6. PMS患者血清中醋酸盐水平与ABC(孤独症行为量表)多动评分呈性别依赖关系
为了评估在Shank3KO模型中观察到的SCFA变化与人类的相关性,作者生成了针对8种SCFA水平的代谢数据,其中包括32个PMS先证者(Shank3基因杂合子)及其28个未受影响的对照的醋酸盐水平(图7A),异丁酸和丙酸水平与Vinland通讯评分呈负相关(图7B),此外,性别分析显示,只有男性的醋酸盐水平与ABC多动评分呈负相关(图7C),Spearman相关分析证实了显著的负相关(图7D)。综上所述,临床发现提供了进一步的证据,支持通过改变PMS患者的SCFA水平来改善特定的ASD行为表型。
图7. 男性PMS患者的血清醋酸水平与ABC过度活跃相关。
总之,本研究表明,缺乏Shank3拷贝的小鼠在肠道微生物群的组成和功能上存在差异,并且更容易受到肠道微生物群耗竭的行为代谢和转录影响。重要的是,这些影响可以通过与微生物群状态无关的肠源代谢物醋酸盐处理逆转。这些发现为ASD病理生理中微生物群相互作用的基因提供了额外的数据,并为ASD从实验室到临床的转化研究提供了潜力。
-
原文链接:https://doi.org/10.1016/j.bbi.2023.08.020
武汉爱基百客生物科技有限公司(简称爱基百客)是一家专注于表观组学、单细胞时空组学和高通量测序分析服务的新型生物科技企业。公司办公面积逾3000m2,员工已达到百余人,业务覆盖全国,核心团队来自国内知名高校和基因测序公司。公司先后引入ChIP、ATAC-seq、CUT&Tag、单细胞(进口、国产多平台)、DNBSEQ-T7和STOmics时空组学等实验平台,同时配备MGISP-960和AlphaTool等自动化设备。
运营至今合作科研客户超2000家,涵盖国内知名科研院所、高校及相关企业。多项合作成果发表在Science、Cancer Cell、Circulation、Nature Communications和Plant Cell等国际顶级期刊,广受客户好评,成为国内成长最迅速的高通量测序科研服务企业之一。爱基百客将秉承服务至上的理念,发挥自身优势,期待与海内外科研学者精诚合作,共探生命百科全书。


项目咨询