1. H-LBP的体外消化特性
2. H-LBP和L-LBP之间的聚合差异
3. H-LBP和L-LBP的溶解度分析
4. 通过与正常机械屏障相互作用来证明H-LBP具有有效的肠道免疫活性
-
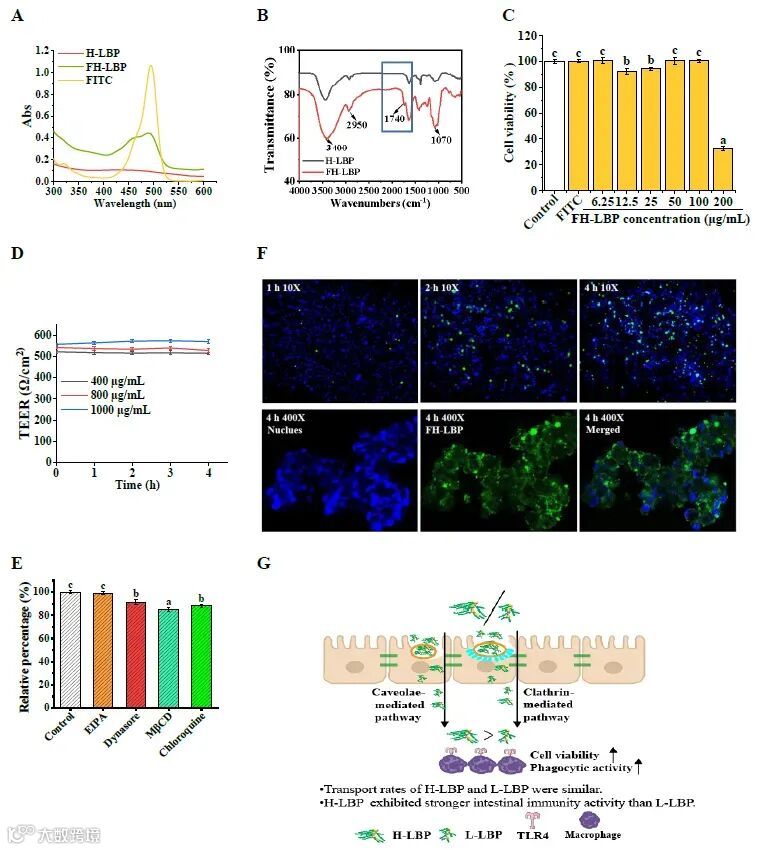
4.1 H-LBP/L-LBP对Caco-2细胞的细胞毒性
-
4.2 Caco-2细胞转运模型的建立与验证
-
4.3 H-LBP/L-LBP通过机械屏障的转运
-
4.4 H-LBP/L-LBP介导的机械屏障促进巨噬细胞增殖和吞噬
-
4.5 果胶多糖的转运机制
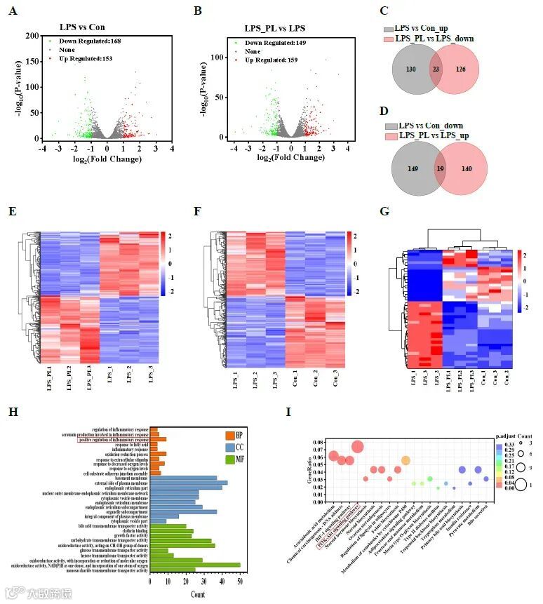
5. 通过与受损机械屏障的相互作用证明H-LBP的有效肠道免疫活性
-
5.1 H-LBP/L-LBP对Caco-2细胞的细胞毒性
-
5.2 H-LBP/L-LBP抑制LPS诱导的机械屏障NO和TNF-α的增加
-
5.3 H-LBP/L-LBP介导的机械屏障促进巨噬细胞增殖和吞噬
-
5.4 肠道保护机制
-
5.5 H-LBP/L-LBP对机械屏障PI3K-AKT信号通路的影响
6. 相互关系
项目咨询
精选合集,欢迎收藏哟!

