1. 肿瘤发生与发展(室管膜瘤、肝癌、结直肠癌等)
文献一:双向组蛋白单胺基化动态调控神经节律性
文献二:TGM2介导的组蛋白血清素化通过MYC信号通路促进肝细胞癌进展
-
研究单位:华中科技大学同济医学院 -
发表期刊:Journal of Hepatology -
所用技术:CUT&Tag、ChIP、RNA-seq、IF、Co-IP、MS等
-
主要内容:
文献三:诱导星形胶质细胞Slc22a3通过组蛋白血清素化调节感觉处理
-
研究单位:贝勒医学院 -
发表期刊:Science -
所用技术:ChIP-seq、RNA-seq、IP-MS等 -
主要内容:
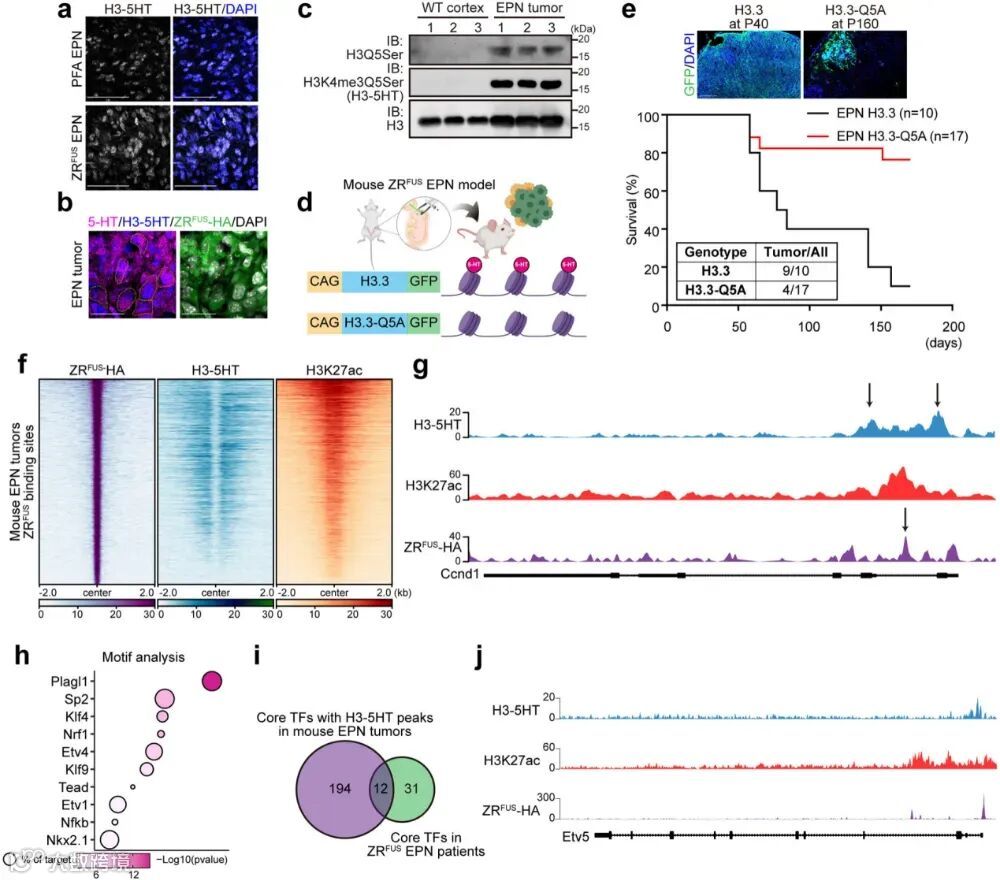
文献四:组蛋白血清素化调控室管膜瘤的肿瘤发生
-
研究单位:贝勒医学院 -
发表期刊:Nature -
所用技术:ChIP-seq、RNA-seq、IP-MS、Co-IP等 -
主要内容:
文献五:5-羟色胺(5-HT)通过调控组蛋白5-羟色胺化和瓜氨酸化,驱动中性粒细胞胞外陷阱(NETs)形成及肝转移
-
研究单位:上海交通大学 -
发表期刊:The Journal of Clinical Investigation -
所用技术:CUT&Tag、免疫荧光、pull-down等 -
主要内容:
项目咨询
精选合集,欢迎收藏哟!

