1. 热胁迫处理过程中的染色质可及性
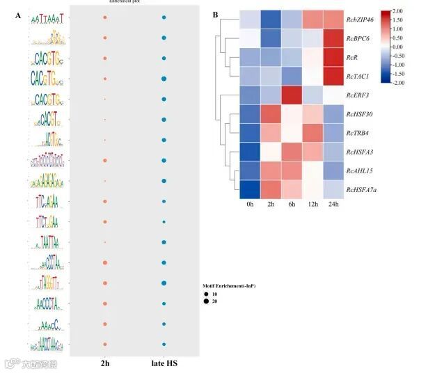
2. 热胁迫处理下ATAC峰的motif富集和功能分析
3. ATAC-seq和RNA-seq联合分析揭示了染色质开放依赖的通路和相关基因
4. 月季热胁迫应答转录调控网络的构建
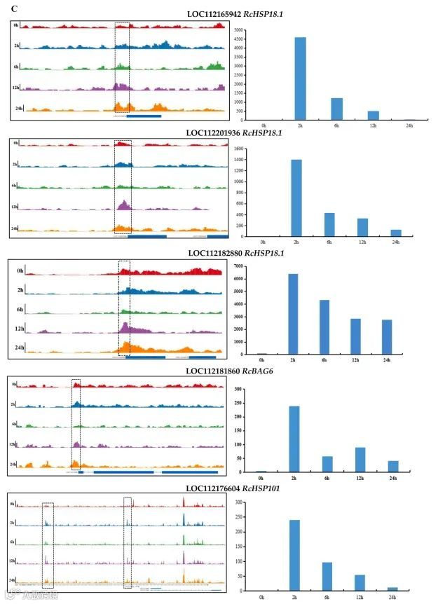
5. 热反应转录因子RcHSF30可诱导HSP18.1和BAG6介导的热胁迫反应
6. RcHSF30在月季“Baobai”中调控网络的验证
项目咨询
ATAC-seq广泛用于染色质开放性研究,该技术利用Tn5转座酶可以接近核小体疏松区域切割暴露的DNA,获得开放染色质区段(open chromatin),然后结合高通量测序和生物信息学分析来挖掘潜在的活跃转录因子及其靶基因,以此探究生物学相关问题。
1. 新鲜组织/细胞文库极速交付,最快可当天交付待测序文库;
2. 针对于新鲜样本,提供针对性运输方案,以满足细胞活性;
3. 项目经验丰富,除了常规模式动植物,拥有丰富的疑难样本实验经验,满足客户的不同需求。
4. 拥有完善的ATAC-seq配套分析流程(标准分析+关联分析),丰富的个性化分析。
5. 已协助客户在Nature Commun、Plant Commun和Physiol Plant等国际知名刊物发表多篇高水平文章。
6. 提供从方案设计,建库测序,到数据分析和验证(酵母单杂、EMSA、ChIP等)一站式服务。
◆ 实测数据:
水稻样本
精选合集,欢迎收藏哟!

