
-
推荐技术:ATAC-seq、ChIP-seq、WGBS、MeRIP-seq、RNA-seq、miRNA-seq等
-
发表期刊:Horticulture Research (IF: 8.5) -
发表单位:江汉大学 -
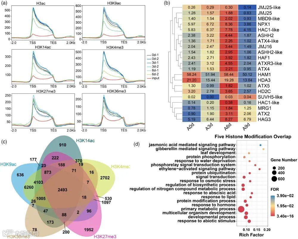
研究对象:豌豆(组蛋白修饰) -
研究技术:RNA-seq、ChIP-seq、代谢组等
-
主要内容:
-
发表期刊:Plant Biotechnology Journal(IF:10.5) -
发表单位:西北农林科技大学 -
研究对象:苹果(染色质重塑) -
研究技术:ATAC-seq、RNA-seq、ChIP-seq、亚细胞定位等 -
主要内容:
-
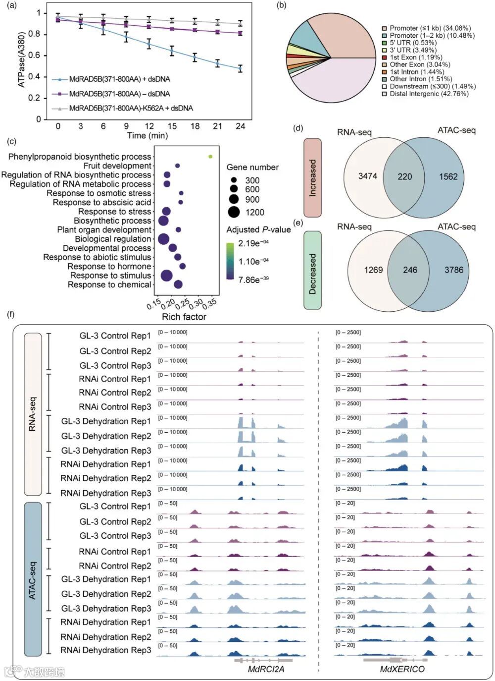
详细解读:PBJ | IF=13.8 &利用ChIP-seq和ATAC-seq技术揭示MdRAD5B调控苹果耐旱性的双重分子作用机制
-
发表期刊:New Phytologist (IF:8.1) -
发表单位:山东农业大学 -
研究对象:大豆(miRNA) -
研究技术:ChIP-seq、Stem-loop RT-qPCR、EMSA、Luc等 -
主要内容:
-
发表期刊:Nature plants (IF:13.6) -
发表单位:北京大学 -
研究对象:拟南芥(组蛋白修饰) -
研究技术:RNA-seq、ChIP-seq、酵母双杂交、磷酸化蛋白组等 -
主要内容:
-
发表期刊:New Phytologist(IF: 8.1) -
发表单位:华中农业大学 -
研究对象:柑橘(DNA甲基化) -
研究技术:WGBS、RNA-seq等 -
主要内容:
-
发表期刊:Plant Biotechnology Journal(IF: 10.5) -
发表单位:西北农林科技大学 -
研究对象:苹果(组蛋白修饰、DNA甲基化) -
研究技术:WGBS、ChIP-seq、RT-qPCR等 -
主要内容:
-
发表期刊:Horticultural Plant Journal(IF: 6.2) -
发表单位:湘湖实验室 -
研究对象:番茄(RNA甲基化) -
研究技术:MeRIP-seq、RNA-seq、蛋白组等 -
主要内容:
-
发表期刊:Nature plants (IF: 13.6) -
发表单位:斯特拉斯堡法国国家科学研究中心(CNRS)的植物分子生物学研究所 -
研究对象:拟南芥(组蛋白修饰) -
研究技术:ChIP-seq、Co-IP等 -
主要内容:
-
多层次调控网络的交织(Crosstalk):研究不再局限于单一的表观遗传标记,而是倾向于整合分析DNA甲基化、多种组蛋白修饰(如激活性的H3K4me3/H3K9ac与抑制性的H3K27me3)以及染色质可及性(ATAC-seq)等多维数据。苹果中的研究案例(案例二、六)尤其凸显了这一点,揭示了不同修饰之间的协同或拮抗作用,共同塑造了胁迫响应基因的表达格局。 -
关键调控因子的“双重角色”:一些核心蛋白,如苹果中的MdRAD5B,不仅作为染色质重塑因子直接调控DNA可及性,还能通过与其他蛋白(如MdLHP1)互作,间接影响组蛋白修饰的状态。这种“一石二鸟”的调控模式,体现了植物在进化过程中形成的经济而高效的分子策略。 -
从信号感知到表观“记忆”的通路解析:拟南芥春化研究(案例四)是“信号-修饰-表型”完整链条的经典范例。它精准地阐明了CK2激酶如何将长时程低温信号转化为PRC2蛋白的累积,最终建立稳定的H3K27me3抑制域,形成跨越季节的表观遗传记忆。这为理解植物如何区分短期波动与长期胁迫信号提供了深刻的分子蓝图。 -
表观修饰与转录后调控的联动:番茄的m6A研究(案例七)将视野从转录调控拓展到了转录后层面,揭示了RNA甲基化在镉胁迫下对mRNA稳定性和翻译效率的精细调控,并与转录水平的表观修饰共同构成了响应网络。
项目咨询
精选合集,欢迎收藏哟!

