MedRobot
本文含已确认的部分主题分享(不含开幕式、颁奖、白皮书发布、政府分享、闭门会等环节)。今年引入了两个深度分享,建议大家预留两天时间参会。
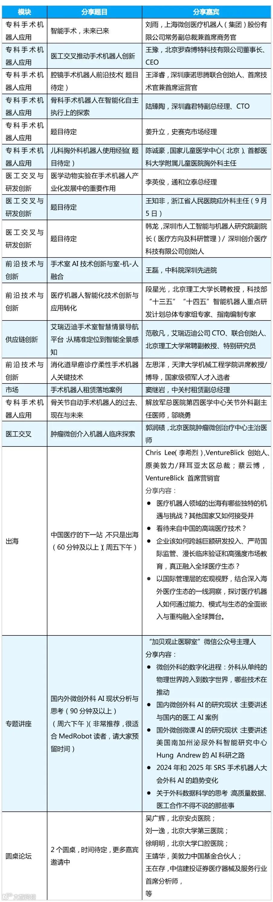
三、部分主题分享(如下分享嘉宾已确认,但顺序还会调整;约三分之一嘉宾尚未写入议程,请关注后续更新)建议大家预留两天时间参会。
已确认参加手术机器人大会的厂商:

已在中国上市的手术机器人
▌腔镜手术机器人
▌骨科手术机器人
▌血管介入手术机器人
▌穿刺手术机器人
▌微波消融手术机器人
腔镜▌精锋医疗 | 思哲睿智能医疗 |术锐机器人 | 康诺思腾
穿刺机器人▌真健康

