拼多多无货源上货软件好用靠谱的有很多的。今天川海网络,给大家分享介绍一个拼多多店群同行都在用!
市场上采集上货的软件很多,但好用的软件一定具备以下几点功能:
1、采集软件包含查词、采集、过滤等功能
2、能够做到多平台采集(采集淘宝、天猫、拼多多)
3、过滤违规词、品牌词、违禁品等
4、上货软件必须是官方端口,能保障店铺安全性。
5、同时给多个店铺上传。
6、能够处理订单、统计利润、同步物流信息等。
7、最重要的一点,系统稳定,能做到及时更新维护,就是要做好售后处理,把客户需求与我们客户的需求沟通起来。
8、数据分析对于一个店铺来说也是必须的,只有通过数据分析才能看到最近的经营情况从而进行下一步计划。一般店铺群软件可以实时分析处理多个店铺大型的市场数据。

软件可以支持关键词采集、整店采集、分类采集、多多进宝、正在拼采集,是采集拼多多货源的一款工具。
?软件不需要token,采集数量不大的可以满足需要,量大的就要使用token采集的。
软件先根据关键词采集出商品链接,采集后再右键,更新拼多多店铺名就可以更新出正在拼的数据了。采集正在拼使用token采集!
大象智能选品软件包含 拼多多同行店铺采集, 同行分析(就是采集同行店铺近的产品),转链上货一体(挂一个微店,实现拼多多连接自动转微店然后上拼多多店铺,也可以显示突破8%加价,这样操作就完全符合拼多多规则) 拼多多运营教学:
教学做精品店和铺货店铺的运营思路,包含店铺主营类目、关键词、热搜关键词的选择、选品、上货之后的运营思路,报活动,做精细化运营等。后期免费更新相关方法
目前拼多多无货源店铺运营软件中好的软件之一。
根据我们团队店数年的实操经验,接合针对目前其他软件取长补短研发而成。
包含有包括一键采集,自动拍单,自动发货,自动拼团,店铺运营,参数设置等多项管理功能

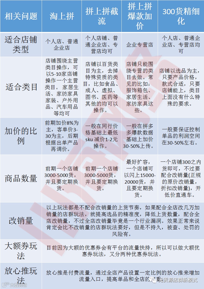
拼多多无货源市场主流运营玩法:
1、淘上拼:选品方式通过top100W 20W下拉词或电霸蓝海词库综合分析来做。然后在软件中输入蓝海词采集上货。这个玩法也可以说是爆款采集,淘上拼或拼上拼都是如此。唯一的差别,拼上拼软件可以通过微店突破加价,思路是一样的。
2、拼上拼:直接把同行店铺销量好的商品复制过来出售,这种方法简单粗暴,因为商品已经经过同行测试,并且效果不错,商品数据更精准,一般做店群,或代运营公司,都是这种玩法,一个人做二三十家店完全没问有

3、大额优惠券:大致的操作思路,比如商品原价为50元,我们可以通过店群软件,直接改为200或300元,然后设置满200-100的优惠券,或其他金额的优惠券。目的就是告诉客户,店内最近有活动,现在下单更划算。不管是哪种玩法,或哪种店铺,都可以加入大额优惠券的玩法,提升点击率和转化率。大额优惠券也会搭配改销量,目的都是一样的。另外这个改销量软件,大额优惠券软件,市场价只要两三百,不要再被坑了!!。

川海电商提供的服务
线上一对一语音加远程学习 针对外地不方便实地学习的客户,线上一对一学习精细化运营店群,从选品数据、采集执词筛选、价格区间
销量、加价环节、店铺免费活动、包括如何快速爆单,店铺流量获取,关键字优化,等一系列的核心技术全部童无保留复制给你
提供店群所需的全套所有软件
2、 线下实地老师一对一学习,公司实地一对一学习精细化运营店群,从选品数据、采集热词筛选、价格区间卡位、卡同行销量、加价环节、店 铺免费活
动、包括如何快速爆旺单,店铺流量获取,关键字优化,等一系列的核心技术全部至无保留复制给你!我们从不限制客户店铺数据

贴牌代理学习 包含个人学习的所有的内容,以及店铺群控系统软件、上货助手,采购助手的软件冠名,便干后期进行招商,并目包括交给 拼多多官方
的API接口费用可以返65%。适用于店铺数量较多或者想以工作室方式来发展拼多多店群项目的客户。
今天就分享到这里,如果你也对拼多多无货源感兴趣,或者操作中遇到什么问题,微信:AW88754 电话13938724321 欢迎电商爱好者咨询了解
微信:AW88754


