
近日,人社部办公厅颁布了26个国家职业技能标准(见附表1)。国家职业技能标准是在职业分类的基础上,根据职业活动内容,对从业人员的理论知识和技能要求提出的综合性水平规定。它是开展职业教育培训和人才技能鉴定评价的基本依据(国家职业技能标准结构图见附表2)。
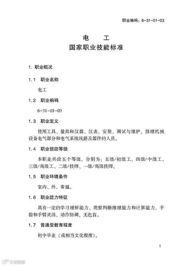
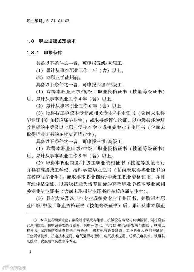
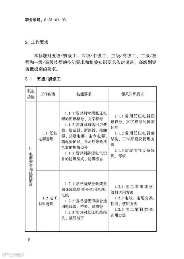
据了解,此次颁布的国家职业技能标准与电力相关涉及的职业包括:变压器互感器制造工、电线电缆制造工、电工。
据人力资源社会保障部有关负责人介绍,目前除这26个国家职业技能标准外,另有25个标准也完成了立项、开发、审定工作,拟由人力资源社会保障部会同有关部门联合颁布。新的标准颁布之日起,原相应国家职业技能标准同时废止。






































本公司专业从事并具备以下资质:建筑工程,电力工程,市政公用工程,通信工程总承包及建筑智能化、装饰装修、幕墙工程、消防设施工程、钢结构工程专业设计与施工,工程咨询,能源合同管理,新能源技术开发、设计及施工,项目管理及电子、电气成套设备销售、研发等,电力行业(送变电工程),新能源工程,环保工程,建筑智能化工程,建筑装饰装修工程咨询、设计、施工等。

本着“诚信、务实、高效、创新”的经营理念,江苏欣佰建设工程有限公司&中曼电力科技有限公司(欣佰集团)面向全国寻找战略合作伙伴,共拓市场,欢迎来电垂询!
咨询电话:400﹣000﹣2220转3191或转6006
本文来源:人社部官网
(申明:“欣佰集团”所推送文章,我们都注明来源,部分文章内容未及时与原作者联系。若涉及版权问题,请联系我们,谢谢)


