
专项核算,转款专用,不能挪作他用,单独报账结算。
7月8日,应急部发布《企业安全费用提取和使用管理办法(征求意见稿)》。
☑ 新《办法》提出:
☛ 房屋建筑工程提取标准由2.0%提高到2.5%。
☛ 市政公用工程提取标准由1.5%提高到2.0%。
☛ 城市轨道交通工程提取标准由2.0%提高到3.0%。
☛ 编制工程造价时需包含并单列安全费用。
☛ 施工中,可根据前期所需、完工程度进行提取。
☛ 总包应将安全费按比例直接支付给分包单位,分包单位不再重复提取。
此外,修订稿提出,企业编制计划时不再需要到财政、行业主管等部门进行备案。
与施工企业相关的修订内容整理如下,仅供参考。

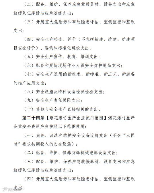
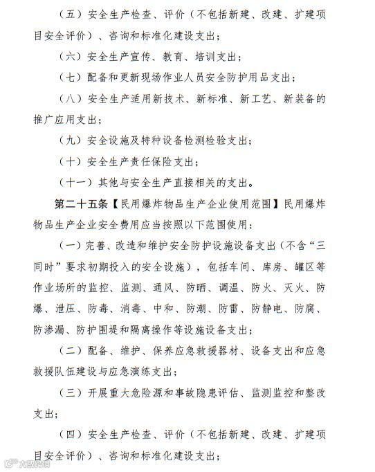
文件原文






















本公司专业从事并具备以下资质:建筑工程,电力工程,市政公用工程,通信工程总承包及建筑智能化、装饰装修、幕墙工程、消防设施工程、钢结构工程专业设计与施工,工程咨询,能源合同管理,新能源技术开发、设计及施工,项目管理及电子、电气成套设备销售、研发等,电力行业(送变电工程),新能源工程,环保工程,建筑智能化工程,建筑装饰装修工程咨询、设计、施工等。

本着“诚信、务实、高效、创新”的经营理念,江苏欣佰建设工程有限公司&中曼电力科技有限公司(欣佰集团)面向全国寻找战略合作伙伴,共拓市场,欢迎来电垂询!
咨询电话:400﹣000﹣2220转3191或转6006
本文来源:建筑精英社
(申明:“欣佰集团”所推送文章,我们都注明来源,部分文章内容未及时与原作者联系。若涉及版权问题,请联系我们,谢谢)


