搜索
首页
大数快讯
大数活动
服务超市
文章专题
出海平台
流量密码
出海蓝图
产业赛道
物流仓储
跨境支付
选品策略
实操手册
报告
跨企查
百科
导航
知识体系
工具箱
更多
找货源
跨境招聘
DeepSeek
首页
>
南沙口岸信息
>
0
0
南沙口岸信息
广州港南沙港务有限公司
2017-03-29
1
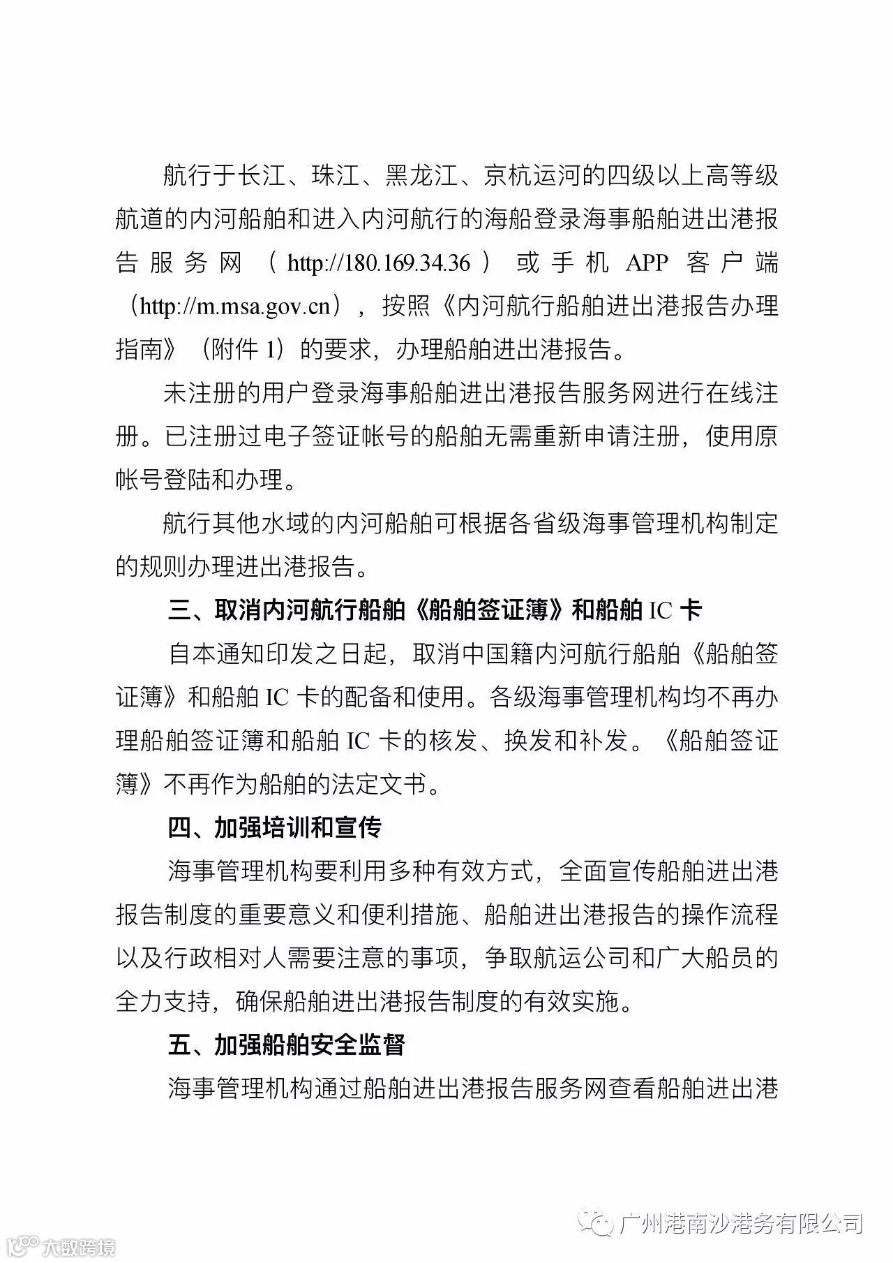
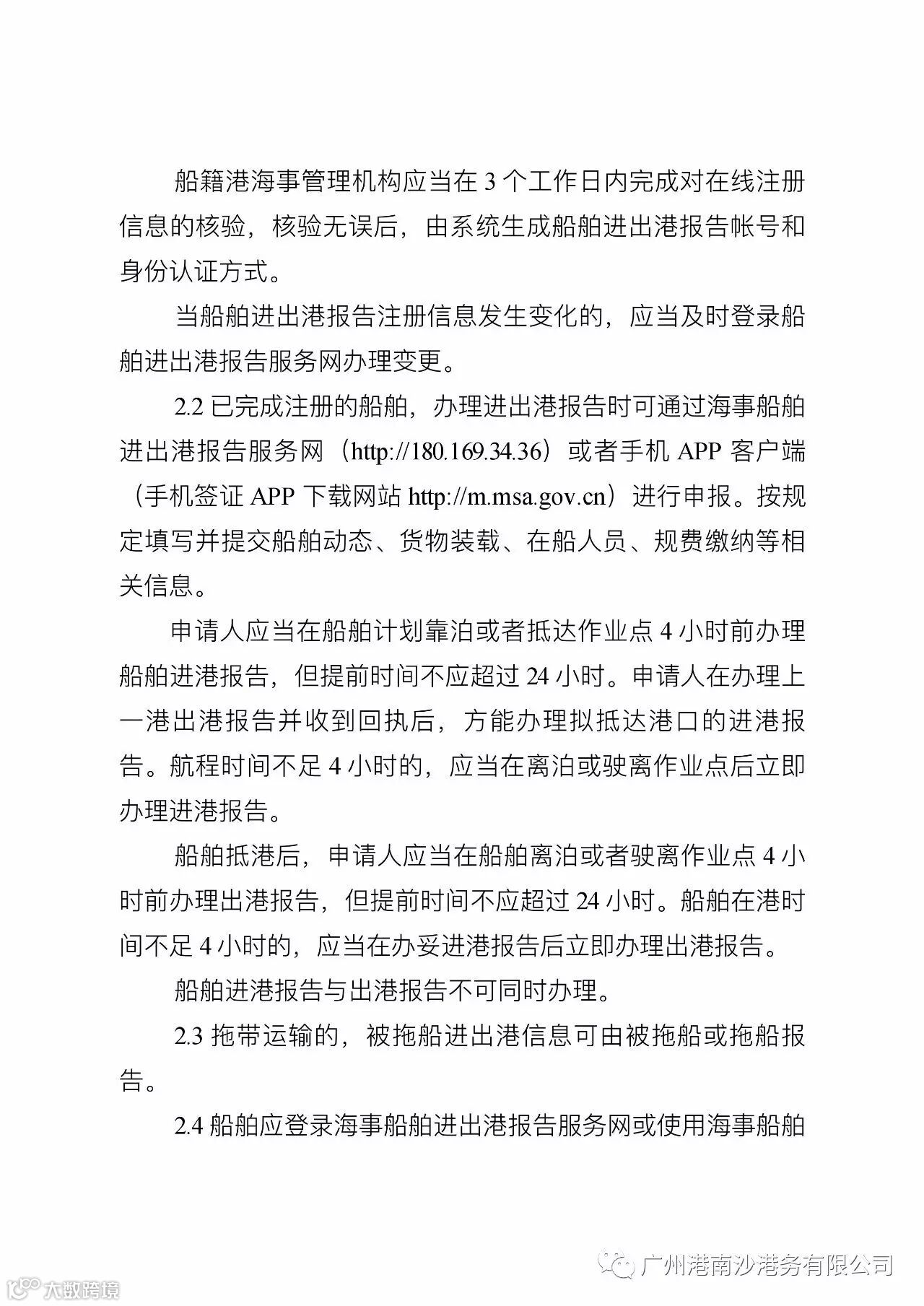
导读:(海船舶[2017]145号)交通运输部海事局关于关于实施内河航行船舶进出港报告制度有关事项的通知
海事局关于实施内河航行船舶进出港
报告
制度的有关通知
【声明】内容源于网络
0
0
广州港南沙港务有限公司
提供更便捷的客户服务功能
内容
939
粉丝
0
关注
在线咨询
广州港南沙港务有限公司
提供更便捷的客户服务功能
总阅读
110
粉丝
0
内容
939
在线咨询
关注