
作者 | 余昕,罗兰贝格执行总监,常驻上海
在中文媒体中,区块链(blockchain)一词已像“大数据”、“AI”一样,常成为内涵广泛、边界模糊、能与一切行业结合的“流行词汇”。但它到底是什么、不是什么,反而更不清楚了。
本文旨在通过尽可能少地涉及和解释技术细节,说明区块链是什么、能做什么、不能做什么,及其最新的技术发展和商业应用。
需要提前指出和强调的是,区块链是利用现代密码学和计算科学解决某类特定问题的一个软件工程,并不像大数据或AI那样拥有广泛的应用场景。
区块链、比特币,创新何在?
欧美黑客们一直怀有“直接民主”和“反建制”(anti-establishment)情结,此情结反映在经济生活中就是对华尔街的痛恨。他们认为,这些金融机构本是一个辅助人们交易的中间人,但却滥用其中间人代理的权力和信息优势,成为掠夺成性、盘剥普通客户、侵犯用户隐私的邪恶力量。
于是乎,假名为“中本聪”的幕后人物在2008年提出了一个基于区块链技术的数字货币系统概念,这就是比特币的由来。比特币,或从更一般意义上讲,区块链技术的初衷是消除过于强大的“中间人”,形成某种由用户直接组成的数字乌托邦。
区块链就是利用现代密码学、分布式网络技术等构建的一个分布式账本。比特币是历史上第一个基于区块链的应用,实现了黑客们梦寐以求的安全、隐秘、不依赖中央银行或金融机构的虚拟货币。
区块链不再像传统交易系统需要一个中央簿记人,它是很多区块组成的一个链接(a chain of blocks),每个区块可比拟为一本实体账簿,且每个区块有多个备份存储在多个服务器上。

资料来源:罗兰贝格

资料来源:罗兰贝格
需要指出的是,区块链(以及比特币)利用了现代密码学,但是区块链不是一种加密技术,也未发明新的加密技术。现代商业银行的数据库也是加密的,且使用的加密技术与区块链类似。
那么,比特币最天才的创新之处在哪里?
工作量证明机制(proof of work)来保证比特币区块数据的可靠性

资料来源:罗兰贝格
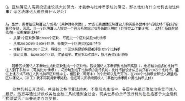
基于区块的比特币发行机制,也是区块簿记人的激励机制

资料来源:罗兰贝格
区块链技术的最新发展
比特币启发人们思考并探索以不同方式来应用区块链技术。目前,基于区块链的新应用有三大类:
其他类比特币的数字货币:采用不同于工作量证明的新验证机制
比特币的工作量证明(PoW)非常耗费算力,因此,其他数字货币提出新的共识机制,如权益证明。

资料来源:罗兰贝格
基于许可的封闭区块链:金融机构对区块链的改造
受制于监管和出于自救,各种金融机构纷纷探索修改区块链技术,研发多个基于区块链的交易和簿记系统,试图找出符合自身需求的新应用,但前景并不被看好。

资料来源:罗兰贝格
智能合约(Smart Contract):用区块链提供除支付外的更多服务。智能合约是一种运行在区块链上的通过数字货币进行交易的服务(application)。

* 以太区块链/以太币是一个数字货币系统 资料来源:罗兰贝格
虽然传统市场上已有大量可行的模式供B端和C端之间提供服务和达成交易,但是在智能合同运行在区块链上后,会有一系列的益处,智能合约也会对区块链技术带来创新。
的确,区块链是一种革命性的软件技术,近年来围绕区块链的创新也有很多,比如试图将其应用到版权、证券交易、身份验证、文件存储、股权众筹等领域,甚至有人将区块链炒作成能够颠覆一切行业的技术。
但必须理解,区块链的根本目的是去中心化、去中间人。在绝大多数场景下,它的效率都不如中心化的系统效率高;在绝大多数场景下,去中心化也不是商业或技术发展的必然或趋势。目前来看,区块链仅仅在那些安全、信任或隐私等的重要性超过效率、超过成本的行业拥有较好的前景。

