在当今科技日新月异的时代,AI技术正以前所未有的速度改变着各行各业,其中AI制药行业更是迎来了前所未有的创新浪潮。医图生科作为一家经常接触前沿技术的AI制药公司,从chatGPT 刚开始,就已经全面接入大模型的应用,今天给大家展示一下公司如何利用前沿技术DeepSeek,结合私有天然产物数据库和生物信息学知识,设计出下一代高效、安全的天然产物抗衰精华,引领抗衰领域的全新潮流的初级应用案例 ,文章中包含了实操部分。
随着人们对抗衰老需求的日益增长,传统的抗衰精华设计与研发流程已难以满足市场对高效性、安全性和精准性的要求。如何在海量天然产物中快速筛选出有效成分,并精准设计出具有显著抗衰效果的配方,成为当前抗衰产品开发领域亟待解决的核心问题。借助大规模语言模型DeepSeek与检索增强生成(RAG)技术,我们正在重新定义天然产物抗衰精华的研发流程,让产品设计更加高效精准。
独特资源:私有天然产物数据库
公司拥有一个涵盖300,000种天然产物成分的私有数据库,这些成分覆盖了化妆品数据库中6,381种植物成分,每一种成分都经过严格的数据整理,包括其核心通路、生物活性、化学参数及相关文献。这一庞大且精准的数据库为后续的成分筛选与配方设计提供了坚实的数据支撑。

生物信息学:精准设计抗衰精华
在天然产物研发过程中,生物信息学发挥着至关重要的作用。通过对天然产物的分子特性、基因表达以及生物靶点的深度解析,公司能够预测每个成分在体内的作用机制,并挖掘出最优的成分组合。
靶点与通路解析
在这里,“靶点”指的是活性成分在细胞或分子层面上直接作用的特定生物分子,如受体、酶或信号调控蛋白;而“通路”则是指细胞内一系列相互关联的生物反应过程,这些通路共同调控着机体的生理与代谢。当我们掌握了植物活性成分的靶点信息,就能明确每个成分的具体作用位置和机制,从而有针对性地设计出活性互补的配方,实现1+1大于2的协同效应。正是基于这一从靶点和通路出发的精准设计思路,我们的抗衰精华在安全性和效果上均达到全新高度。
DeepSeek与RAG技术:提升设计效率与精准度
DeepSeek作为当前领先的智能模型之一,能够高效处理海量数据并生成高质量分析结果。结合RAG(检索增强生成)技术,DeepSeek在生成文本和配方建议时,首先从我们的私有天然产物数据库中快速检索相关信息,再与深度学习算法紧密结合,从而输出精准、具针对性的建议。
具体而言,在抗衰精华的设计过程中,RAG技术帮助DeepSeek全面挖掘每种天然成分的文献、化学特性和生物学功能信息。这一流程不仅大幅提升了研发效率,更确保了每个成分在抗衰老效果上的最佳发挥。

技术三角的完美结合
公司的核心竞争力正体现在「私有数据库+RAG+生物信息学」的技术三角上。私有数据库提供海量且精准的数据资源,确保每一条成分信息都真实可靠。RAG技术依托深度学习和大数据检索,实现快速精准的配方建议生成。生物信息学则从基因表达到分子对接,科学解析每个成分的靶点与通路,确保设计出的配方在机制上实现活性互补和协同增效。三者相辅相成,共同推动天然产物抗衰精华的创新设计。
实操步骤
首先,打开天然产物数据源的Excel文件,使用搜索功能查询所需的天然成分信息,确保获取到详细的数据。

获取所需数据后,根据以下模板构建一个专业的Prompt:你是 DeepSeek,一个基于RAG(检索增强生成)技术的工具。我将提供一部分参考数据({result_list}),请根据这些数据回答用户的问题。
如果用户提问涉及化妆品,请特别注意在回答中清晰描述化妆品成分的靶点互作关系。
若问题涉及配方,请重点关注并指出成分背后影响的蛋白通路及靶点互作,尤其是提供工业级的配方信息,而非配方制作步骤。对于制作步骤,可以省略,只需提供更多的背景信息和上下游互作的原理。
强调:通过了解植物活性成分的靶点信息,可以设计出具有互补效果的成分配方,从而实现1+1大于2的效果。
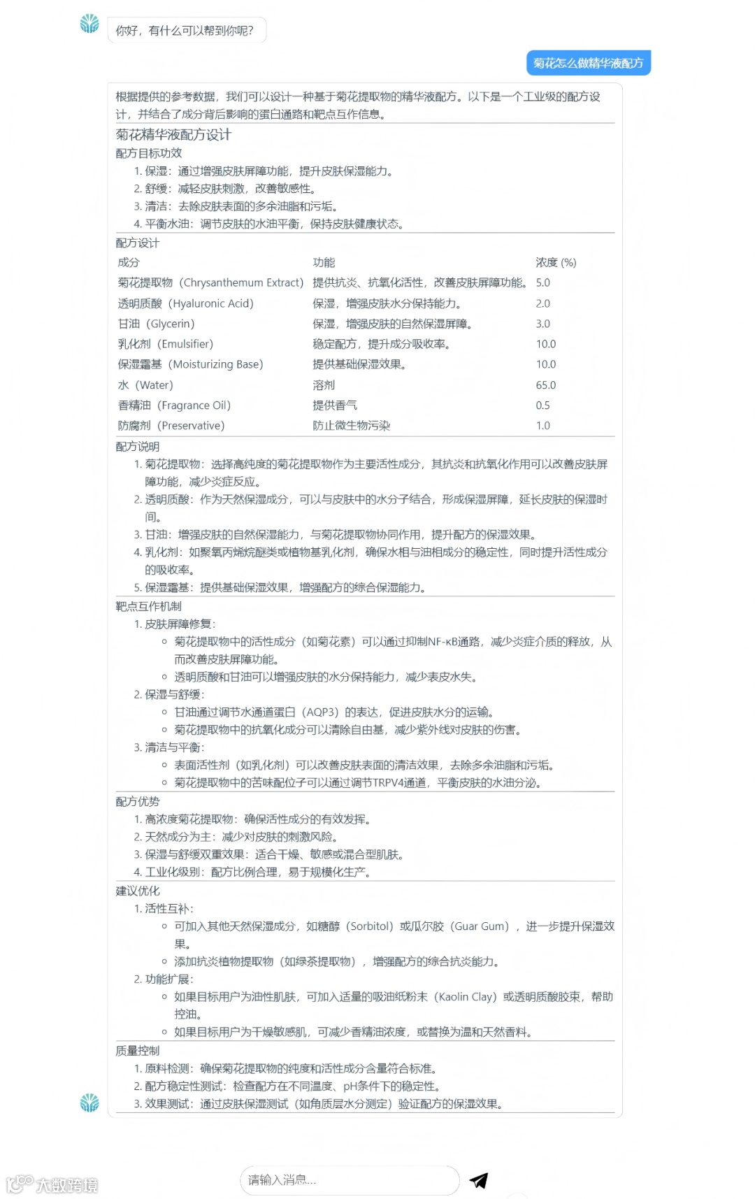
在构建完Prompt后,根据实际需求明确提出问题。例如:“菊花怎么做精华液配方?”或其他您需要的相关问题。发送给DeepSeek:
将构建好的Prompt和问题一起发送给DeepSeek,等待其根据提供的参考数据生成相应的回答。

deepseek根据我们提供的参考信息以及提出的问题给出了非常专业的回答,不仅给出了配方信息还有成分背后影响的蛋白通路及靶点互作,满足了我们设计一款精华的需求。即使是不了解RAG的人也可以通过简单的操作手动完成这项工作。
结语
公司借助先进的DeepSeek与RAG技术+私有实验数据和文档,高效率的设计消费品,食品还有化妆品。我们正引领着下一代天然产物抗衰精华的研发潮流。从靶点与通路的精准解析出发,我们设计出的成分配方实现了活性互补,协同增效,为消费者带来更高效、更安全的抗衰老解决方案。现在是制药公司最好的时代,未来,我们将持续推动科技与天然资源的深度融合,开创制药领域的全新局面。