
随着节能法规越来越严苛,用户对产品要求越来越挑剔,电源开发工程师在不断地向高频率、高功率密度、高效率方向努力。而LLC谐振拓扑由于其容易实现软开关,变压器利用率高,方便磁集成等各种优势被大家广泛使用。传统LLC变换器使用肖特基二极管整流,系统效率大打折扣,为了进一步提高转换效率,基于LLC拓扑的同步整流技术被市场认可,针对LLC拓扑的同步整流控制器芯片,更是变得供不应求。
自2017年7月运营以来,茂睿芯一直坚持自主创新研发和特色差异化发展路线,已经推出的众多中大功率电源管理芯片精品,填补了国内技术空白。助力新能源新基建,茂睿芯重磅推出高性能双通道LLC同步整流控制器MK1620。
通过合适的栅极驱动和独立的差分采样输入,MK1620可以在较宽的负载条件下实现高效率、高可靠性。MK1620能够工作在4.7V至38V的宽供电范围,超低静态电流和双通道驱动电路,更适用于全波整流的LLC谐振变换器中。MK1620在高效率和低待机的基础上,内置多种保护功能,方便用户多场景灵活应用。具体特点如下:
-
宽VCC供电电压:4.7V-38V -
超低静态电流<75uA -
双通道独立差分采样 -
高效率自适应驱动控制策略 -
降低DCM振铃误触发几率逻辑 -
双通道互锁机制 -
10ns超快速关断传输延迟 -
最大2.5A下拉电流 -
兼容多种开通阈值MOSFET的VG钳位电路
NO.1
差分检测,外围简约
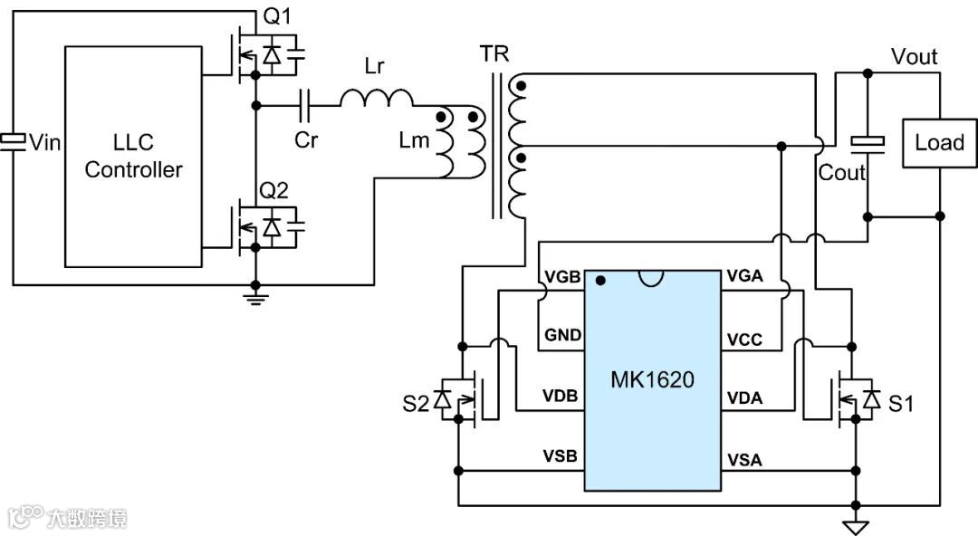
MK1620的两组独立差分采样,用于检测每个SR MOSFET的VDS电压,方便布线,易于使用。4.7V至38V的宽供电范围,适用于更多应用场景,无需额外的LDO。独特的自适应控制策略与驱动调整机制,应对各种复杂的应用系统。MK1620外围简约,典型应用电路如下图1所示:

图1. MK1620典型应用电路
NO.2
高效节能
MK1620无需外部配置,可将静态电流降至低于75uA。图2测量了12V供电条件下,MK1620 的静态电流为74.1uA。

图2. MK1620超低静态电流
MK1620不仅具有超低静态电流,其智能控制策略在极轻载下也具备高效率,图3给出了MK1620在20V输出0.1A负载条件下的功耗对比图。

图3. MK1620轻载功耗对比
MK1620优化后的智能控制策略,也能提高电源重载效率,图4,图5分别给出了MK1620在230VAC输入150W系统的效率对比与满载驱动波形。图6为友商的工作波形。

图4. 230VAC输入150W系统效率对比

图5. MK1620 230VAC输入满载波形

图6. 友商230VAC输入满载波形
针对中大功率应用系统,单桥臂并联多个MOSFET的场景,MK1620也拥有不俗表现,图7,图8分别展示了500W系统和1200W系统的满载工作波形。

图7. MK1620 500W系统满载波形

图8. MK1620 1200W系统满载波形
NO.3
在效率和待机功耗表现优异的基础上,MK1620同样注重同步整流的可靠性。两通道内部逻辑互锁机制、10ns超快关断传输延迟、最大2.5A下拉电流能力等其他保护机制,MOSFET应力与系统可靠性得以充分保证。图9,图10分别给出了在DCM工作下,有无降低振铃误导通机制的波形,从图中可以看出,在DCM工作下MK1620防误开通机制更优。

图9. MK1620 DCM波形

图10. 振铃误导通DCM波形
在芯片VCC供电电压不足时,防止MOSFET的VG被带高,MK1620具有独特的防治手段可有效防止系统在启机或芯片VCC掉电时由于MOSFET栅极误开通导致的炸机“惨案”。图11,图12分别给出了MK1620具备和不具备VG钳位能力,在启机条件下的工作波形。

图11. MK1620启机波形

图12. 不具备VG钳位能力的启机波形
表1列举了部分LLC同步整流控制器的关键参数,并与市面上的其他同步整流控制器产品进行了对比。
表1. MK1620关键参数对比数据
NO.4
总结
MK1620凭借其超低待机功耗、高效率以及强大的保护策略,有望促进通信电子、PD快充和工业电源等领域高效绿色发展。MK1620已经获得多家客户的好评和青睐。
往期推荐
茂睿芯视频课堂001期 | MK2697G助力小体积GaN充电器落地
请继续关注茂睿芯公众号,感兴趣的小伙伴可以联系我们获得详尽产品信息和专业技术支持:
官方网站:www.meraki-ic.com
电话:0755-21650039
邮箱: sales@meraki-ic.com
END

