
茂睿芯推出第三代支持信号改善功能、具有睡眠模式的CAN SIC(Signal Improvement Capability)收发器MCAN1463-Q1。MCAN1463-Q1符合ISO 11898-2:2024高速CAN规范物理层要求,并率先通过德国C&S机构提供的符合ISO 11898-2和CiA 601-4标准的组网测试认证。该测试意味着MCAN1463-Q1可以在各种复杂组网条件下与其他符合国际标准的产品稳定通信。目前MCAN1463-Q1通过了国内多家车厂和Tier1项目测试并拿到定点项目,现已稳定量产出货。
一、MCAN1463-Q1系列产品特性
● 符合ISO 11898-2:2024协议标准
● 支持信号改善功能,满足CiA 601-4协议标准
● 无需共模电感
● 支持CAN FD,8Mbps通信速率
● BAT支持4.5V~58V
● IO交互电平支持1.7V~5.5V
● 共模工作电压:±30V
● 总线故障保护电压:±58V
● 支持本地和远程唤醒
● 睡眠模式INH输出控制电源关闭
● 总线电压自动偏置功能
● 工作模式:
—Normal mode
—Listen mode
—Standby mode
—Sleep mode
● 故障诊断功能
● 封装:SOP14、DFN14
● 提供第三方机构出具的兼容性报告,EMC和ESD报告
二、MCAN1463-Q1系列封装及引脚功能
1、引脚封装图

2、引脚功能定义

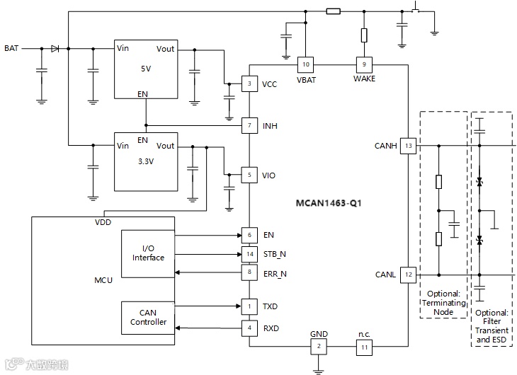
二、MCAN1463-Q1应用框图
1、典型系统应用框图

2、3.3V MCU应用框图

四、MCAN1463-Q1产品亮点
1、C&S认证报告

2、 出色的电磁兼容特性

3、优秀的EMI能力
在工况复杂的汽车应用中,系统内部的电磁干扰会以辐射和传导的方式对外进行干扰,从而会影响到系统其他器件的正常工作。茂睿芯MCAN1463-Q1基于创新的自主设计驱动架构,依照IEC 62228-3标准进行测试,表现如下(以500kbps举例说明):

传导发射-500kbps without Common Choke
辐射发射-500kbps without Common Choke(4个方向)
4、突出的系统级静电放电抗扰度
5、可靠的脉冲抗扰度
其中12V系统的器件级要求:
其中24V系统的器件级要求:
五、典型应用场景

MCAN1463-Q1现支持送样测试,如需申请样品或订购产品可通过以下方式联系我们。
电话:0755-21650039
邮件:sales@meraki-ic.com
更多信息,敬请访问www.meraki-ic.com。


