----- 充电头网拆解报告第2579篇 -----
前言
真我推出了一款67W氮化镓充电器,这款充电器为1A1C双接口设计,并配有折叠插脚,日常使用和携带都很方便。充电器USB-C口支持67W输出,满足笔记本电脑充电使用,USB-A口支持65W快充,两个接口均可满足OPPO系手机快充。
在USB-C和USB-A接口同时使用时,充电器还支持45+18W功率自动分配,同时满足手机和笔记本电脑的充电需求。下面充电头网就对这款真我这款充电器进行拆解,看看内部的设计和用料。
此前充电头网已经对这款充电器做过评测,此外拆解过realme GT Neo5原装240W氮化镓充电器、realme GT Neo3原装160W氮化镓闪充、realme 笔记本电脑原装65W PD快充充电器、realme 50W mini闪充氮化镓充电器等产品,欢迎查阅。
realme 67W双口充电器外观

真我67W双口充电器整体为纯白简约风格,采用细纹磨砂处理的PC阻燃外壳设计,边角大弧度过渡,手感圆润。

腰身一面印有“SUPERDART”字样。

另一面印有详细参数铭文
型号:RTX2146
输入:200-240V~50/60Hz 1.8A
USB-C输出:5V6A、10V6.5A、5V3A、9V3A、12V3A、15V3A、20V3.35A
USB-A输出:5V6A、10V6.5A、5V3A、9V2A
C+A输出:63W Max(20V2.25A 45W+9V2A 18W)
制造商:深圳市和宏实业股份有限公司
充电器通过了CCC认证。

输出端面板采用1A1C双USB端口设计,且胶芯均为黄色。

USB-A口舌片正负极加宽设计以过大电流,前端还设有特殊触点。

充电器采用可折叠插脚设计,收纳方便,节省空间,出门无负担。

测得充电器长度约为51.71mm。

宽度约为38.78mm。

厚度约为42.05mm,体积约为84.32cm³,以充电器的功率67W计算,功率密度约为0.79W/cm³。

真我 67W双口充电器与苹果原装67W充电器相比,体积优势非常明显。

另外测得充电器净重约为104g。

使用ChargerLAB POWER-Z KM003C测得USB-C口支持FCP、SCP、AFC、 QC3.0、VOOC、SuperVOOC、PD3.0、PPS、QC4+、DCP、Apple 2.4A充电协议。

PDO报文方面,USB-C端口具备持 5V3A、9V3A、12V3A、15V3A 和 20V3.35A 五组固定电压,以及3.3V-11V4.05A一组PPS电压档位。

测得USB-A口支持FCP、SCP、AFC、 QC3.0、VOOC、SuperVOOC、DCP、Apple 2.4A充电协议。
realme 67W双口充电器拆解
看完了真我这款67W氮化镓充电器的外观,尺寸和输出性能后,下面就进行拆解,看看内部的做工用料。

首先沿接缝处切开超声波焊接的壳体,折叠插脚通过导线连接到PCBA模块供电。

充电器内部PCBA模块采用多块PCB焊接组成,内部空间打胶固定成为一个整体。

AC输入导线打胶固定。

使用游标卡尺测得PCBA模块长度约为39.03mm。

宽度约为33.28mm。

厚度约为31.15mm。

PCBA模块一面焊接输入端整流桥,初级主控芯片,氮化镓开关管。

另一面PCB焊接同步整流控制器和同步整流管,同步降压控制器,降压开关管和VBUS开关管。

两块PCB之间通过白色塑料框架支撑绝缘。

输出小板焊接在两面PCB之间。

输出小板焊接USB-C和USB-A母座。

将小板全部拆分,初次级之间还采用白色塑料支架进行隔离绝缘。
通过对PCBA模块的观察发现,这款充电器采用QR开关电源设计,宽电压范围输出,输出电压由协议芯片控制,通过光耦反馈,实现宽范围电压输出。USB-A口通过降压芯片,实现降压输出。下面我们就从输入端开始了解各个元器件的信息。

高压侧小板正面一览,焊接NTC热敏电阻,保险丝,共模电感,高压滤波电容和变压器等。

输入端延时保险丝规格为3.15A 250V。

NTC热敏电阻用于抑制充电器插电的浪涌电流。

共模电感外套热缩管绝缘。

输入端WRMSB40M整流桥来自深圳市沃尔德实业有限公司,规格为4A 1000V。WRMSB40M这颗软桥通过较软的恢复曲线,比较平滑的关断特性,可以降低二极管结电容达到非常少的谐波振荡产生的效果。

沃尔德 WRMSB40M 详细资料。
充电头网了解到,沃尔德软桥还被OPPO 50W饼干氮化镓快充、鸿达顺65W 氮化镓充电器、飞频65W USB PD氮化镓充电器、ROCK 65W氮化镓充电器、麦多多65W氮化镓充电器、麦多多30W 1A1C快充充电器等多款产品采用,性能获得客户的一致认可。

三颗高压滤波电容规格均为22μF 400V。

差模电感采用热缩管包裹绝缘。

开关电源主控芯片采用茂睿芯MK2697,这是专为PD/快充应用优化的QR PWM控制器。该控制器宽VCC工作电压范围(9V-90V) 可以使其覆盖PD/PPS从3.3V-23V的输出范 围而不需要使用额外的辅助绕组或者线性降压电路。
MK2697采用了茂睿芯自主知识产权的驱动技术,同步优化初级和次级功率管电压应力。高达200kHz的工作频率,支持高频小体积的PD快充电源设计。

针对于能效要求,由于PD/快充有多个不同的输出电压,因此MK2697采用了自适应的多模式。其在不同负载以及不同输出下,调整工作于不同频率的QR模式。在轻载时则会工作于burst模式,以提升效率。
MK2697提供了全面的保护功能,有输出OVP、OPP、VCC、OVP、BROWN-IN/OUT, 还提供了副边SR短路保护, PIN脚OPEN/SHORT保护等丰富的保护功能。
充电头网拆解了解到,采用茂睿芯快充方案的还有爱莎瓦特65W 2A1C氮化镓快充、倍思QC5 100W氮化镓充电器、REMAX 20W 1A1C快充充电器、air-J 18W 1A1C快充充电器、诺基亚20W PD快充、海陆通20W PD快充、大麦20W PD快充等产品采用。

开关管来自英诺赛科,型号为INN650DA260A,这是一颗高性价比、耐压650V的氮化镓高压单管,瞬态耐压750V,得益于工艺改进,性能有明显的提升,适用于65-120W的反激架构,120-200W的LLC架构。
INN650DA260A支持超高开关频率,无反向恢复电荷,具有极低的栅极电荷和输出电荷,符合JEDEC标准的工业应用要求,内置ESD保护,符合RoHS、无铅、欧盟REACH法规。

充电头网拆解了解到,英诺赛科氮化镓功率开关管还有INN650DA02、INN650DA04等型号,并被SPRUCE 140W 3C1A无线充二合一充电座、安述240W氮化镓+碳化硅适配器、QCY 65W 2C1A氮化镓快充、联想小新100W双C口氮化镓快充、努比亚120W 2C1A三口氮化镓快充、红魔手机6 Pro标配120W PD氮化镓快充、REMAX 100W氮化镓充电器、摩米士100W 2A2C氮化镓快充、魅族65W氮化镓充电器等多款产品采用,芯片质量获得市场认可。

为主控芯片供电的电解电容规格为4.7μF 100V。

变压器标注65W功率,严密缠绕胶带绝缘。

同步整流管来自真茂佳,型号ZMS040N10N,是一颗耐压100V,导阻4mΩ的NMOS,采用DFN5*6封装。

小板正面焊接三颗固态电容和磁环降压电感。

两颗固态电容来自扬州升阳电子,规格为680μF 25V。

在输出小板上焊接USB-C和USB-A母座。

小板背面焊接协议芯片,两个母座均为过孔焊接固定。

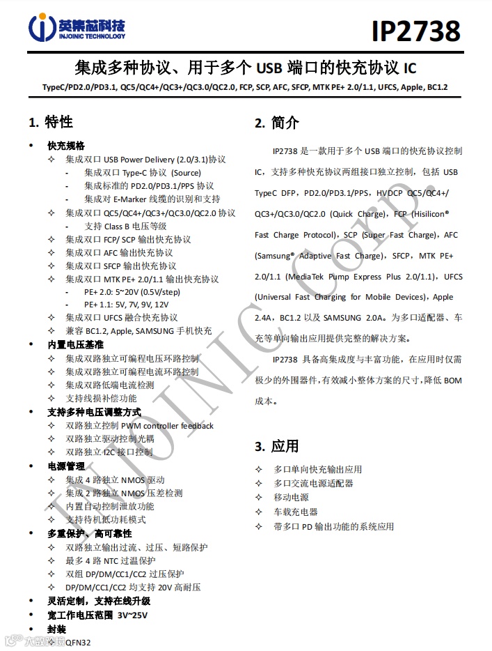
协议芯片采用英集芯IP2738,两个接口输出均由其控制。IP2738是一颗双路协议芯片,支持双口18-140W快充应用,具备独立的反馈控制,具备独立的USB PD控制,相当于两颗IP2736整合到一颗芯片内部,快充规格与IP2736相同。支持USB PD3.1 28V EPR档位,并支持PD3.0/PPS等丰富全面的快充协议,兼容性非常好。

英集芯IP2738内置四路独立的NMOS驱动,可用于多个接口输出控制,控制多个VBUS开关管进行输出端口切换以及两路电源并联控制,并且支持双路独立的过流、过压以及短路保护,确保使用安全。
充电头网了解到,英集芯IP2738此前已被麦多多40W双USB-C氮化镓充电器、爱兰博140W 2C1A氮化镓充电器、安克65W 2C1A二合一氮化镓超极充、绿联140W 2C1A氮化镓充电器,英集芯的其它系列快充芯片已被小米、华为、三星等大品牌的产品使用,性能质量获得客户的高度认可。

小板背面焊接同步降压转换器,来自拓尔微,型号IM5200,是一款同步高效buck控制器,主要用于宽输入的buck应用。其控制方式为峰值电流控制模式,可在瞬态条件下实现最优性能。输出电压支持电阻分压设置和I2C配置,芯片支持多种保护功能。

拓尔微 IM5200 详细资料。

两颗同步降压开关管来自美浦森,型号SLN30N03T,是一颗耐压30V的NMOS,导阻为6mΩ,采用DFN3*3封装。

降压电感采用磁环绕制,底部采用电木板绝缘。

输出滤波电容来自扬州升阳电子,规格为470μF 16V。

输出VBUS开关管来自锐骏半导体,型号RU30D20,是一颗双NMOS,耐压30V,导阻8.5mΩ,使用PDFN3333封装。

USB-C母座垂直焊接固定,黄色胶芯不露铜。

USB-A母座前端带有特殊触点,正负极加宽设计。

全部拆解一览,来张全家福。
充电头网拆解总结
真我推出的这款67W氮化镓充电器采用白色机身,配合折叠插脚涉及,便携好用。充电器USB-C口支持67W PD快充和PPS快充,USB-A口支持OPPO私有65W快充,两个接口均可满足OPPO手机快充,同时USB-C接口支持对笔记本电脑充电,兼容性还是不错的。
充电头网通过拆解了解到,这款充电器内部采用三块PCB组合焊接,整流桥与氮化镓开关管分散布置,降低温升。内部采用茂睿芯MK2697氮化镓主控芯片搭配英诺赛科INN650DA260A氮化镓开关管,输出采用英集芯IP2738双口协议芯片搭配拓尔微IM5200同步降压控制器,实现双口快充。

