

茂睿芯推出第二代CAN FD收发器MCAN1462,是国内首款支持10Mbps通信速率、具有信号改善能力(SIC)的CAN FD收发器,实现了CiA 601-4中定义的CAN SIC功能,能够有效提升信号质量,支持在复杂的总线拓扑中进行更高的通信速率和更可靠的数据传输。MCAN1462在实现CAN FD通信的同时,还提供总线±58V耐压的能力,并且该款新品兼容3.3V和5V MCU,能为客户提供更多故障保护解决方案,为汽车制造商在整车系统性能、产品质量和可靠性赋能。
一、MCAN1462产品特征
5V电源供电,兼容3.3V/5V微处理器,支持12V和24V车载系统;
符合ISO 11898-2:2016和ISO 11898-5:2007物理层标准;
最高支持10Mbps通信速率;
±30V接收器共模输入电压;
满足CiA 601-4信号改善(SIC)规范,支持车载复杂星型网络;
具有更严格的位时序对称性和更短的对称传播延迟时间;
结温范围:-40℃~150℃;
未上电时的理想无源特性:
— 总线和逻辑引脚呈高阻态(无负载)
— 上电和掉电时总线和RXD输出无毛刺脉冲
保护特性:
— 总线故障保护:±58 V
— VCC和VIO(仅限MCAN1462V系列)电源引脚上具有欠压保护
— 驱动器显性超时(TXD DTO) —— 数据速率低至5kbps
— 热关断保护(TSD)
— 过流保护(OCP)
提供SOP8/DFN3*3-8封装,提供绿色环保无铅封装;
AEC-Q100认证。
二、MCAN1462 CAN FD收发器封装及引脚功能
1、MCAN1462引脚封装图

2、MCAN1462引脚功能定义

三、MCAN1462 应用框图
1、典型系统应用框图

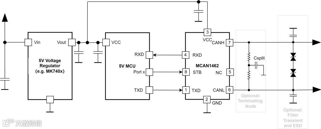
2、5V MCU应用框图

3、3.3V MCU应用框图

四、MCAN1462典型波形
1、±58V 显性过流保护(IOS(DOM))

以CANL短接+58V为例,TXD=0时,端口电流会限制在90mA,有效保护CAN端口。
2、低功耗模式唤醒功能(WUP)

总线其他节点发送唤醒波形,MCAN1462侦听总线为显性-隐性-显性后,芯片唤醒,RXD以特定规律跟随总线。
3、典型循环时间

MCAN1462系列可以显著改善收发器的典型循环时间,典型应用条件下延迟在60ns。
4、驱动器显性超时

在CAN局域网内,为防止某一节点出现故障导致通信异常,且不可恢复。收发器在设计上加入了驱动器显性超时功能。在TXD为显性时,且t>tTXD_DTO时,芯片禁止驱动器发送,总线恢复至隐性。
五、MCAN1462产品优势
1、信号改善功能
图1(单星型拓扑拓扑结构及实验平台示意图)

图2(不带信号改善功能的MCAN1042波形图)

图3(带信号改善功能的MCAN1462波形图)
图1搭建的单星型网络实验平台(该实验平台各节点通过5m双绞线连接至中心点)可以验证信号改善功能的有效性。图2为标准CAN FD收发器在单星型网络中的输出波形图,图3为带信号改善功能的CAN FD SIC收发器在同等条件下的对比图。可见,带信号改善功能(SIC)的CAN 收发器可以吸收信号反射,改善信号质量。
2、良好的共模特性输出
针对车载领域复杂的电磁环境,MCAN1462的收发进行特殊优化,保证最优的共模性能。在VCC=5V,TXD=10Mbps,Csplit=4.7nF时,输出共模电压峰峰值VCM(CANH+CANL)为500mV,ΔtREC=5ns 。

3、±58V总线故障保护
由于在实际应用环境中经常出现线路磨损、人为短接等原因,CAN总线容易与系统电源发生短接,这就需要CAN收发器具备一定的总线耐压能力,以提高整个系统的可靠性。而MCAN1462的总线故障保护能力最高可达±58V,足以满足乘用车系统或商用车系统对CAN收发器总线耐压的要求。
4、±30V的共模信号接收
在具体使用场景中,通信双方一般是采用双绞线形式进行差分信号的传输,有时由于双方所处地的电压不同,接收方接收信号时共模电压会产生较大偏移。针对这个问题,MCAN1462将共模输入电压提升至±30V,大大降低了因为共模电压过大时接收方发生解析数据异常的情况。
5、支持CAN FD协议
MCAN1462兼容ISO 11898-2:2016标准,可支持10Mbps的通信速率,物理层兼容CAN FD协议。
六、典型应用

七、全系列CAN FD收发器选型表

茂睿芯在MCAN1042系列基础上,采用信号改善技术研发的第二代MCAN1462系列CAN SIC收发器产品,能够广泛应用于车身控制,智能座舱,域控制器,T-Box、ADAS、智能网关、底盘与动力系统等,无需在物理层或应用层做任何修改设计,MCAN1462能有效兼容常规CAN FD收发器,提高研发效率,助力国产车载通信总线技术发展,助力汽车控制智能化!
号 外!
MCAN1462等系列CAN FD收发器2.28-3.2正在北京·中国国际展览中心(顺义新国展)的中国国际新能源汽车、零部件及服务展览会参展,展台号W1H17,欢迎感兴趣的朋友前来展台沟通交流!

MCAN1462正在送样中,欢迎新老客户垂询,如需申请样片或订购产品可通过以下方式联系我们。
电话:0755-21650039
邮件:sales@meraki-ic.com


