
时下,购买网店已非常流行,我在电商企业实际辅导的过程中发现,几乎没有哪家公司没有买网店的,但在购买的过程中,为了方便,都是同步购买店铺绑定的公司,而且线上各种店铺买卖平台里,如易店无忧、淘店家等操作模式,都是网店公司一起转让,殊不知,这种操作,隐藏着巨大的风险。

电商企业多数没有全额纳税,在完成纳税之前,这个风险一直存在,公司转让后,只是股东变了,公司并没有变,原来的纳税风险仍然由转让后的公司承担。
风险应对:计算该公司的应纳税额与实际纳税额,然后把差额列出来,作为合同议价的依据之一,说白了就是要降价购买,一般来说,如果公司开的时间较长,这个计算很不容易,大致只能看购买店铺的历年销售额与申报销售额的差额,然后进行估算。
1
民营企业,特别是中小的电商企业,财务往往不健全,很多企业只有财务公司报税的账,也就是大家常说的“外账”,而“外账”大多数是“见票记账”,并不能完整地反映公司的资金收支与负债等情况,因而,外账里的往来账,往往是不真实的,那么,你在收购他们店铺时,同步购买了绑定的公司,被收购公司如果不说,有的负债你可能就不知道,收购结束后,债主来公司索债,倒霉的只有新股东,虽然说你可以诉原股权转让人,但是欠人家的钱,还是由你先还。
风险三:担保(包括联保)
因为担保不会体现在账面上,所以,被收购公司的不说,新股东往来也不会知道,特别是原股东为他哥们担保的民间借贷,更难查询,一旦出事,提供担保的是公司,公司就得承担损失。
风险四:股权质押
一般情况下,股权质押后公司转让不了,但经质押人与出质人同意也可以办理转让,现在很多老板在异地购买店铺时,把公司转让的事交他人代办,这时巨大的风险漏洞就出现了,此类情况,最好咨询律师。
以上是收购网店时同步收购公司的主要风险,随便出现哪一条,都可能要你的命!
当然店铺购买过程中,还有其他防范的事项,比如在途货款要计算净额、网店是否有贷款、店铺待处理纠纷、保底销售押金可预见扣除情况等,都需要购买人进行合理的评估。
那么,收购网店,一定要同步收购公司吗?
既然网店绑定的公司主体可以更换,那么我为什么要收购他的公司呢,我要的就是网店,我直奔主题而去,至于公司,还是留给原股东吧,虽然这种操作非常麻烦,一般需要6个月,但却非常安全,怎么解决?有没有可操作性?相信老板们的智慧一定可以破解!
(本文由东奥合作老师吴明柱原创,转载请注明出处)
1
参考阅读:
天猫店铺经营主体变更规则
本规则2017年4月19日生效,2018年4月3日修订,2019-2-13日发布
一、定义
(一)店铺经营主体变更
店铺经营主体变更是指天猫店铺在平台经营过程中,符合一定条件,变更其店铺经营主体的行为。
(二)现主体和新主体
现主体是指目前经营天猫店铺的公司(当店铺经营主体变更完成后,该主体也称为老主体)。
新主体是指申请变更后经营天猫店铺的公司。
(三)同一控股股东
同一控股股东是指以下两种情形:
1、现主体和新主体存在相同的持有50%以上股份的1名或多名股东;
2、现主体和新主体存在相同的享有的表决权已足以对股东会、股东大会的决议产生重大影响的1名或多名股东。
(四)同一实际控制人
实际控制人,是指虽不是公司的股东,但通过投资关系、协议或者其他安排,能够实际支配公司行为的人。
同一实际控制人,是指现主体和新主体存在相同的实际控制人,具体情形点此查看。
以上第(三)、(四)条所述,现主体和新主体的同一控股股东或同一实际控制人与该主体的关系称为控制关系。
(五)品牌商体系内公司
品牌商体系内公司,是指商标权利人以及和商标权利人存在控制关系的公司。
(六)品牌代理商
品牌代理商,是指以非自有品牌入驻天猫的公司。
(七)在途交易
在途交易,是指在申请人提出店铺经营主体变更申请之时至店铺经营主体变更完成之时已经创建但未最终完成的交易,以及在店铺经营主体变更成功前订单状态显示为“交易成功”但在维权期内的交易,包括但不限于待付款、待发货、待确认收货、退货中、退款中等交易。
二、变更须知
(一)天猫暂未授权任何机构或个人提供代理变更服务,亦不认可任何私下的更换经营主体及转让店铺行为,相关变更流程及标准均以天猫页面为准。
(二)申请变更的店铺及主体必须如实提供资质和信息,一旦发现资质或信息虚假的,相应店铺及公司将被列入非诚信客户名单,天猫将不再与其进行合作。
(三)天猫可根据实际情况(包括但不仅限于品牌需求、公司经营状况、服务水平等因素)决定是否准许变更主体,同时天猫可在申请变更及后续经营阶段要求客户提供其他资质。
(四)申请主体变更的店铺无需支付额外的服务费用。
(五)结合国家相关规定、各行业发展动态及消费者购买需求,如需变更该规则,天猫将提前进行公示。
(六)主体变更中涉及新主体及店铺的相关要求,该规则未明确的,以天猫规则及当年度的天猫入驻标准为准。
三、变更标准
(一)天猫目前仅支持旗舰店、专卖店店铺的主体变更,暂未开通专营店店铺的变更通道。
(二)店铺和主体要求
1、符合以下任一要求的旗舰店可以申请主体变更:
(1)现主体和新主体具备同一控股股东或者同一实际控制人,且控制关系存续6个月及以上。
(2)新主体是品牌商体系内公司,且商标近6个月内未发生过转让。
(3)新主体为经天猫备案公示的星级运营服务商,星级运营服务商名单点此查看。
2、符合以下要求的专卖店可以申请主体变更:
现主体和新主体具备同一控股股东或者同一实际控制人,且控制关系存续6个月及以上。
(三)其他要求
1、申请变更的天猫店铺需状态正常可访问。
2、申请变更的店铺入驻天猫须满一年。若现主体为品牌代理商、新主体为品牌商体系内公司,且商标近6个月内未发生过转让的,不受该开店时间限制(仅限旗舰店)。
举例:A旗舰店于2018年3月1日入驻天猫,于2018年9月1日申请变更,申请变更时店铺入驻时间不满一年。若现主体为品牌代理商、新主体为品牌商体系内公司,且商标近6个月内未发生过转让的,则申请变更时间不受开店时间需满一年的限制。
3、同一店铺近365天内仅能变更一次。举例:若A旗舰店变更时间为2018年1月15日,则2019年1月14日前不得再次申请变更。
4、申请变更的店铺近365天内一般违规行为累计扣分须小于24分,严重违规行为累计扣分须小于12分,且不存在进行中的违规或申诉。
5、申请变更的店铺不存在拖欠费用的情形,包括但不限于店铺在淘宝客、菜鸟、保险、供销平台等阿里关联平台产生的费用,以及天猫保证金、天猫软件服务费、天猫软件服务费年费、阿里金融贷款等。
6、申请变更的店铺在执行变更时,需要确保已完结天猫双11、双12、聚划算、淘抢购、众筹等活动。
7、申请变更后,新主体若在天猫开设多家店铺的,则店铺间经营的品牌及/或商品不得重复。
8、现主体及新主体在天猫诚信经营,不存在非诚信经营记录。
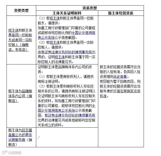
(四)申请材料
申请主体变更需要提供的资料包括现主体和新主体的关系证明材料、新主体和品牌商的关系证明材料以及新主体符合最新的天猫入驻标准的经营资质等。

四、变更店铺的保证金/软件服务年费/软件服务费费率/在途交易
(一)天猫保证金
店铺执行变更时,新主体需要重新缴纳天猫保证金,天猫会对老主体缴纳的保证金解除止付。保证金缴纳额度及相关约定详见当年度的天猫入驻标准。
(二)软件服务年费(下称“年费”)
店铺执行变更时,老主体已缴纳的年费天猫不做结算,由新主体承继,年底统一结算至新主体的支付宝账户。年费缴纳及结算详见天猫收费标准。
(三)软件服务费费率(下称“费率”)
商家在天猫经营需要按照其销售额一定百分比(即“费率”)交纳软件服务费。主体变更后,若店铺经营类目未发生变化,则店铺适用的软件服务费费率不变。天猫各类目费率标准详见天猫收费标准。
(四)在途交易
在途交易所涉店铺应收交易款项,自店铺的新支付宝账户绑定完成之时起将支付到新主体的支付账户中。在途交易所涉交易退款,将从新主体支付账户扣取相关款项后直接退回给买家。
还想知道更多的实务知识?想在同行之间出类拔萃?想在职场平步青云?想挣更多的money早日走上人生巅峰!
小编给你指条明路啊!俗话说得好,找到了对的方法就意味着已经成功一半啦!财会这条路任重而道远,吾将上下求索的精神要有,但是找到一个解决难题的方法和途径更不可或缺!
看!下!面!
东奥实务课堂
全新升级
这里有:
解读财税热点(新政、热点解读剖析,了解行业最新动态等);
剖析业务难点(会计核算、预算、内控、纳税申报、筹划、稽查、办公技能等);
指导职业规划(零基础小白快速上岗、综合能力提升班等)。
会员特权介绍:
好课免费学
会员直播课
会员专享课
出纳实训系统
直播答疑
专属优惠券
专属交流群
专属资料包
超全课程体系 应有尽有:
财务会计、管理会计、税务管理、审计技能、财务软技能
详情请戳:
http://m.dongao.com/practice/plan/2019-hyfa/
温馨提示:请已购买东奥实务会员的用户,加入会员群QQ:773528963(入群需提供东奥用户名或订单号)。实时获取最新财会资讯以及课程更新进度提醒,第一时间了解和获知最新、最热门的实务财税知识。

