
重磅消息!中级会计考生看过来!各地区人事考试机构为完善专业技术人员资格考试的考务安排,从而为考生提供更便捷的考试服务,网报系统已支持“社会保障卡”作为有效身份证件进行报名,并可进入考场!近日,浙江人事考试网、青海省人事考试信息网就发布了相关的通知,具体内容一起了解!
政策回顾:多地支持“社会保障卡”进行报考!
浙江地区
近日,浙江人事考试网发布:关于做好在资格考试组织实施工作中推广应用社会保障卡的通知。通知中提到:浙江地区专业技术人员资格考试,网报系统中支持“社会保障卡”作为有效身份证件报名!具体内容一起来看!

文件中表明:
1.全国专业技术人员资格考试,网报系统中支持社会保障卡作为有效身份证件报名。因社会保障号码和身份证号相同,系统中证件类别将由“居民身份证”修改为“居民身份证、社保卡”。
2.自2019年下半年起,报考人员可持有效居民身份证或社会保障卡作为身份证件进入考场,按照资格考试有关规定参加考试。
青海地区
青海省人事考试信息网也在7月15日发布:关于做好在资格考试组织实施工作中推广应用社会保障卡的通知!
自2019年下半年起,青海地区报考人员可持有效居民身份证或社会保障卡作为身份证件进入考场,按照资格考试有关规定参加考试。

文件中表明:
1.全国专业技术人员资格考试网报系统中支持社会保障卡作为有效身份证件报名。因社会保障号码和身份证号相同,系统中证件类别将由“居民身份证”修改为“居民身份证、社保卡”。
2.自2019年下半年起,报考人员可持有效居民身份证或社会保障卡作为身份证件进入考场,按照资格考试有关规定参加考试。
(注:以上政策信息来自各地区人事考试网)
社保缴纳情况也与报考“挂钩”?
除了支持“社会保障卡”作为有效身份证件进行报名,并可进入考场外;各别地区考生社保的缴纳情况,也与中级会计考试的报名“挂钩”。
上海地区
2019年中级会计考试的报名条件之一就是:具有本市户籍或持有《上海市居住证》(在有效期内)或近2年内在本市累计缴纳社会保险满12个月(计算时间为2017年3月至2019年2月)。
江苏扬州地区
2019年中级会计考试报名的资格审核中,也要求考生:提供在本市从事会计工作单位缴纳的社保缴费证明等资料。
由此可见,各地区的人事考试机构都在逐渐推广“社会保障卡”进行报考的应用,考生们一定要引起足够的重视!
说明:本文中政策性内容来源于各地区的人事考试网。因考试政策、内容不断变化与调整,东奥会计在线提供的以上中级会计考试等政策解读信息仅供参考,如有异议,请考生以权威部门公布的内容为准!
内蒙古自治区人力资源和社会保障厅消息称,内蒙古最新出台职称改革政策,从今年开始全面推行“电子证书”进一步提高职称信息化管理水平。
中级纸质证书
将变为“电子证书”
内蒙古进行职称政策改革,推行中级会计职称“电子证书”,进一步提高职称信息化管理水平,评审通过人员可登录内蒙古人才信息库查询、打印个人职称“电子证书”。

据介绍,在去年对高级职称推行“电子证书”的基础上,今年内蒙古将职称“电子证书”发放范围扩展到高、中、初级职称,评审通过人员可登录内蒙古人才信息库查询、打印个人职称“电子证书”。
内蒙古明确规定:高级职称在自治区职称核准文件印发一个月内打印“电子证书”;中级职称评审(认定)工作结束后,由盟市(旗县)人社局等部门按照管理权限履行备案手续,提交上传中级职称评定结果后打印“电子证书”。
按照规定,从中央单位、外省区市和军队通过组织调动、转业安置或个人自主来内蒙古工作的专业技术人才,如需更换其在区外(军队)取得的专业技术资格证书,由内蒙古相应的人社部门核准并换发证书。
据了解,对于经济系列正高级经济师、统计系列高级统计师等部分系列职称评审,内蒙古试行网上申报、网上评审。
中级电子证书来了
全国都有效?
综上来看,也就是说纸质证书该有的作用,电子证书一样不少~
实行电子证书的省份
到目前为止,浙江、山东、广东、江西、广西等省份已纷纷发布公告,开始启用“职称电子证书”,纸质版证书将陆续停发。
6月5号,人社部发出通知,内蒙古地区从今年起全面推行职称“电子证书”,进一步提高职称信息化管理水平。在去年对高级职称推行“电子证书”的基础上,今年内蒙古将职称“电子证书”发放范围扩展到高、中、初级职称,评审通过人员可登录内蒙古人才信息库查询、打印个人职称“电子证书”。

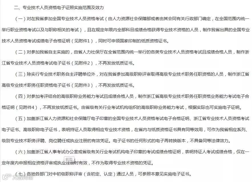
2017年11月,浙江省人力资源和社会保障厅印发《关于加快推进专业技术人员资格信息化工作的意见》,率先提出:高级职称实行电子证书,不再发放纸质证书。

文件重点:
1.电子证书与纸质资格证书具有同等效用,可作为相应系列、级别专业技术职务评聘、岗位聘任或执业注册的有效凭证。
2.电子证书的任何形式的电子再转换版本,不具备同等法律效力。
3.高级职称评审通过人员,可登录浙江政务服务网(www.zjzwfw.gov.cn)“高级职称评审与专技考试”栏目,自行下载打印本人电子证书(证明)。
4.对遗失的往年发放的纸质证书,不再补办纸质证书,由持证人自行登录浙江政务服务网下载打印电子证书(证明)作为更换。
5.对证书年份较早,不在电子证照库中的,或需要修改证书信息的,可按规定程序提出申请办理,审核通过后再自行登录浙江政务服务网下载打印电子证书(证明)。
公告链接:
http://www.zjhrss.gov.cn/art/2017/11/9/art_1442999_7835.html
2018年12月,山东省人力资源社会保障厅印发《山东省职称证书管理办法》,提出:高级职称实行电子证书,不再统一发放纸质证书。

文件重点:
1.加盖核准公布部门电子印章的职称电子证书,与职称纸质证书具有同等效力。
2.高、中级职称证书实行全省统一规则编号,一证一号。
3.专业技术人员根据需要,使用“山东省专业技术人员管理服务平台”自行打印。
公告链接:
http://www.shandong.gov.cn/art/2019/1/30/art_2522_17878.html
2019年1月10日,广东省人社厅印发《关于启用广东省职称电子证书的通知》。提出:自2019年1月起,启用广东省职称电子证书。

文件重点:
1.已经取得职称人员,登录职称系统,在“网上业务”→“个人信息”→“照片维护”上传本人电子照片。电子照片可多次上传。
2.生成职称电子证书时,系统读取即时照片库信息作为证书照片,生成证书后,证书照片无法更改。
公告链接:
http://www.zhrsj.gov.cn/fuwu/zcps/zc/201901/t20190121_51073880.html
广东省专业技术人才职称管理系统:http://www.gdhrss.gov.cn/gdweb/zyjsrc
2019年1月18日,江西省人力资源和社会保障厅印发《关于启用专业技术资格电子证书和电子评审表的通知》。

文件重点:
1.对从2018年起通过“江西省职称申报评审系统”评定取得专业技术资格的人员、从2019年起通过全省统一考试取得专业技术资格的人员,发放电子证书。
2.可登录“江西省职称申报评审系统”自行免费下载打印本人专业技术资格电子证书。
3.原持有的纸质江西省专业技术资格证书继续有效,无需更换。
4.从2019年7月1日起遗失的往年发放的纸质证书,补发电子证书,不再补办纸质证书。
5.电子证书的任何形式的电子再转换版本,不具备同等法律效力。
公告链接:
http://www.jxhrss.gov.cn/view.aspx?TaskNo=001004&ID=136541
2018年7月,广西人才市场在发行纸质职称证书的同时,同步发行了广西首批职称电子证书。
文件重点:
1.电子证书带有二维码、电子印章、防伪水印。
2.申办者遗失证书不再需要办理补办手续,可随时通过网络平台不限量打印。
与传统的纸质证书相比,电子证书优势明显。基本实现申报评审零跑腿,大大减少拿证等待时间。此外,关于电子证书的安全性,大家大可放心。电子证书上大都加盖有二维码,可通过手机端扫码实现即时查验。
电子证书是如何防伪的呢?
浙江:设置二维码、电子印章等多重数字化防伪。
浙江省政务服务网面向社会开放证书信息查询,并可对证照信息进行网上验核。

山东:职称电子证书设置电子印章、验证码、二维码等多重数字化防伪。证书信息集中纳入“山东省专业技术人员管理服务平台”,供全省证书查询。
广东:证书信息项、编号等通过“广东省专业技术人才职称管理系统”统一生成,右下角加盖“广东省职称证书专用章”电子印章。职称系统“证书查询”向社会开放,可对照证书信息进行网上核验。

江西:电子证书嵌有二维码、电子印章等多重数字化防伪。通过扫描二维码或登录江西省人事人才一体化平台(https://hr.jxhrss.gov.cn./zcxt)可查验证书信息真伪。

电子证书具体操作指引(广东为例)
一、查询个人证书编号
通过“广东省专业技术人才职称管理系统”输入账号和密码,登录系统。

点击“网上业务”进入“业务办理跟踪”,打开“业务查询”,在“信息列表”中查看个人当年度的“证书编号”。


二、查询职称电子证书
获取个人证书编号后,在广东省专业技术人才职称管理系统首页点击“证书查询”栏目,输入关键信息并点击“查询”按钮。

三、下载打印职称电子证书
进入广东省电子证照系统后,在
功能键中点击“电子归档”即可下载和打印PDF格式的职称电子证书文件。


四、其他说明
(一)评审通过人员(以公示拟通过名单为准)中,在广东省专业技术人才职称管理系统查询证书编号结果为“无相关证书编号”的人员为暂缓发证人员或已取消资格人员。非大陆身份证号的人员暂时无法签发电子证书,只能查询到个人证书编号信息。
(二)个人电子照片是职称电子证书的必备信息,评审通过人员未查询到个人职称电子证书的,请尽快通过个人账户中“个人信息”--“照片维护”模块上传照片。
也有考生说,如果以后证书实现了电子化,以后没有去领取证书的环节,也没有证书纸质版,那么会感觉缺乏一种仪式感,也是一种遗憾。你怎么看?评论见~
继续教育哪家强?小伙伴们还得找东奥啊!这里有丰富精彩的最新财经资讯,有助你平步青云的职场秘籍,有权威实用的实操指导,更有大咖老师的经验分享!凡是你想要的,这里都找得到~~
想进一步了解东奥继续教育?识别下方二维码即可关注东奥继续教育官方微信哦!
![]()



东奥实务课堂
还想知道更多的实务知识?想在同行之间出类拔萃?想在职场平步青云?想挣更多的money早日走上人生巅峰!
小编给你指条明路啊!俗话说得好,找到了对的方法就意味着已经成功一半啦!财会这条路任重而道远,吾将上下求索的精神要有,但是找到一个解决难题的方法和途径更不可或缺!
看!下!面!
东奥实务课堂
全新升级
这里有:
解读财税热点(新政、热点解读剖析,了解行业最新动态等);
剖析业务难点(会计核算、预算、内控、纳税申报、筹划、稽查、办公技能等);
指导职业规划(零基础小白快速上岗、综合能力提升班等)。
会员特权介绍:
好课免费学
会员直播课
会员专享课
出纳实训系统
直播答疑
专属优惠券
专属交流群
专属资料包
超全课程体系 应有尽有:
财务会计、管理会计、税务管理、审计技能、财务软技能
详情请戳:
http://m.dongao.com/practice/plan/2019-hyfa/
温馨提示:请已购买东奥实务会员的用户,加入会员群QQ:773528963(入群需提供东奥用户名或订单号)。实时获取最新财会资讯以及课程更新进度提醒,第一时间了解和获知最新、最热门的实务财税知识。

丨本来来源:东奥中级会计职称、东奥会计在线、会计职称考试,会计实操精选、会计说、财政部、会计帮官微、ppp产业大讲堂,由东奥云课堂整理发布。若须引用或转载,请注明以上信息。

