点击微信号
关注我哟
22年财税行业经验沉淀,专业团队层层把关,只为站在经营者的角度为中小企业持续发展保驾护航
毕业季已悄然而至,新一批大学毕业生即将离开校园。今年大学毕业的童鞋们,想知道你们走出社会就业或创业时,政府有哪些鼓励政策或帮扶措施吗?不要再等啦,快来对号入“助”吧:
●就业有补贴
1、大学生到中小微企业就业补贴。应届大学毕业生到中小微企业就业,与企业签订1年以上期限劳动合同并按规定参加6个月以上社会保险的,给予大学生本人一次性2000元的就业补贴。
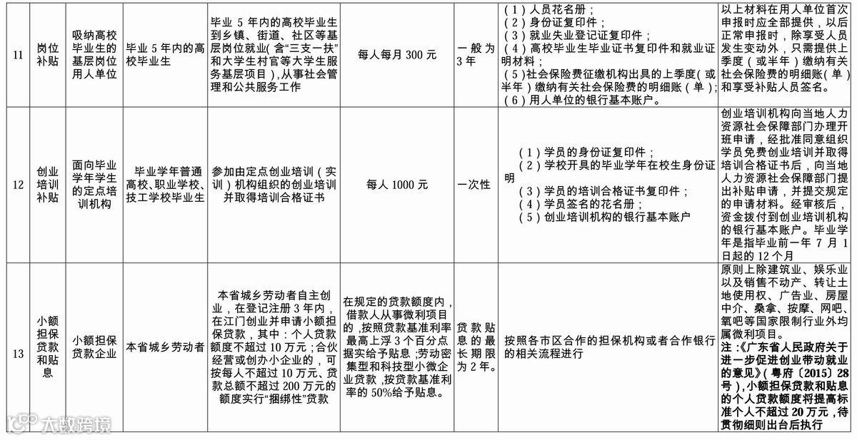
2、岗位补贴。毕业5年内的大学毕业生到乡镇、街道、社区等基层岗位就业(含“三支一扶”和大学生村官等大学生服务基层项目),从事社会管理和公共服务工作,可享受每人每月300元的岗位补贴,期限一般为3年。
3、企业吸纳大学生社会保险补贴。小型微型企业新招用应届大学毕业生,与其签订1年以上期限劳动合同并按规定缴纳社会保险费的,按其实际吸纳人数给予最长1年期限的社会保险补贴。
4、灵活就业社保补贴。离校未就业大学毕业生实现灵活就业,在公共就业人才服务机构办理实名登记并按规定缴纳社会保险费的,可给予其实际缴费额2/3的社会保险补贴,期限一般不超过3年。这里所讲的灵活就业,主要是指非固定用工,如创办个体形式、家政服务等。
●困难有帮扶
1、求职补贴。在毕业年度内有就业意愿并积极求职,且属于城乡困难家庭(指持有城乡低保证、五保供养证、特困职工证、扶贫卡和零就业家庭证明等的家庭)高校毕业生或残疾高校毕业生的,一次性给予1500元的求职补贴。该项目由毕业生所在高校负责受理,人社、财政部门审核后每年5月31日前发放。
2、临时生活补贴。对于登记失业的困难家庭或登记失业满6个月的应届高校毕业生,按照目前我市失业保险金待遇给予不超过6个月的临时生活补贴(从2015年5月1日起标准为每人每月1080元)。三是安置“双困”毕业生就业工资补贴。乡镇(街道)、社区人力资源社会保障、民政、文化、司法、青少年服务等社会公共管理和社会服务岗位,吸纳毕业3年内的“双困”(家庭困难和就业困难)大学毕业生就业,参照当地同条件事业单位工作人员工资水平给予最长不超过2年的工资补贴。
●创业有补助
“大众创业 万众创新”,大学生创业可以享受以下多项优惠政策:
1、在校及毕业5年内,在我市实现创业,领取工商营业执照或其他登记注册方式,正常经营6个月以上的,可以享受一次性5000元的创业资助。
2、在校及毕业5年内,在我市实现创业,领取工商营业执照或其他登记注册方式,租用经营场地创业(含社会投资的孵化基地),给予最长2年、每年最高3000元的租金补贴。根据《广东省人民政府关于进一步促进创业带动就业的意见》(粤府〔2015〕28号),租金补贴的标准提高至时限最长三年,每年不超过6000元,待贯彻细则出台后执行。
3、毕业5年内实现创业,并招收应届高校毕业生的,创业者及其招收的应届高校毕业生均可享受社会保险补贴,时限最长3年,补贴以单位名义缴费的部分。
4、本省城乡劳动者在我市创业的,在登记注册3年内可向创业地申请小额担保贷款和贴息,最长两年,其中个人贷款额度不超过10万元,政府将按照贷款基准利率最高上浮3个百分点给予贴息。根据《广东省人民政府关于进一步促进创业带动就业的意见》(粤府〔2015〕28号),小额担保贷款和贴息的个人贷款额度将提高标准个人不超过20万元,待贯彻细则出台后执行。
5、是具有创业要求和培训愿望并具备一定创业条件的城乡各类劳动者以及毕业学年的普通高等学校学生,参加由定点创业培训(实训)机构组织的创业培训并取得培训合格证书,可享受1000元每人的创业培训补贴。根据《广东省人民政府关于进一步促进创业带动就业的意见》(粤府〔2015〕28号),由有关创业服务机构、行业协会等开发,并经省人力资源社会保障厅会同相关部门组织评审纳入补贴范围的创业培训(实训)项目,每人最高补贴2500元,待贯彻细则出台后执行。
6、根据《江门市大学生创业孵化基地管理办法(试行)》(江人社发〔2011〕877号),自主创业的高校毕业生(含毕业年度内的大学生)及其创业团队可申请进驻大学生创业孵化基地,由孵化基地免费提供各项经营服务和落实江门市各项鼓励创业带动就业优惠扶持政策,提供孵化场所和配套服务。
7、省级优秀创业项目资助。省每年通过专家评审、集体研究的方式遴选一批省级优秀创业项目,每个项目给予5-20万元资助。
8、费税优惠。根据《转发财政部 国家税务总局 人力资源社会保障部关于继续实施支持和促进重点群体创业就业有关税收政策的通知》(粤财法〔2014〕70号),毕业年度(毕业当年1月至12月)内高校毕业生持《就业创业证》(注明“自主创业税收政策”)在我市从事个体经营的,在3年内按每户每年9600元为限额依次扣减其当年实际应缴纳的营业税、城市维护建设税、教育附加、地方教育附加和个人所得税。 申请流程实现就业或者创业的大学生,一般应当以季度申请形式向就业地或者创业地所在的县(区)级人力资源和社会保障部门提出申请,经审核后资金将直接拨付给补贴对象的银行账户中。具体各市区的受理部门和补贴的申请资料可以参照我市人力资源和社会保障局提供的《享受补贴项目一览表》。
详情可致电:
市直(3506896) 蓬江区(8223217)
江 海 区(3815952) 新会区(6333222)
开平市(2218950) 台山市(5523363)
鹤山市(8933139) 恩平市(7725417)
点击放大查看补贴内容







免责声明本刊所有内容均来自网络,我们对文中观点保持中立,对所包含内容的准确性、可靠性或者完整性不提供任何明示或暗示的保证,请仅作参考。如有侵权,请联系删除。

