胃癌(GC)因确诊晚、转移潜力高、肿瘤微环境复杂,长期面临治疗手段有限、预后差的困境。其中,肿瘤组织中致密的基质微环境不仅会阻碍免疫细胞浸润,还会导致常规治疗与免疫治疗耐药,成为制约胃癌治疗效果、导致患者预后不佳的关键 “瓶颈”。
2025年8月,兰州大学第二医院焦作义教授团队在Cell Death& Disease发表题为ULBP2 CAR-T cells enhance gastric cancer immunotherapy by inhibiting CAF activation文章,ULBP2通过促进TGF-β介导的CAFs活化推动胃癌进展,而CAFs的活化会进一步加固致密的肿瘤基质微环境。靶向ULBP2可抑制肿瘤生长、减少基质沉积并促进T细胞浸润,从而提高胃癌免疫治疗的疗效。
本研究中,我们发现UL16结合蛋白2(ULBP2)是胃癌潜在的治疗靶点。从机制上看,ULBP2过表达会激活转化生长因子-β(TGF-β)信号通路,进而促进胃癌中癌相关成纤维细胞(CAFs)的活化及肿瘤进展。此外,我们构建了ULBP2嵌合抗原受体T细胞(ULBP2 CAR-T细胞),并在胃癌细胞系、类器官、细胞系来源异种移植(CDX)小鼠模型及患者来源异种移植(PDX)小鼠模型中评估了其治疗潜力。结果表明,ULBP2 CAR-T细胞能有效清除胃癌细胞系和类器官;无论单独使用还是与抗PD-1抗体联合使用,该细胞在CDX和PDX小鼠模型中均能显著抑制肿瘤生长并延长小鼠生存期。
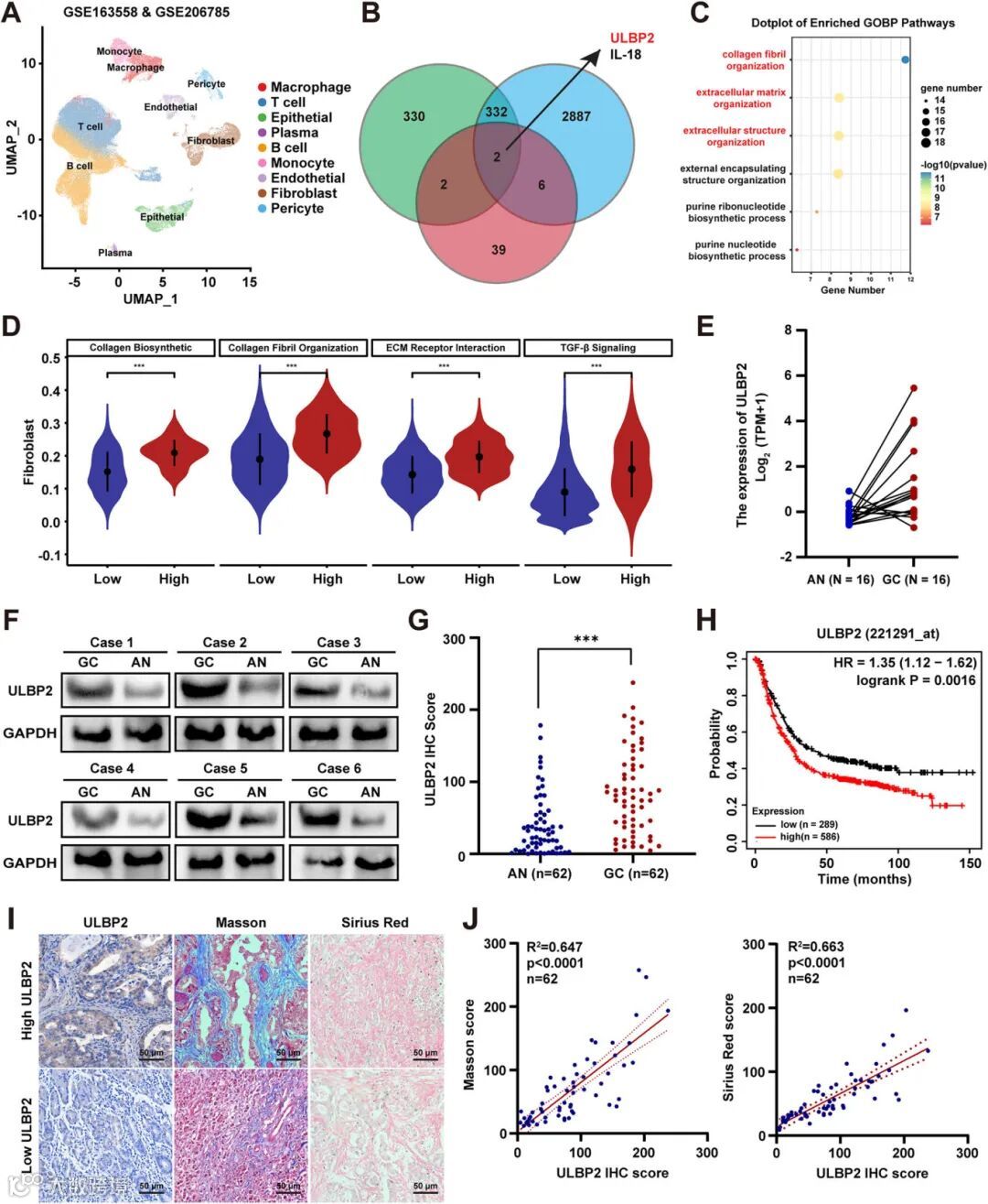
Figure 1 ULBP2 在胃癌(GC)中高表达且与胶原沉积相关
研究通过组织微阵列(TMA)结合免疫组化(IHC) 分析 62 对胃癌及癌旁正常组织中 ULBP2 的表达水平。对 IHC 染色结果进行标准化定量,明确胃癌组织中 ULBP2 蛋白表达显著高于癌旁正常组织(Figure 1 G);
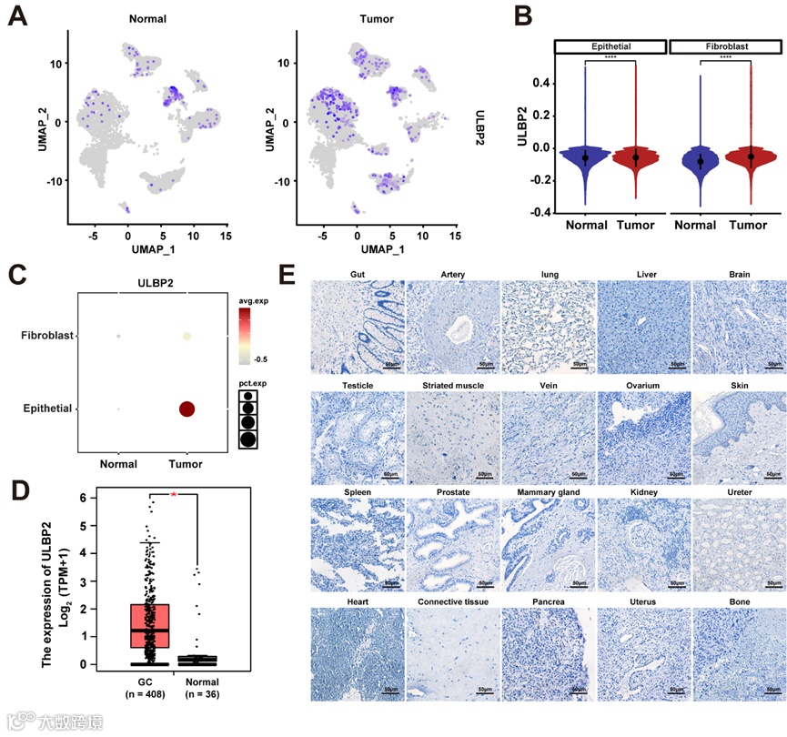
对 20 种正常人体组织进行 IHC 染色,确认 ULBP2 在关键器官中几乎不表达(Figure S1E 上图),证明其作为治疗靶点的安全性(仅在肿瘤组织富集)。
关联 ULBP2 表达与肿瘤 stroma 致密化(胶原沉积)
胃癌的不良预后与肿瘤微环境中胶原大量沉积相关,对胶原染色结果进行定量分析,建立 ULBP2 与 stroma 特征的关联。对胃癌组织进行 Masson 三色染色和 Sirius Red 染色(标记胶原纤维),计算胶原沉积面积;将 ULBP2 的 IHC 定量评分与胶原沉积面积进行统计关联,发现高 ULBP2 表达的胃癌组织中胶原含量显著升高(Figure 1 I J)。
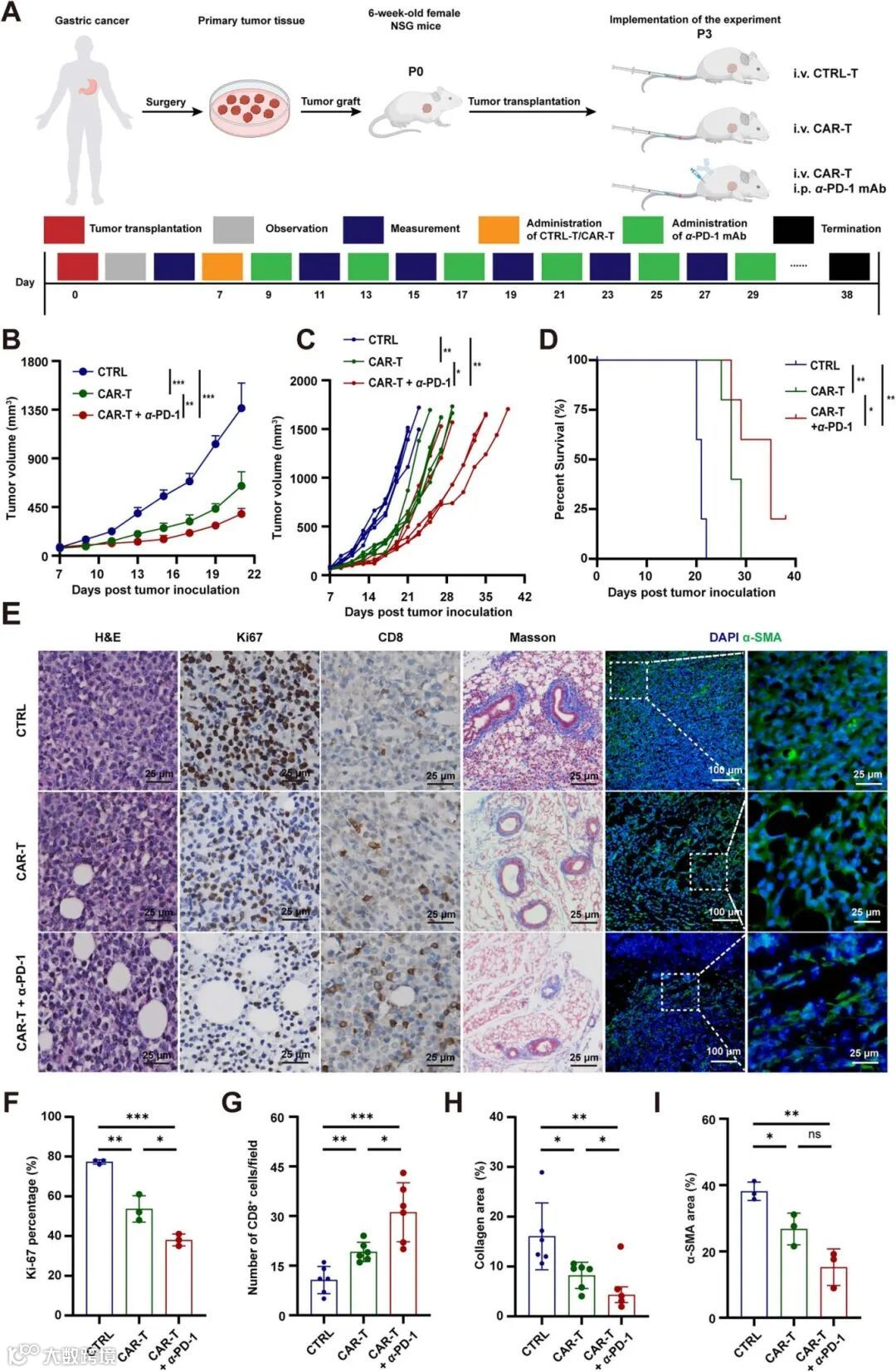
评估治疗效果(ULBP2 CAR-T ± 抗 PD-1)对肿瘤微环境的改善
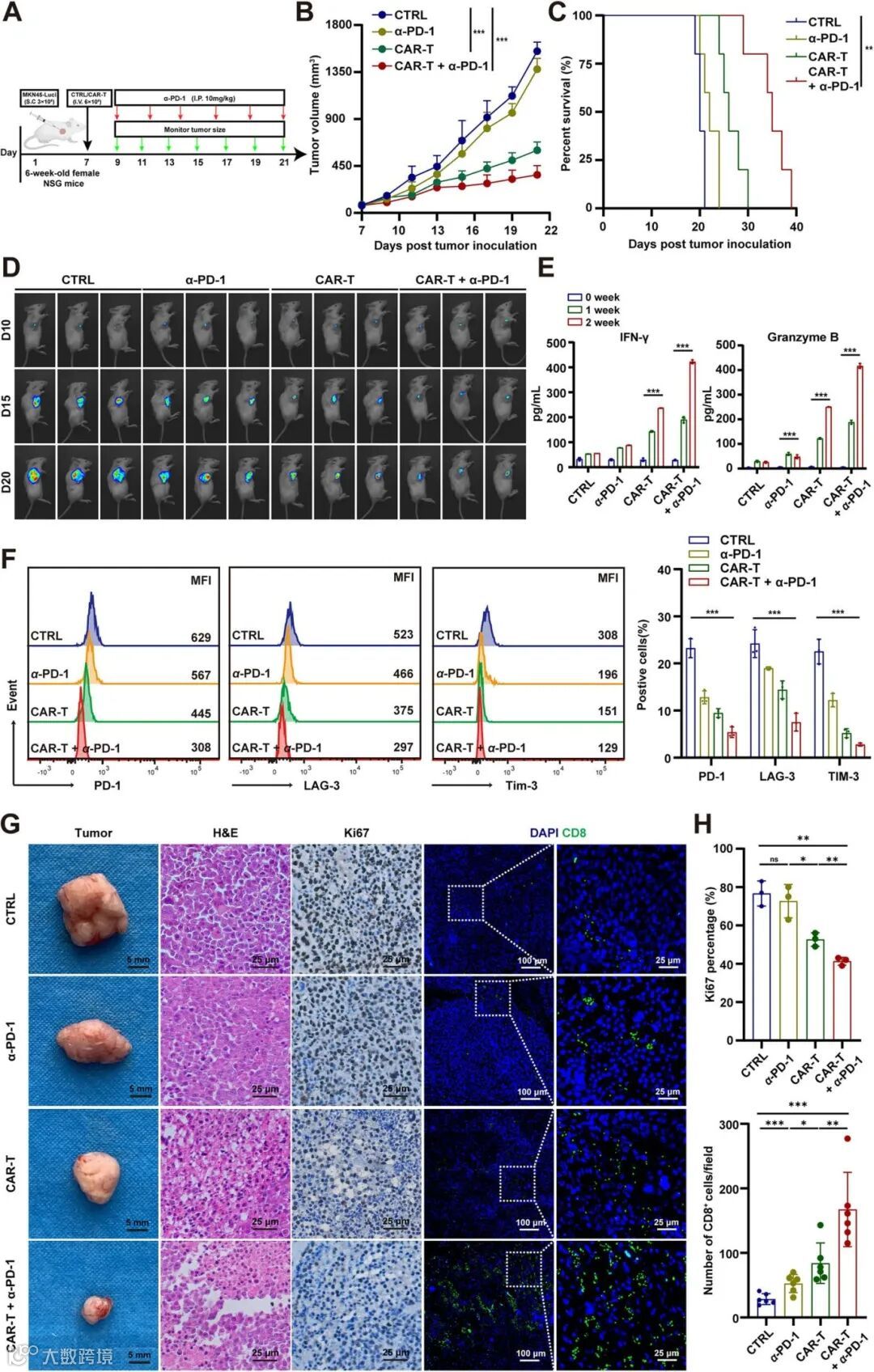
Figure 6 ULBP2 CAR-T 细胞单独使用或与 PD-1 阻断剂联合使用时,可抑制胃癌(GC)生长并延长生存期
在细胞系来源异种移植(CDX)和患者来源异种移植(PDX)模型中,通过分析治疗后肿瘤组织的病理变化,验证治疗策略的有效性。对治疗后肿瘤组织进行 Ki-67染色,定量阳性细胞比例,发现 ULBP2 CAR-T 单药或联合抗 PD-1 组的肿瘤增殖活性显著低于对照组。(Figure 6 G H)
Figure 7 ULBP2 CAR-T 细胞单独使用或与抗 PD-1 抗体联合使用时,可提高携带患者来源异种移植物(PDX)的 NSG 小鼠的生存率
对 CD8⁺ T 细胞进行 IHC / 免疫荧光(IF)染色,定量 CD8⁺ T 细胞浸润数量,证明 ULBP2 CAR-T 联合抗 PD-1 可显著增加肿瘤内 CD8⁺ T 细胞浸润(Fig. 6G、H;Fig. 7E、G);
对治疗后肿瘤组织进行 Masson 染色和 α-SMAIF 染色,定量胶原面积和 α-SMA 阳性区域,发现 ULBP2 CAR-T 治疗可显著减少胶原沉积和 CAF 活化(Fig. 7H、I),验证其对肿瘤微环境的改善作用。
关于TissueGnostics


