
————办公司 找会计 学会计 找南大————
24年财税行业经验沉淀,专业团队层层把关,只为站在经营者的角度为中小企业持续发展保驾护航。
↑↑点击上面图片 有福利↑↑
↑↑点击上面图片 有福利↑↑
先看一则国税总局最新通知:



最严增值税纳税申报比对将至
作为市场经济的主体,企业面临的税费,占最大头的,莫过于增值税与企业所得税。
01
增值税与企业所得税的申报区别
增值税一般是按月(或按季)申报缴纳,其税额依托于增值税发票,除了增值税专票、普票这些带“增值税”的发票,其它发票其实也是增值税发票。
所以企业只需要用开具出去的发票(销项)减去取得的发票(进项)再乘以相应的税率即可准确算出每月要缴纳的增值税税额。也因此,增值税不存在预缴和汇算清缴的说法(特殊行业如房产、建筑的一些应税行为仍存在预缴)。
而企业所得税需要平时先按月(或按季)预缴,次年初(1月1日至5月31日)时,再对上年全年预缴的所得税进行汇算清缴。

企业每月缴纳增值税和预缴所得税的方式就是“纳税申报”——填写相应的纳税申报表申报到税局并缴纳税额。但在这个过程中,总有一些企业会将税额算错,因此,税局会对企业申报的数据进行核实。
税局会用什么样的方法和标准来核实呢?核实增值税主要依据《增值税纳税申报比对管理操作规程(试行)》,核实所得税主要依据《纳税评估管理办法》。
02
增值税纳税申报比对
《增值税纳税申报比对管理操作规程(试行)》是税务总局于去年10月制定的,本来打算今年3月1日开始施行。

可计划没赶上变化,根据总局的最新通知,该规程的施行日期由2018年3月1日调整为2018年5月1日。

之所以有此调整,估计是因为很多省市国税局的金税三期软件系统尚未跟上形势,所以总局同时还在最新通知中明确要求各省市国税局要加强统筹协调,认真做好相关软件系统调试等各项工作,以确保该比对规则顺利施行。不然,可能还会再次推迟。
03
票表税比对
企业计算增值税税额的依据是开具和取得的发票差额,所以税局会对企业的所有发票、纳税申报表和缴纳税款进行票表税比对,其涉及的资料如下:
1.企业填报的纳税申报表及其附列资料。
2.企业对外开具的增值税专票与普票。
3.企业取得的普票和进项抵扣凭证(专票和海关专用缴款书)。
4.企业的税款入库信息。
5.企业满足的增值税税收优惠信息。
票表税三项的两两比对具体为表表比对、票表比对和表税比对。
一、表表比对
主要看企业的纳税申报表表内、表间的勾稽关系、逻辑关系是否合理。
企业在填写纳税申报表时,要根据自身实际情况和每个栏次的提示进行填写,没有的或者不适用的不填。而且一定要严格按照顺序填写,系统会根据已填内容自动生成一些数据,如果不按照顺序,系统会报错。
二、票表比对
比对企业当期的发票(其他凭证)与纳税申报表。由于小规模纳税人不能取得专票,所以在票表比对时与对一般纳税人的比对标准有所不同。


三、表税比对
比对企业当期申报的应纳税款与实际入库税款。看企业当期申报的应纳税款是否小于等于当期实际入库税款。
当然,具体的比对方法和标准肯定不止于此,各地税局还会根据实际情况设置更多行之有效的比对手段。
上述整个比对过程是由税局的金税三期系统和相应专业人员共同完成的,一旦发现异常,税局就会对企业采取一定的惩罚措施。
04
金三比对出异常如何处罚?
在申报比对过程中,一旦比对结果不符,税局就会远程锁上该企业的金税盘或税控盘,导致企业财务无法正常运行,开不了发票。
此时,税局会派一名异常处理岗人员与企业联系,核实导致不符的原因。
若异常处理岗人员发现仅因相关资格未备案(或其他非逃漏税情形)造成比对不符的,税局会对企业税控盘进行解锁。
若异常处理岗人员核实后认为不能解除异常的,税控盘继续被锁,并由税源管理部门做下一步核实处理。
若税源管理部门核实后认为可以解除异常的,税局会对企业税控盘进行解锁。
若税源管理部门核实后发现企业涉嫌虚开发票等行为,并经稽查部门分析判断符合稽查立案的,该比对异常将转交稽查部门处理,税控盘继续被锁;
经税务稽查部门处理并做相应处罚后可解除异常的,税局会对企业税控盘进行解锁。
如此的处罚力度不可谓不重,申报比对标准也不可谓不严,这对于大量经营管理尚不成熟的中小微企业来说, 完全有可能月月被比对出异常,次次被锁税控盘。
如果是这种情况的企业可以向税局申请进入白名单,各省市税局会将征收方式、发票开具等业务存在特殊情形的企业列入白名单管理,然后根据实际情况确定没那么严格的申报比对规则,不会轻易锁这些企业的税控盘。
再来看看税局对企业所得税的纳税申报如何进行比对与核查。
05
企业所得税纳税申报比对
如上所述,税局核实企业所得税的主要依据是《纳税评估管理办法》。
税局会根据《纳税评估管理办法》的标准,并运用数据信息比对分析的方法,对企业所得税申报情况的真实性和准确性作出定性和定量的分析。

跟增值税涉及的主体一样,税局仍然是借助金税三期系统和相关专业人员(纳税评估管理员)对企业所得税的申报数据进行比对,大致如下:
金税三期系统一旦发现企业申报数据出现错漏之处,就会自动预警;
纳税评估管理员将企业申报数据与其财务会计数据进行比较;
纳税评估管理员将企业申报数据与同行业相关数据或类似行业同期相关数据进行横向比较
纳税评估管理员将企业申报数据与历史同期数据进行纵向比较;
纳税评估管理员参照金税三期预警值分析税种间的关联关系及其异常变化;
纳税评估管理员将企业申报情况与其生产经营实际情况相对照,分析其合理性;
纳税评估管理员将企业生产经营结构,主要产品能耗、物耗等生产经营要素的当期数据、历史平均数据、同行业平均数据以及其他相关经济指标进行比较,以推测企业实际纳税能力。
当然,税局制定的这些标准也只能作为参考,在具体的比对案子中税局也会根据实际情况进行比对标准的调整。
作为企业,了解税局的手段还是其次,要重要的仍是规范申报,足额纳税。
06
比对规则附表
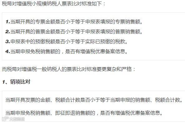
增值税一般纳税人票表比对规则:
一般纳税人销项比对规则 |
||||
当期开具发票(不含不征税发票)的金额、税额合计数 |
≤ |
当期申报的销售额、税额合计数 |
||
除按规定不需要办理备案手续的外,当期申报免税销售额、即征即退销售额的,应当比对其增值税优惠备案信息。 |
||||
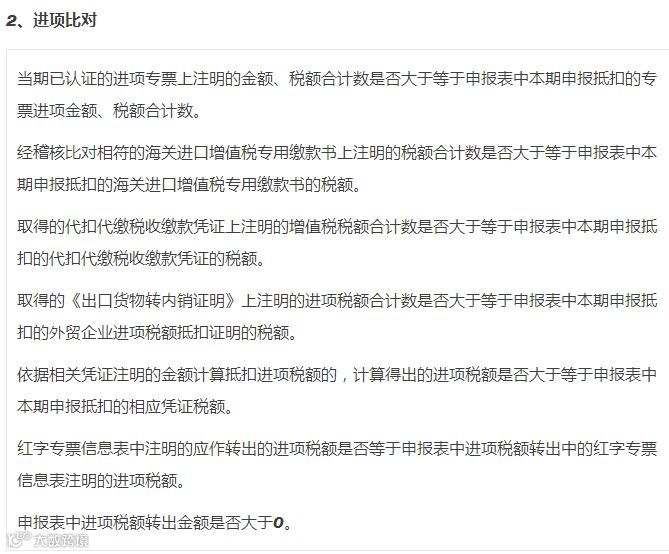
一般纳税人进项比对规则 |
||||
当期已认证或确认的进项专用发票上注明的金额、税额合计数 |
≥ |
申报表中本期申报抵扣的专用发票进项金额、税额合计数 |
||
经稽核比对相符的海关进口增值税专用缴款书上注明的税额合计数 |
≥ |
申报表中本期申报抵扣的海关进口增值税专用缴款书的税额 |
||
取得的代扣代缴税收缴款凭证上注明的增值税税额合计数 |
≥ |
申报表中本期申报抵扣的代扣代缴税收缴款凭证的税额 |
||
取得的《出口货物转内销证明》上注明的进项税额合计数 |
≥ |
申报表中本期申报抵扣的外贸企业进项税额抵扣证明的税额 |
||
按照政策规定依据相关凭证注明的金额计算得出的可抵扣进项税额 |
≥ |
申报表中本期申报抵扣的相应凭证税额 |
||
红字增值税专用发票信息表中注明的应作转出的进项税额 |
= |
申报表中进项税额转出中的红字专用发票信息表注明的进项税额 |
||
申报表中进项税额转出金额不应小于零 |
||||
应纳税额减征额比对规则 |
||||
当期申报的应纳税额减征额 |
≤ |
当期符合政策规定的减征税额 |
||
预缴税款比对规则 |
||||
申报表中的预缴税额本期发生额 |
≤ |
实际已预缴的税款 |
||
特殊比对规则 |
||||
实行汇总缴纳增值税的总机构和分支机构可以不进行票表比对 |
||||
按季申报的纳税人应当对其季度数据进行汇总比对 |
||||
增值税小规模纳税人票表比对规则:
当期开具的增值税专用发票金额 |
≤ |
申报表填报的增值税专用发票销售额 |
当期开具的增值税普通发票金额 |
≤ |
申报表填报的增值税普通发票销售额 |
申报表中的预缴税额 |
≤ |
实际已预缴的税款 |
除按规定不需要办理备案手续的外,当期申报免税销售额的,应当比对其增值税优惠备案信息。 |
||





