搜索
首页
大数快讯
大数活动
服务超市
文章专题
出海平台
流量密码
出海蓝图
产业赛道
物流仓储
跨境支付
选品策略
实操手册
报告
跨企查
百科
导航
知识体系
工具箱
更多
找货源
跨境招聘
DeepSeek
首页
>
重磅!南海最新氢能产业发展规划出台
>
0
0
重磅!南海最新氢能产业发展规划出台
国氢新能源
2020-02-24
0
•以“仙湖氢谷”为核心,构建“一核两翼”的总体空间布局;
•推进仙湖实验室、UNDP氢能经济职业学院等六大产学研重点平台建设;
•到2025年,氢能产业累计总产值达300亿元;
……
南海今日再曝猛料,氢能产业发展规划强势出台!
2月24日,《
佛山
市南海区氢能产业发展规划(2020—2035年)》(以下简称《规划》)正式发布。《规划》明确提出
实施“标准引领、核心带动、品牌助力”发展战略
,
把握粤港澳大湾区发展机遇,推进氢能燃料电池关键技术突破和重大装备国产化进程,
将南海区打造成中国氢能产业商业化创新发展引领区。
1
《规划》提出,南海区氢能
产业布局原则以专业聚集与功能融合相结合、存量优化与增量提升相结合。
产业链布局应以高性能氢燃料电池及动力总成、氢燃料电池核心材料及部件、氢燃料电池商用车(含客车、
物流
车及环卫车等特种车辆)、氢能部件设备装备制造为主要发展方向,以氢燃料电池乘用车装备制造为辅,突破高性能氢燃料电池和“四泵四器”氢燃料电池核心零部件关键技术,同时合理布局氢源、加氢站网络等氢能基础设施,加大力度推广氢燃料电池车辆、船舶、分布式发电系统、备用电源、热电联供等氢能应用。
空间布局以“仙湖氢谷”为核心,构建“一核两翼”的总体空间布局
,
营造氢能公交、物流车、轨道交通、船舶、分布式发电系统、备用电源、热电联供等多样化氢能应用场景,推动南海区氢能产业快速形成“研发—生产—推广”良性产业生态圈。
2
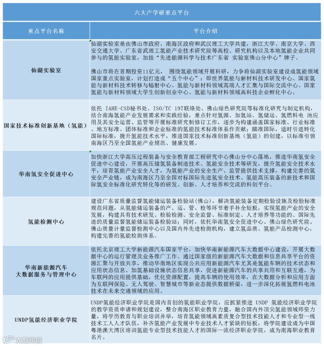
推进六大重点平台建设,强化产学研支撑。
《规划》中提出要在产学研支撑方面强化仙湖实验室、UNDP氢能经济职业学院等六大重点平台建设。
3
《规划》提出
要注重基础设施布局,南海区氢源供应体系必须经济、合理地整合区外尤其是珠三角富氢地区的氢气供应,
并在区内规划建设可再生能源或天然气制氢,探索开展发电厂制氢等项目,构建区外供氢和区内制氢相结合的供氢方式,保障氢源稳定供给;方法包括工业副产氢、发电厂制氢、可再生能源和谷电制氢等。
同时,要根据实际情况对站点选址进行调整,特别是要调整加氢站选址思路,优先考虑布局独立选址的加氢站,加快加氢站建设步伐;要求新建、迁建加油站必须合建加氢站。
4
《规划》将南海区氢能产业发展目标分为近期(2020—2025年)商业化创新探索阶段、中期(2026—2030年)商业化推广阶段和远期(2031—2035年)商业化应用三个阶段,
其中2025年氢能产业累计总产值达到300亿元。
5
同时,《规划》也从机制保障、政策保障、资金保障、人才保障、安全保障、宣传保障等方面提出建议方向,构建完善保障体系,为南海区氢能产业发展保驾护航。
来源:
南海发布
监制:郭玉平
校对:陈泽林、苏海龙
编辑:苏海龙
深圳
国氢新能源科技有限公司(SFCC)
成立于2016年,是中国氢燃料电池技术研究、动力系统研发及产业化的领导者,是拥有自主创新核心技术的国家高新技术企业,在深圳设立了氢燃料电池研究院、氢燃料电池应用开发中心、工程检测中心和技术
服务
中心。
在台湾设立亚太氢能和燃料电池基础技术研发中心。公司将打造以氢燃料电池、氢燃料汽车、加氢站设计建设管理全方位的氢能源产业集团公司。
深圳国氢的主要业务和产品:先进的燃料电池电堆及BOP系统技术研究;符合中国市场各种应用场景要求的燃料电池动力系统开发;燃料电池电堆和BOP系统检测设备及解决方案开发;燃料电池新能源车辆运营服务等。
深圳国氢关注和投资氢燃料电池产业生态链,并已投资中电氢枫、国科氢能、中电联投、亚太氢能研发院等相关企业完善氢能源和新能源燃料电池汽车产业生态布局,促进中国氢能产业健康、可持续发展!
【声明】内容源于网络
0
0
国氢新能源
国氢新能源是拥有自主创新核心技术的国家高新技术企业,拥有近160项关键技术专利及知识产权,致力于燃料电池技术研究及产业化,拥有成熟的燃料电池动力系统和加氢站成套装备解决方案。
内容
273
粉丝
0
关注
在线咨询
国氢新能源
国氢新能源是拥有自主创新核心技术的国家高新技术企业,拥有近160项关键技术专利及知识产权,致力于燃料电池技术研究及产业化,拥有成熟的燃料电池动力系统和加氢站成套装备解决方案。
总阅读
0
粉丝
0
内容
273
在线咨询
关注