点击蓝字 关注我们
根据《中国农业大学新时代研究生教育改革发展实施方案》和《中国农业大学2023年博士研究生招生章程》的精神,结合水利与土木工程学院实际情况及博士生培养规律,遵循公开、公平、公正原则,制定本实施方案选拔土木水利专业学位非全日制博士研究生。博士研究生“申请考核制”包括个人申请、学科考核、学院审查和研究生院审批四个环节。符合报考条件的申请者自愿申请,提交能够反映其科研能力、综合素质的相关材料,学科依据申请者申请材料确定差额复核名单,考核小组组织考核决定拟录取名单,学院研究生招生工作领导小组核准后报研究生院审批。具体实施方案如下:
01
个人申请
(一)报名时间及办法
2022年11月10日至12月31日,在中国农业大学研究生招生网上报名,逾期不予受理。操作方式:进入中国农业大学研究生招生网(http://yz.cau.edu.cn/),登录右侧“博士研究生招生系统”(http://yzk.cau.edu.cn/)招生项目选择:博士研究生报考。用户名:注册生成的报名号,密码:注册填写的密码。考试方式请选择申请考核,仔细填写并核对信息,上传所需电子版材料,并成功支付报名费200元,点击“确认无误”提交后,方视为完成网上报名。报名前申请人须仔细阅读本章程及各招生院系申请考核制实施方案中的申请条件,自审合格后再进行网上报名和缴费,否则造成不予复核、不予录取等后果由申请人自行承担且不退还报名费。
(二)报名条件
1、拥护中国共产党的领导,具有正确的政治方向,热爱祖国,品行端正,遵纪守法。
2、报名之前已获得硕士学位,有5年及以上行业工作经历(从获得学士学位之日算起到我校博士研究生入学之日)。
3、具有丰富的工程及管理实践经验,具有主持或作为关键技术骨干参与国家重大专项、重要工程项目、重要产品研发项目的经历和能力,取得一定突出成果,在行业内具有一定影响的关键技术骨干和创新管理者。
4、在所报相近学科、研究领域的全国核心期刊上以第一作者或者通讯作者发表2篇以上学术论文,或以第一发明人获得2项以上发明专利,或已获得国家级科研成果奖励(排名前5名),或省、部级科研成果奖励(排名前3名),优先录取。
(三)提交申请材料的要求
网上报名期间,须通过系统提交电子版申请材料。初审合格的申请人进入复核阶段时需向招生院系提交材料原件再次审核。招生院系审核后,纸质材料和证书复印件留存备查。
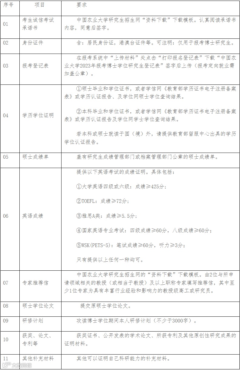
提交电子版申请材料注意事项。一项材料需要提交多个电子版材料时,如“获奖证书、公开发表的论文、专利”等须将同一项电子版材料打包压缩后上传。两封“2023年报考攻读博士学位研究生专家推荐信”以PDF或ZIP格式上传。身份证、学生证、学位证书、毕业证书、成绩单等以PDF格式上传,硕士论文以PDF格式上传。各项上传的内容须清晰可见,所有材料上传成功,并已缴纳报名费后,点击“确认无误”,提交后将无法修改信息和上传电子版材料,请认真检查,电子材料清单详见下表。
2023年1月-3月学院初审后,在学院网站上公布进入复核的资审合格名单。进入复核名单的申请人在3-5月份参加复核,届时须按学校招生章程和学院实施方案要求,将所有盖章、签字的纸质材料和证书原件交到学院审核,学院审核后留纸质材料和证书复印件留存备查。
02
初选(2023年1-3月)
学院成立资格审查专家组,对申请人提交的材料进行审核。资格审查的依据是申请者提交的基本材料、博士期间的研修计划书、两封专家推荐信及研究成果等。
1、研修计划书
申请人结合拟报考的领域,选择某一具体项目,但不要求是将来博士期间必须做的内容,撰写一份科研计划书,计划书内容包括研究目的、研究背景、研究内容、研究方案、创新点等,字数不少于3000字。
2、专家推荐信
推荐信应由推荐人根据自己对申请人的了解,实事求是、客观的亲自填写。如果推荐信的撰写真实性受到质疑,学院不再进行真伪判断,直接取消该生的资格考核机会。
3、研究成果
主要包括:获奖证书、公开发表的学术论文、所获专利及其他原创性研究成果的复印件及证明材料。复核时需提交原件查验,如发现造假取消申请资格。
学院根据资格审查结果,形成进入复核的申请人名单,并在学院主页公示。
03
复核(2023年3-5月)
学院以领域为单位组成专家组,对进入复核阶段的申请者进行专业能力和综合能力面试,主要考查内容包括申请者的从事科研工作的基础与能力、语言表达能力、沟通交流能力、思维反应能力、创新能力、工程实践能力、科研兴趣与潜力等,每位申请者考核30分钟,申请人准备10分钟的PPT向专家组报告,专家提问20分钟。
PPT内容包括:
1)个人基本情况报告;
2)硕士期间及报考博士以前的工作报告;
3)研修计划报告。
专家根据申请人的报告情况,对申请人的专业知识、综合能力和科研素质等进行综合能力评价,面试成绩满分为100分。
04
录取(2023年6月)
学院学位委员会对申请者的考核记录及考核成绩进行严格审查,根据申请者考核成绩及学科平衡原则,确定拟录取名单。拟录取申请者和其主要申请材料将在学院网站上公示十天。公示无异议后报送研究生院。
05
监督机制
学院专门成立招生工作监督小组,监督检查招生全过程,确保招生过程科学有序、公开透明、公正公平。如在招生过程中存在疑义可向招生工作监督小组投诉或举报,电话:010-62737728,邮箱:syyjsk@cau.edu.cn
06
其他
1、凡在报考过程中隐瞒重要信息或在以往学术活动中存在学术不端行为或通过弄虚作假取得复核及录取资格的考生,一经查实,一律不予录取;已经录取的,取消录取资格。
2、其它未尽事宜按照中国农业大学2023年博士研究生招生章程执行,本方案的最终解释权归中国农业大学水利与土木工程学院。
水利与土木工程学院
2022年11月16日
来源|中国农业大学水利与土木工程学院
声明|本公众号所提供的信息仅供参考之用,如果涉及侵权请公众号后台留言告知我们。
推荐阅读
点击图片查看原文
电话|15600695696(同微信)
邮箱|fudao@betterbao.com

