2022年6月15日,教育部高等教育司发布了关于公布产学合作协同育人项目申报指南通过企业名单(2022年5月)的通知。审议通过并形成了2022年5月产学合作协同育人项目申报指南。在教育部的指导下,北京博创尚和科技有限公司以人工智能、机器人技术为核心申报四大类别项目,全部获批成功立项。
从2018年到2022年,博创尚和连续六年支持教育部产学合作项目,仅在2020年和2021年的两年项目申报中,博创尚和共立项200个项目,与近200个单位达成合作,并且已经建立起将近100余人的产学合作协同育人专家库。

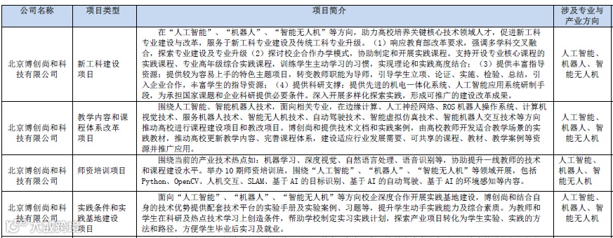
2022年5月教育部产学合作协同育人项目申报指南通过企业名单
申报方式
1.申报者应在产学合作协同育人平台(http://cxhz.hep.com.cn)注册教师用户,填写申报相关信息,搜索“北京博创尚和科技有限公司”,并下载:产学合作-常用文件-《高校申报书模板》进行填写。
2.项目申报人须在平台项目申报截止时间前将加盖高校校级主管部门公章(教务处、本科生院、科技处、学校公章等均可)的申报书形成PDF格式电子文档上传至平台。若有任何疑问,请与企业项目负责人联系。企业项目负责人:薛老师,电话:010-82114870,邮箱:xueq@uptech-robot.com。
3.北京博创尚和科技有限公司将于项目申报结束后组织专家进行项目评审,并及时公示入选项目名单。
4.北京博创尚和科技有限公司将与项目申报负责人所在高校签署立项项目协议书。立项项目周期为1年或2年,所有工作应在立项项目协议书约定的项目周期内完成。项目到期后,项目负责人通过项目平台提交结题报告及项目成果,北京博创尚和科技有限公司将对项目进行验收。
项目简介

申报条件
1、新工科建设项目
(1)项目申报面向高校,须以学校、学院和专业的名义申报,并指派专门负责老师。
(2)申报院校有相关方面的专业背景与教学经验,围绕人工智能、机器人、智能无人机等新兴技术方向,且有一定的学科交叉实践基础和技术经验积累。
2、教学内容和课程体系改革项目
(1)项目负责人须为专业骨干教师及专业负责人。
(2)以现有课程或课程体系为基础,要求该体系至少已开设2年以上。不接受之前没有开课基础的申报。
(3)请选择具体课程方向,专注于某门课程、课程群或者专业,形成有参考和实践价值的教学改革方案。
3、师资培训项目
(1)将针对“机器学习”、“深度视觉”、“自然语言处理”、“语音识别”等主题与高校合作举办师资培训与课程建设研讨班。
(2)须以学校、学院和专业的名义申报,并指派专门教师负责培训项目。
(3)能够承办师资培训可提供场地及配套服务的院校。
4、实践条件和实践基地建设项目
(1)项目负责人须为学院(系部、中心)负责人。
(2)对“人工智能”、“机器人”、“智能无人机”等方向开展校企深度合作,为教师和学生在科研及热点技术学习上创造条件,实践基地与产业深度对接感兴趣的学校。
*注意:每位老师请申报上述项目中的一项,不鼓励多项申报。对于之前3年内已经获得同类资助的教师,不再接受相关项目的申报,但欢迎申报其他未获得过资助的项目类型。
附件:2022年5月教育部产学合作协同育人项目申报指南通过企业名单
北京博创尚和科技有限公司
电话:010-82114870
官网: www.uptech-robot.com
地址:北京朝阳区小营北路19号裕发大厦

