艾媒报告中心report.iimedia.cn
点击上方蓝字一键订阅
获取艾媒君每天为你准备的最新行业数据
报告完整目录
一、中国联合办公行业发展概况
1. 全球联合办公行业发展现状分析
2. 中国联合办公行业发展历程分析
3. 中国联合办公行业产业图谱
4. 中国联合办公行业政策环境分析
5. 中国联合办公行业社会环境分析
6. 中国联合办公行业经济环境分析
7. 中国孵化载体总体数量规模不断扩大
8. 中国联合办公行业市场规模与预测
9. 中国联合办公行业盈利模式
10. 联合办公模式:企业增值服务创造多元化盈利点
11. 资产委托管理模式:帮助业主创造资产管理增值价值
12. 中国联合空间行业投融资规模
13. 2020年中国联合办公行业发展机遇分析
14. 2020年中国联合办公行业热点事件盘点(一)
15. 2020年中国联合办公行业热点事件盘点(二)
二、中国联合办公用户调查研究
1. 联合办公行业市场渗透率正迅速提升
2. 新一线、二线城市有望成下一阶段重点发展地区
3. 联合办公空间为TMT行业赋能
4. 小微企业是联合办公行业的主要服务群体
5. 联合办公入驻模式、租赁价格与工作氛围优势明显
6. 服务能力是用户选择品牌时的主要考虑因素
7. 用户更要求多元化多水准的企业增值服务
8. 五成用户期待企业代理咨询服务,用户继续使用意愿高
三、中国联合办公企业品牌综合竞争专题研究
1. 中国联合办公行业主要品牌创新措施对比
2. 中国联合办公主要品牌创新措施认可度对比
3. 中国联合办公主要品牌智能程度变化趋势
4. 中国联合办公主要品牌服务水平变化趋势
5. 中国联合办公主要品牌转化率对比
6. 2021年中国联合办公主要品牌综合竞争力对比
四、中国联合办公企业典型企业案例研究
1. 中国联合办公行业标杆企业:梦想加(一)
2. 中国联合办公行业标杆企业:梦想加(二)
3. 中国联合办公行业标杆企业:氪空间(一)
4. 中国联合办公行业标杆企业:氪空间(二)
5. 中国联合办公行业创新企业:ATLAS 寰图(一)
6. 中国联合办公行业创新企业:ATLAS 寰图(二)
五、中国联合办公行业发展趋势预测
1. 联合办公行业竞争激烈,受资本持续看好
2. 寻求多元化盈利模式,走出自身差异化路线
3. 加强精细化管理能力,企业增值服务成盈利分水岭
4. 招商营销控制空置率,服务赋能吸引客群
图表目录
图表1:2005-2020年全球联合办公空间数量
图表2:2017-2019年中国共享经济参与者人数
图表3:2011-2020年中国新增市场主体数量
图表4:2017-2022年中国共享经济交易规模与增长率
图表5:2019年中国科技企业孵化器与众创空间数量规模
图表6:2018-2019年中国在孵企业数量与规模
图表7:2016-2022年中国联合办公行业市场规模及预测
图表8:2015-2020年中国联合办公行业投融资事件次数及金额情况
图表9:2012-2020年中国联合办公行业年新增公司数量
图表10:2019-2021年中国联合办公行业认知度调查
图表11:2021年中国联合办公行业用户地域分布调查
图表12:2021年中国联合办公行业用户城市分布调查
图表13:2021年中国联合办公行业用户所属行业分布调查
图表14:2021年中国联合办公行业用户企业规模调查
图表15:2021年中国联合办公行业用户入驻原因调查
图表16:2021年中国联合办公行业用户选择品牌主要考虑因素调查
图表17:2021年中国联合办公行业用户需求服务类型调查
图表18:2021年中国联合办公行业用户办公环境关注因素调查
图表19:2021年中国联合办公行业用户关于行业改进建议调查
图表20:2021年中国联合办公行业用户服务消费意愿调查
图表21:2021年中国联合办公主要品牌创新措施用户认可度对比
图表22:2021年中国联合办公主要品牌智能化程度变化趋势对比
图表23:2021年中国联合办公主要品牌服务水平变化趋势对比
图表24:2021年中国联合办公主要品牌转化率对比
图表25:2021年中国联合办公主要品牌购买度与知名度对比
图表26:2021年中国联合办公主要品牌综合竞争力评分
本报告研究涉及企业/品牌/案例
梦想加、氪空间、ATLAS 寰图
行业规模:中国联合办公行业发展潜力巨大,2020年市场规模达1368.2亿元
2019-2020年,中国联合办公行业经历了行业低谷,但是办公消费升级的趋势依然存在,且联合办公企业占办公行业比例仍然较小,未来市场发展潜力巨大,2020年联合办公行业市场规模达1368.2亿元,预计2022年规模将达到2273.5亿元。
盈利模式:行业仍在探索更为健康的盈利模式,企业增值服务成盈利分水岭
中国联合办公行业企业普遍存在盈利模式单一问题。2015-2019年多数企业快速扩张,导致行业成本过高,持续亏损现象成为行业难题。行业仍在探索更为健康的盈利模式,如何通过企业增值服务拓展盈利渠道,寻求多元化盈利模式转变,将是接下来的发展重点。
用户建议:51.6%的用户期望增加企业咨询服务,用户继续使用意愿强
企业增值服务仍需加强,51.6%的用户期望联合办公企业能够增加税务、法律、知识产权等企业代理或咨询服务,近五成用户表示企业可以加强组织社交活动的频率;当前中国联合办公行业用户满意度较高,73.8%的用户表示会继续使用联合办公行业空间服务,且使用意愿不会下降。
全球联合办公行业发展现状分析
作为新兴的办公模式,联合办公为来自不同公司或组织的个人提供共享办公空间、设施和服务。与传统办公室的租赁模式相比,联合办公空间由于租期灵活、成本较低、服务周到受人们所欢迎。iiMedia Research(艾媒咨询)数据显示,全球联合办公空间数量自2010年开始迅速增长,目前联合办公空间数量规模已达到26300个。随着办公模式的消费升级,联合办公空间数量仍将呈现持续增长趋势。
中国联合办公行业产业图谱
中国联合办公行业经济环境分析
数据显示,2019年中国共享经济市场交易规模增速大幅度下滑,进入深度调整期。2020年初爆发的新冠疫情,又对以共享经济为代表的新业态经济产生了一定程度的冲击,共享经济行业交易规模增长率进一步小幅度回落。iiMedia Research(艾媒咨询)数据显示,预计2021至2022年期间,共享经济交易规模将恢复增长态势,平均增长率将保持在10%-15%之间,市场规模将持续扩大至4300亿元左右。
中国联合办公行业市场规模与预测
iiMedia Research(艾媒咨询)数据显示,在2020年新冠疫情的背景下,中国共享经济市场交易规模增速大幅度下滑。但经过调整期后,中国联合办公行业的市场规模仍将继续扩大,预计2022年将达到2273.5亿元左右。艾媒咨询分析师认为,联合办公行业盈利模式单一的问题较为突出,新冠疫情进一步加速了行业洗牌。经过整合后的联合办公市场资源将向少数头部企业聚集,行业市场规模有望继续扩大。
中国联合办公行业盈利模式
联合办公行业仍在探索更为健康的盈利模式。目前,中国联合办公行业以“联合办公”模式为主,企业赚取租金收入,并为客户提供数字化、定制化空间、运营等一系列企业增值服务;还有企业选择与业主合作,帮助业主管理资产及招商营销,成为轻资产的联合办公服务商;部分地产开发商则以重资产模式运营,提高自有商业用房的使用效率。
联合办公模式:企业增值服务创造多元化盈利点
在联合办公模式下,企业承租资产之后,经过装修设计,出租给客户,并提供包括企业咨询、智能化管理、运营维护、社群活动在内的企业增值服务。早期联合办公模式以转租为主,盈利方式薄弱单一;随着行业回归理智,企业注重精细化运营,逐步摆脱“二房东”模式,通过各式企业增值服务,拓展营收渠道,创造多元化盈利点,同时提高客户使用体验。在联合办公空间中,通过不同的装修及空间设计,打造定制化独立办公空间,独立办公套间,共享功能空间,共享办公空间,以满足不同的客户群体。
资产委托管理模式:帮助业主创造资产管理增值价值
资产委托管理模式下,联合办公企业与资产所有人形成合作关系,依托联合办公的共享价值和模块化定制技术,输出自身专业运营能力及智能化管理体系,服务入驻企业。此外,依托联合办公企业积累的招商资源和招商能力,在当前经济背景下,能够有效缓解资产所有人的招商压力,帮助资产所有人实现快速招商,取得较高的租金评效,加快现金流回笼,创造资产管理增值价值。
2020年中国联合办公行业发展机遇分析
中国联合办公行业有以下三大发展机遇:智能办公、聚合模式、增值服务。随着5G等智能化应用进程不断加速,智慧办公将进一步普及。同时,聚合模式受到关注,即:在以办公服务为基础的同时,联合办公企业为客户提供一站式居住、娱乐服务。对于盈利模式而言,共享空间与企业增值服务的结合,将为联合办公行业盈利模式单一的问题提供解决思路。
2020年中国联合办公行业热点事件盘点(一)
联合办公行业市场渗透率正迅速提升
iiMedia Research(艾媒咨询)数据显示,相比2019年,2021年中国居民对联合办公行业的认知度提升明显:2021年使用过联合办公的用户占比达27.6%,相比2019年上涨13.1%,而“仅了解”和“不了解”联合办公的用户比例相对下降,整体占比72.4%。艾媒咨询分析师认为,中国联合办公行业的行业认知度和市场渗透率正迅速提升,且市场潜力仍然巨大。
联合办公空间为TMT行业赋能
iiMedia Research(艾媒咨询)数据显示,2021年联合办公行业用户所属行业中,“计算机网络”、“电子商务”和“新闻媒体出版”排名前三,总占比42.7%。其中,19.7%的用户来自“计算机网络行业”。艾媒咨询分析师认为,联合办公行业的智慧化办公服务契合TMT行业注重效率的办公要求,激发员工创造力,为入驻企业赋能。
小微企业是联合办公行业的主要服务群体
iiMedia Research(艾媒咨询)数据显示,48.3%的用户来自企业人数50人及以下的小微企业,来自规模为11-50人的企业的用户占比最高,达到31.1%,其次是规模在51-100人的小型企业。艾媒咨询分析师认为,小微企业办公灵活,是联合办公行业的主要服务群体。
联合办公入驻模式、租赁价格与工作氛围优势明显
iiMedia Research(艾媒咨询)数据显示,54.1%的用户认为与传统办公租赁模式相比,中国联合办公行业的主要优势来源于其便捷灵活的入驻模式;认为能够“节约办公租赁成本”的用户和认为“工作氛围良好”的用户都超过半数。艾媒咨询分析师认为,联合办公相比传统租赁办公模式,其入驻模式、租赁价格与工作氛围优势明显,对目标用户具有较强吸引力。
服务能力是用户选择品牌时的主要考虑因素
联合办公品牌的服务能力受到用户重视,是其选择品牌时的主要考虑因素。iiMedia Research(艾媒咨询)数据显示,53.3%的受访者在选择联合办公品牌时的主要考虑因素为“服务能力”;52.5%的受访者选择时主要考虑因素为“智能化程度”;“品牌影响力”与“租赁价格”也是较多用户的考虑因素。艾媒咨询分析师认为,联合办公行业的发展重点将逐渐从简单的空间租赁过渡到提供优质的企业服务,因此精细化的运营管理成为关键之一。
五成用户期待企业代理咨询服务,用户继续使用意愿高
iiMedia Research(艾媒咨询)数据显示,73.8%的用户表示会继续使用联合办公行业空间服务,且使用意愿不会下降;51.6%的用户期望联合办公企业能够增加税务、法律、知识产权、行政、人事等代理或咨询服务;近五成用户表示企业应加强组织社交活动的频率。艾媒咨询分析师认为,对于企业来说,税务、法律等服务是刚需,但目前市面上的代理咨询机构大多可信度较低,联合办公企业可与相关机构合作,对其进行背书,为入驻企业提供优质的企业代理或咨询服务。
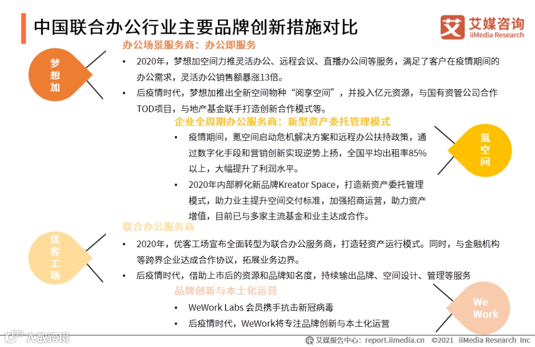
中国联合办公行业主要品牌创新措施对比
中国联合办公主要品牌创新措施认可度对比
疫情期间及后疫情时代,中国联合办公行业受到考验,各大品牌纷纷出台了创新措施抢占市场份额。由于各个联合办公品牌的优势与发展方向不同,其创新措施所受到的用户认可度存在差异。iiMedia Research(艾媒咨询)数据显示,在远程会议服务与云端访问办公设施服务这类创新措施方面,梦想加空间的用户认可度(3.1、3.2)略高于同类品牌平均水平(3、3.1),氪空间(3、3.1)与平均水平(3、3.1)基本持平。
中国联合办公主要品牌智能程度变化趋势
2020年新冠疫情发生以来,智慧办公服务越来越受到人们的重视。iiMedia Research(艾媒咨询)数据显示,近四成(38.1%)受访者认为:自新冠疫情发生以来,梦想加空间的智能化程度显著提高。艾媒咨询分析师认为,梦想加空间积极出台的灵活办公服务受到良好反馈,满足了用户对智能办公的需求。
中国联合办公主要品牌服务水平变化趋势
中国联合办公空间的服务能力是用户选择品牌时的主要考虑因素之一。iiMedia Research(艾媒咨询)数据显示,在四个中国联合办公空间主要品牌中,超四成(40.5%)用户认为梦想加空间的服务水平较疫情之前显著提高。艾媒咨询分析师认为,联合办公企业的运营模式正走向精细化运营管理的竞争阶段,因此服务能力的提升对后疫情时代的发展至关重要。
中国联合办公主要品牌转化率对比
品牌转换率是品牌运营成功与否的重要体现,由品牌购买度占品牌知名度的比例构成;对于中国联合办公行业而言,品牌转化率在一定程度上也反映了办公空间的入驻情况。iiMedia Research(艾媒咨询)数据显示,在中国联合办公主要品牌中,梦想加空间品牌转换率达到了75.5%,而氪空间的转换率也相对较高,为66.8%。
2021年中国联合办公主要品牌综合竞争力对比
中国联合办公行业标杆企业:梦想加(一)
梦想加空间成立于2015年,是专注科技体验的联合办公空间服务商。目前在北京、上海、杭州等6座城市的核心商圈布局运营近40个联合办公空间,运营管理面积超30万平米,智能系统管理面积超100万平米,累计服务3500多家企业及团队,整体注册会员超20万。梦想加专注于打造“OaaS(Office as a Service,办公即服务)”产品体系,利用空间设计、智能空间管理以及社区运营产品,营造舒适、高效、开放的企业办公体验。
中国联合办公行业标杆企业:梦想加(二)
梦想加的核心能力来自于OaaS(Office as a Service,办公即服务)体系,由智能空间管理系统、空间产品、运营服务三者组成。其中,智能系统是驱动,空间设计是依托,丰富创新的运营服务则是两者的串联,将办公室从单一空间升级为复合服务,可为不同阶段、不同规模、不同需求的客户提供灵活优质的全方位、全周期、全链条的办公服务。自2015年以来,梦想加荣获中国设计红星原创奖等10余项行业大奖并取得20余项专利。
中国联合办公行业标杆企业:氪空间(一)
氪空间成立于2014年,初创时定位为创新型孵化器。2019年后转型为企业全周期办公服务商,并孵化了独立的资产管理品牌:Kreator Space。目前,在中国13座城市运营了40余家项目。氪空间依托空间产品规划能力、智能化办公系统、精细化运营能力及创投资源,通过综合办公服务和新型资产管理方式,覆盖全生命周期企业办公及发展需求。
中国联合办公行业标杆企业:氪空间(二)
转型为企业全周期办公服务商后的氪空间孵化了独立的资产管理品牌:Kreator Space,即敏捷办公综合服务商。该品牌依托共享办公的共享价值和模块化标准定制技术,输出氪空间平台的招商营销能力、专业运营服务、智能化系统服务、及资产管理能力,创造了资产管理增值的委托管理模式。Kreator Space与联合办公模式的区别在于,后者是属于与业主进行合作的轻资产模式;同时,在产品概念上将共享扩大到了更大的空间中。截止2020年末,氪空间已与多家主流基金和业主达成合作,合作项目受到市场广泛认可。
中国联合办公行业创新企业:ATLAS 寰图(一)
ATLAS 寰图成立于2016年,定位为商办全链条运营商,通过四大业务板块(共享办公、商业管理、物业管理、建设管理),助力商办物业实现资产升值。凭借整合多渠道资源的优势,为企业提供从选址开始到装修、设备采购、后期运营的一站式办公空间解决方案,帮助企业节约产业链上下游的交易成本,在同行业竞争中具有产业链优势。
中国联合办公行业创新企业:ATLAS 寰图(二)
ATLAS 寰图主要聚焦于四大业务板块,覆盖共享办公空间运营、设计工程的建设管理、商业管理及物业管理,旨在为写字楼资产管理提供全方位服务。目前,ATLAS 寰图在北京、上海、广州、深圳、杭州、西安、香港等 22 个城市运营超过 50 个项目,管理总面积超 500 万平方米。凭借独特的产业链资源优势, ATLAS寰图力图打造全面的商办运营管理能力,使资产效能实现最大化。
联合办公行业竞争激烈,受资本持续看好
自2015年以来,联合办公行业在中国方兴未艾。2017年商办新政之后,国家收紧对商住物业管控,专注于为中小企业提供办公场所服务的联合办公行业更受青睐。经过2020年“至暗时刻”,行业竞争依然激烈,万科、恒基兆业等巨头的新入场,表明资本依旧看好该行业。国家新一轮的创新创业政策出台,初创企业的扶持力度加大,创业政策环境利好,社会对联合办公的认知度不断提升,联合办公行业潜在客户群体愈发庞大。随着以大数据、人工智能、5G等信息技术为基础的智能应用的快速发展,智慧办公将越来越普及,成为联合办公行业的标配,联合办公企业对客群的吸引力和服务功能得到加强。
寻求多元化盈利模式,走出自身差异化路线
当前行业多以赚取房租差价或收取会员费用为主要盈利模式,盈利渠道单一,盈利能力薄弱,企业财务指标不健康,表明当前行业未有一个稳健的商业模式。艾媒咨询分析师认为,在经历激烈竞争与扩张阶段之后,行业逐渐回归理性,企业应防范现金流紧绷甚至断裂的风险,剥离不良资产,趋向轻资产化,寻求多元化盈利模式,提高企业增值服务所带来的盈利。企业可向高低两端渗透,针对不同客户群体,打造多种类型的联合办公空间,培养完善企业生态,建立标杆案例,走出自身的差异化路线。
以上内容源自艾媒咨询发布《2020-2021年中国联合办公行业白皮书》,完整版共53页;限于公众号篇幅,故仅摘部分数据和观点,如有兴趣深入,移步报告中心官网下载。戳我下载
联
合
办
公
大数据咨询合作、分析师采访、公众号转载授权等
可在公众号后台回复关键字“合作”。

