导 读
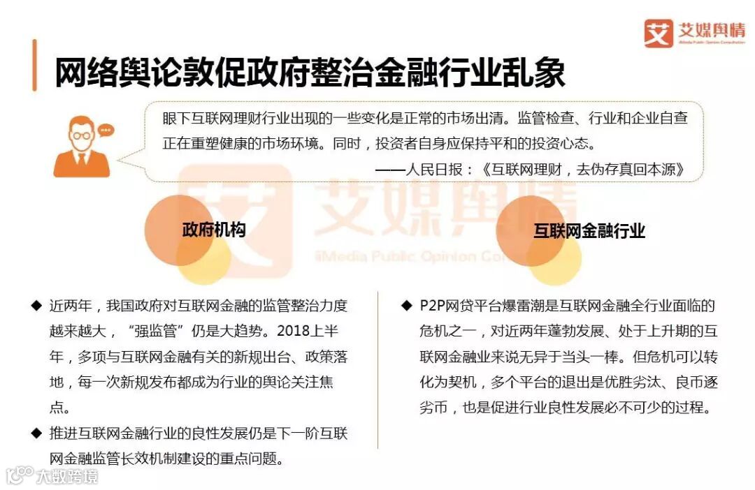
2018年上半年,网贷、金融科技、传统金融行业为互联网金融行业的热议话题。其中,P2P网贷爆雷不断、负面新闻频发,使得网络借贷仍是互联网金融行业的最热点;全民热议区块链,区块链二度火爆网络;传统金融行业面临新问题,加速向互联网金融转型。当前,互联网金融行业在快速发展的同时乱象频发,网络舆论敦促政府整治行业乱象。
以下为报告节选内容:





互联网理财市场多元化,用户规模持续扩大
近年来,互联网理财用户规模不断扩大,艾媒咨询预计未来互联网理财用户仍会持续增长。2017年,余额理财类产品的市场规模逐渐增大,壮大了互联网理财产品的用户规模;同时,余额宝的限制购买也加速了在线理财用户的分流,使得互联网理财市场更多元化。

网上支付用户规模、交易规模总体呈增长趋势
2012-2017年,中国网上支付用户规模和交易规模总体呈上升趋势,网上支付使用率逐年增长,互联网支付的发展壮大也推动着互联网金融行业的整体发展。





广东的互联网金融话题热度最高
从传播地区来看,广东(集中于珠三角地区)、浙江、北京是互联网金融舆情的高热讨论和传播地区,这也与互联网金融行业多聚集于这些地区有关。


媒体报道较为理性,P2P爆雷引发负面舆情
艾媒大数据舆情监控系统数据显示,关于互联网金融行业媒体的报道情感以中性为主,负面舆情与正面舆情相近。其中,2018上半年的P2P网贷爆雷潮引发了较多的负面舆情。

互联网金融言值偏低,言论偏负面
艾媒大数据舆情监控系统监测显示,互联网金融行业言值走势不稳定,整体偏低,且整体言论偏负面。2018上半年,互联网金融行业问题不断,网贷平台纷纷暴雷,负面新闻层出不穷,是行业整体舆论偏向负面的主要原因之一。

网络借贷为互联网金融行业最热点
2018年,P2P网贷进入备案元年,互联网金融行业迎来“备案大考”。校园贷、套路贷乱象不断,P2P网贷平台接连爆雷使得网络借贷成为互联网金融行业的热点,其百度指数远高于第三方支付、互联网保险等。



P2P网贷平台集中爆雷
2018年6月,P2P网贷平台“唐小僧”的爆雷加速了整个行业的爆雷潮,P2P网贷问题平台数与停业平台数急剧上升,浙江、上海两地的问题平台与停业平台占比最多。

网页为主要传播渠道,央媒多次发声
网页和微信为P2P网贷平台爆雷事件的主要传播渠道。自P2P网贷平台出现爆雷潮后,人民日报、新华社等央媒多次发文评论爆雷事件以及网贷行业今后的走向。


广东对P2P网贷的讨论热度依然高涨
尽管P2P问题及停业平台最多集中在浙江、上海两地,但是广东尤其是广深地区关于P2P的话题热度却是最高的,占比28.9%,其次分别为浙江(10.9%)、上海(7.9%)。

P2P集中爆雷引发网民热烈讨论
在有关P2P网贷的热议话题中,“爆雷”、“踩雷”、“雷潮”等负面词汇频频出现。同时,P2P集中爆雷也引发了网民的热烈讨论,讨论焦点集中于希望国家加大监管力度打击问题平台,也有不少“吃瓜群众”认为“踩雷者”当初不该相信部分打着“超高收益率”旗号行骗的P2P网贷问题平台。

平台违规经营为网友主要抨击标靶
自6月16日P2P网贷平台唐小僧爆雷后,P2P网贷的言值就开始呈下滑趋势,据艾媒大数据舆情监控系统显示,“P2P”的平均言值数为20.3,负面舆情较多,平台违规经营为网友对P2P爆雷事件的主要抨击标靶。

近五成网民认为P2P网贷平台不太安全
iiMedia Research(艾媒咨询)数据显示,近50%网民认为P2P网贷平台不太安全,有27.7%网民保持中立观点,而14.7%网民认为P2P平台比较安全。P2P网贷平台的爆雷在一定程度上影响了网民对P2P的信心,但仍有不少网民对P2P网贷平台持中立或支持态度。

超四成网民对P2P网贷平台未来形势持中立态度
iiMedia Research(艾媒咨询)数据显示,达43.5%网民对P2P平台未来发展情况持中立态度,22.1%的网民态度乐观。尽管近期P2P网贷平台频繁爆雷,网民对P2P的负面情绪较多,但相较于其他新兴行业,大众对P2P网贷行业未来发展前景普遍持观望态度。行业在后续发展中也将面对大众信心的重新建立。

2018上半年网络借贷企业舆情应对评价
据艾媒大数据舆情监控系统,2018上半年网贷企业中翼龙贷、微贷网、拍拍贷的负面舆情有较高的关注度。从这三家企业的舆情应对情况来看,翼龙贷在被多个负面新闻缠身的情况下能够较为及时地主动响应,响应态度和善后技巧方面同样较为突出。而微贷网和拍拍贷在应对负面舆情的时候,响应态度和持续处理等各方面均有待提升。

网贷负面舆情案例一:翼龙贷被负面新闻缠身
1月16日,有媒体曝出联想控股旗下P2P网贷翼龙贷多次出现暴力催收事件,随后,有财经媒体报道翼龙贷深陷流动性危机、疑似被联想抛弃的消息。

网贷负面舆情案例二:拍拍贷催收出现朋友隐私
5月,一男子在收到的拍拍贷催收通知中,出现其多位好友的手机通讯录备注名和银行卡信息,此后该男子的多名朋友均收到了催债电话,要求其帮助催促该男子还款,否则会被列入“失信名单”。拍拍贷在接受媒体采访时表示公司与第三方催收机构有合作关系,但并不清楚其具体“工作方式”。

网贷负面舆情案例三:微贷网被警方通报
5月9日,山西盐湖警方在其官方公众号通报“4.25”专案进展情况,其对辖区内的26家车贷、网贷、信用贷为主的“套路贷”进行统一收网,共打掉包括微贷网在内的“套路贷”犯罪团伙6个。

以区块链为代表的金融科技火爆网络
1月8日,著名投资人徐小平在微信群发布了一条看好区块链的消息,称“区块链革命已经到来”,使区块链再次火爆于网络,引发市场对区块链的关注,其热度指数一路飙升。2月末,一个有不少知名人物在内的微信群“三点钟无眠区块链”部分讨论内容被流传出来,引起较大的反响,“区块链”再次引发全民热议。

全民热议区块链技术,粤京网民最为关注
区块链技术被投资市场看好,亦引发全网的关注。艾媒大数据舆情监控系统显示,各省份网民均有关注区块链这一技术,其中,广东(14.7%)、北京(12.8%)、浙江(9.0%)等东部沿海地区网民最为关注区块链。

正负面新闻相伴相生,但总体以中立报道居多
在关于区块链的讨论中,媒体与网民集中讨论区块链技术,而比特币作为区块链技术的重要应用讨论热度也相对较高。关于区块链的媒体报道中以正面、中立为主要态度,负面报道相对较少。

开拓金融科技业务利好企业股价
2017年,区块链概念股火爆,迅雷、暴风集团、人人网在推出基于区块链技术的产品后均出现了股价大涨的情况。以迅雷为例,迅雷推出“玩客云”后其百度指数一路飙升,受关注度高,股价一路上涨。


传统金融行业面临新问题
以移动支付为代表的互联网支付正在改变用户实现支付的接入方式,移动支付用户规模越大、金融行业的传统结算业务收到的冲击越大;P2P网贷在一定程度上弥补了传统银行的信贷空白,P2P的发展也正威胁着传统金融行业的贷款业务。



2018上半年金融行业舆情应对评价
2018上半年,农业银行、兴业证券及大公资信的舆情事件受关注度较高,从舆情应对情况来看,农业银行的响应速度一般,并未能在舆情发酵阶段及时响应。兴业证券和大公资信的负面舆情讨论度最高,对其自身的企业形象也带来了一定的负面影响。

传统金融行业舆情事件一:农业银行
2018年6月,有媒体报道称,中国银行哈尔滨一支行“存单改保单”涉假,众多储户无法提款。截至2018年6月21日,被骗储户已达60余人,初步统计存款金额近千万元。

传统金融行业舆情事件二:兴业证券
疫苗事件的持续发酵,长生生物股票连续跌停,总市值蒸发逾135亿元。而在股价持续下跌影响下,长生生物大股东——兴业证券的质押股份面临平仓风险。兴业证券手握长生生物1.78亿股权,股权质押风险开始暴露。

传统金融行业舆情事件三:大公资信
2018年8月17日,中国银行间市场交易商协会、证监会分别暂停了大公国际资信评估有限公司的债务融资工具市场业务、证券评级业务,期限为一年。








艾媒舆情
艾媒舆情(yq.iimedia.cn)是中国领先的大数据舆情咨询领导品牌,最新重磅推出舆情健康顾问产品——“艾媒舆情医生”。艾媒舆情医生基于先进的全网大数据监测和挖掘技术、可视化分析技术,为企业提供“舆情诊断、舆情咨询、舆情处置”的一站式服务,帮助企业及时预警、判断事态走向、应急处理突发舆情,维护企业良好的公共形象与用户口碑。
舆情诊断:独创企业分析监测模型,从热度、言值、舆论基调、传播矩阵、用户画像等多维度提供企业健康度体检报告
舆情咨询:7*24全天候监测不间断预警,帮助应对突发危机,户灵活调整策略,提升市场竞争力,建立完善的竞争体系
舆情处置:负面舆情控制、正面话题引导,提升企业品牌美誉度

