导读:本文对以下十个问题进行了深入分析与思考,以期抛砖引玉,为研究者更好理解数字孪生,为决策者理性和正确对待数字孪生,为实践者更好落地应用数字孪生提供参考。
来源:北京航空航天大学,自动化科学与电气工程学院,数字孪生研究组
① 何为数字孪生?
② 谁在关注数字孪生?
③ 数字孪生:中、美、德,谁更热?
④ 数字孪生与智能制造的关系是什么?
⑤ 数字孪生能否与新一代信息技术(New IT)融合?
⑥ 数字孪生是否存在科学问题?
⑦ 数字孪生何用?
⑧ 数字孪生适用准则是什么?
⑨ 数字孪生是否需要标准?
⑩ 数字孪生是否需要商业化工具/平台?
看点
01
何为数字孪生?
当前越来越多的学者和企业关注数字孪生并开展研究与实践,但从不同的角度出发,对数字孪生的理解存在着不同的认识。本节从不同维度出发,对数字孪生的当前认识进行总结与分析后,尝试对数字孪生的理想特征进行探讨,以供参考。
(1)模型维度 一类观点认为数字孪生是三维模型、是物理实体的 copy,或是虚拟样机。这些认识从模型需求与功能的角度,重点关注了数字孪生的模型维度。综合现有文献分析,理想的数字孪生模型涉及几何模型、物理模型、行为模型、规则模型等多维多时空多尺度模型,且期望数字孪生模型具有高保真、高可靠、高精度的特征,进而能真实刻画物
理世界。此外,有别于传统模型,数字孪生模型还强调虚实之间的交互,能实时更新与动态演化,从而实现对物理世界的动态真实映射。
(2)数据维度 Grieves 教授曾在美国密歇根大学产品全生命周期管理(PLM)课程中提出了与数字孪生相关的概念,因而有一种观点认为数字孪生就是 PLM。与此类似,还有观点认为数字孪生是数据/大数据,是 Digital Shadow,或是 DigitalThread。这些认识侧重了数字孪生在产品全生命周期数据管理、数据分析与挖掘、数据集成与融合等方面的价值。数据是数字孪生的核心驱动力,数字孪生数据不仅包括贯穿产品全生命周期的全要素/全流程/全业务的相关数据,还强调数据的融合,如信息物理虚实融合、多源异构融合等。此外,数字孪生在数据维度还应具备实时动态更新、实时交互、及时响应等特征。
(3)连接维度 一类观点认为数字孪生是物联网平台或工业互联网平台,这些观点侧重从物理世界到虚拟世界的感知接入、可靠传输、智能服务。从满足信息物理全面连接映射与实时交互的角度和需求出发,理想的数字孪生不仅要支持跨接口、跨协议、跨平台的互联互通,还强调数字孪生不同维度(物理实体、虚拟实体、孪生数据、服务/应用)间的双向连接、双向交互、双向驱动,且强调实时性,从而形成信息物理闭环系统。
(4)服务/功能维度 一类观点认为数字孪生是仿真,是虚拟验证,或是可视化,这类认识主要是从功能需求的角度,对数字孪生可支持的部分功能/服务进行了解读。目前,数字孪生已在不同行业不同领域得到应用,基于模型和数据双驱动,数字孪生不仅在仿真、虚拟验证和可视化等方面体现其应用价值,还可针对不同的对象和需求,在产品设计、运行监测、能耗优化、智能管控、故障预测与诊断、设备健康管理、循环与再利用等方面提供相应的功能与服务。由此可见,数字孪生的服务/功能呈现多元化。
(5)物理维度 一类观点认为数字孪生仅是物理实体的数字化表达或虚体,其概念范畴不包括物理实体。实践与应用表明,物理实体对象是数字孪生的重要组成部分,数字孪生的模型、数据、功能/服务与物理实体对象是密不可分的。数字孪生模型因物理实体对象而异、数据因物理实体特征而异、功能/服务因物理实体需求而异。此外,信息物理交互是数字孪生区别于其他概念的重要特征之一,若数字孪生概念范畴不包括物理实体,则交互缺乏对象。
综上所述,当前对数字孪生存在多种不同认识和理解,目前尚未形成统一共识的定义,但物理实体、虚拟模型、数据、连接、服务是数字孪生的核心要素。不同阶段(如产品的不同阶段)的数字孪生呈现出不同的特点,对数字孪生的认识与实践离不开具体对象、具体应用与具体需求。从应用和解决实际需求的角度出发,实际应用过程中不一定要求所建立的“数字孪生”具备所有理想特征,能满足用户的具体需要即可。
表1 数字孪生理想特征

看点
02
谁在关注数字孪生?
当前全球 50 多个国家、1000 多个研究机构、上千名专家学者开展了数字孪生的相关研究并有研究成果发表。包括:
①德国、美国、中国、英国、瑞典、意大利、韩国、法国、俄罗斯等科技相对发达的国家;
②德国亚琛工业大学、美国斯坦福大学、英国剑桥大学、瑞典皇家理工学院、清华大学等各国一流大学;
③西门子、PTC、德国戴姆勒、ABB、GE、达索、空客等国际著名一流企业;
④美国 NASA、美国空军研究实验室、法国国家科学研究中心、俄罗斯科学院等世界顶尖国家级研究机构;
⑤具有智能制造、航空航天、医疗健康、城市管理等各研究背景的专家学者。
当前数字孪生已得到了十多个行业关注并开展了应用实践。除在制造领域被关注和应用外,近年来数字孪生还被应用于电力、医疗健康、城市管理、铁路运输、环境保护、汽车、船舶、建筑等领域,并展现出巨大的应用潜力。
综上所述,数字孪生已广泛被全球各行业、各背景、各层次的专家、学者和企业研究与应用,目前数字孪生在制造领域开展了较多的应用探索和落地实践,但在航空航天、电力、汽车、智慧城市、健康医疗等领域也具有广阔的应用价值和应用前景。

图1 数字孪生应用领域
看点
03
数字孪生:中、美、德,谁更热?
当前数字孪生在国内非常热,各相关会议几乎都有数字孪生的交流和报道,导致存在数字孪生在中国关注多,而国际上关注少的感觉。本文试图从数字孪生研究现状定量方面来剖析,分析数字孪生的国际研究现状,以供国内同行和感兴趣的专家学者参考。如图所示,德国、美国和中国在数字孪生论文发表数量上,近 3 年均处于前三名。从时间维度分析,中、美、德 3 国数字孪生研究可以分为以下 3 个阶段:
(1) 2016 年前,美国引领 数字孪生的概念诞生于美国,美国也是最早开展数字孪生研究与应用的国家,2011~2016 年美国单年论文发表总数位居第一,2016 年以前累计发表总数位居世界第一。早期,以 NASA、美国空军研究实验室等为代表的研究机构主要将数字孪生应用于航空航天的健康监测、运行维护、寿命预测等方面。近年佐治亚理工学院、国家标准技术研究所、宾夕法尼亚州立大学等研究机构在智能工厂、智慧城市、3D 打印等方面开展了应用探索。截止到 2019 年 12 月 31 日,美国累计发表数字孪生文章总数位居世界第二。
(2)2017-2018 年,德国反超 工业 4.0 是一个发展方向或战略,德国提出工业 4.0 后,一直在论证和寻求能让工业 4.0 落地的使能技术。数字孪生相对其他概念更易落地工程实施,正好契合德国工业 4.0 需求。工业 4.0 主要提出单位之一德国弗劳恩霍夫研究院的 Sauer 指出数字孪生是工业 4.0 的关键技术。以西门子、亚琛工业大学为代表的工业 4.0 主推和实施机构,开展了大量数字孪生研究与实践,发表了大量数字孪生文章,其中,亚琛工业大学发文数量位列世界第一,西门子位列第三。2017-2019 年德国单年发表的数字孪生文章总量位居世界第一,截止到 2019 年 12 月 31 日累计发文总数已位居世界第一。
(3)2019 年,中国迎头赶上 与美国、德国相比,数字孪生在中国的研究和受关注相对较晚。2017 年 1 月《计算机集成制造系统》期刊上发表的“数字孪生车间:一种未来车间运行新模式”论文,得到国内学术界尤其是青年学者对数字孪生的关注,国内 12 家高校于2017 年 7 月共同发起并在北航召开“第一届数字孪生与智能制造服务学术会议”,大量高校学者开始关注数字孪生在制造中的研究与应用。
会后来自 15 个单位的 22 位作者于 2018 年 1 月共同在《计算机集成制造系统》期刊上发表了“数字孪生及其应用探索”的论,更多高校学者开始关注数字孪生。另一方面,随着工信部“智能制造综合标准化与新模式应用”和“工业互联网创新发展工程”专项,科技部“网络化协同制造与智能工厂”等国家层面的专项实施,有力促进了数字孪生的发展。
此外,中国信息通信研究院、中国电子技术标准化研究院、赛迪信息产业(集团)有限公司、e-works 数字化企业网、走向智能研究院、安世亚太科技股份有限公司、上海优也信息科技有限公司、工业 4.0研究院等单位及其专家在数字孪生的概念、技术、标准、应用实践等方面开展了大量工作,为数字孪生在中国的推广与发展起到了重要作用。
各方因素促使了数字孪生在中国的快速发展,使 2019 年中国单年发表的数字孪生文章总量高达 108 篇位居世界第二。截止到 2019年 12 月 31 日,中国累计发表数字孪生文章总数位居世界第三。其中,2019 年《计算机集成制造系统》上发表的数字孪生 30 篇,对数字孪生研究与发展起到了重要作用。
看点
04
数字孪生与智能制造的关系是什么?
从各国的先进制造业国家发展战略演变角度来看,无论是美国从“去工业化”到“再工业化”,到“以软带硬”的“工业互联网”战略,再到美国国家先进制造战略计划;德国从机械化、电气化、信息化,到“以硬带软”的“工业 4.0”的制造业创新发展战略;还是中国从“信息化带动工业化,工业化促进信息化”,到两化融合和两化深度融合,再到“中国制造 2025”的“融合演进”的制造强国发展战略,都期望通过信息物理融合来实现智能制造。
综上可知,智能制造是当前世界制造业的共同发展趋势。而如何实现制造信息世界和物理世界的互联互通与集成共融,是迈向智能制造的瓶颈之一。
数字孪生是实现信息物理融合的有效手段。一方面,数字孪生能够支持制造的物理世界与信息世界之间的虚实映射与双向交互,从而形成“数据感知-实时分析-智能决策-精准执行”实时智能闭环;
另一方面,数字孪生能够将运行状态、环境变化、突发扰动等物理实况数据与仿真预测、统计分析、领域知识等信息空间数据进行全面交互与深度融合,从而增强制造的物理世界与信息世界的同步性与一致性。
由表文献关键词和发表机构/作者统计分析可知,当前发表的所有数字孪生研究成果中:
①数字孪生与工业 4.0、CPS、智能装备/工厂/服务等相结合的论文最多,占当前所发表数字孪生论文总数的一半以上;
②美国、中国、德国发表数字孪生论文数全球最多,论文主要来自各国智能制造相关领域的高校与科研院所;
③在工业界,西门子、戴姆勒、ABB 等践行智能制造理念的企业发文量最多。相关统计结果表明,学术界和工业界都将数字孪生作为践行智能制造的关键使能技术之一。
综上所述,智能制造是当前世界各国制造业的共同发展趋势,数字孪生是智能制造使能技术之一。
看点
05
数字孪生能与 NewIT 融合?
如图2所示,从数字孪生五维模型的角度出发, NewIT 对数字孪生的实现和落地应用起到重要的支撑作用,具体分析如下。

图2 数字孪生五维模型与 New IT 的关系
(1)数字孪生与物联网 对物理世界的全面感知是实现数字孪生的重要基础和前提,物联网通过射频识别、二维码、传感器等数据采集方式为物理世界的整体感知提供了技术支持。此外,物联网通过有线或无线网络为孪生数据的实时、可靠、高效传输提供了帮助。
(2)数字孪生与 3R(AR, VR, MR)虚拟模型是数字孪生的核心部分,为物理实体提供多维度、多时空尺度的高保真数字化映射。实现可视化与虚实融合是使虚拟模型真实呈现物理实体以及增强物理实体功能的关键。VR/AR/MR 技术为此提供支持:VR 技术利用计算机图形学、细节渲染、动态环境建模等实现虚拟模型对物理实体属性、行为、规则等方面层次细节的可视化动态逼真显示;AR 与 MR 技术利用实时数据采集,场景捕捉,实时跟踪及注册等实现虚拟模型与物理实体在时空上的同步与融合,通过虚拟模型补充增强物理实体在检测、验证及引导等方面的功能。
(3)数字孪生与边缘计算 边缘计算技术可将部分从物理世界采集到的数据在边缘侧进行实时过滤、规约与处理,从而实现了用户本地的即时决策、快速响应与及时执行。结合云计算技术,复杂的孪生数据可被传送到云端进行进一步的处理,从而实现了针对不同需求的云-边数据协同处理,进而提高数据处理效率、减少云端数据负荷、降低数据传输时延,为数字孪生的实时性提供保障。
(4)数字孪生与云计算 数字孪生的规模弹性很大,单元级数字孪生可能在本地服务器即可满足计算与运行需求,而系统级和复杂系统级数字孪生则需要更大的计算与存储能力。云计算按需使用与分布式共享的模式可使数字孪生使用庞大的云计算资源与数据中心,从而动态地满足数字孪生的不同计算、存储与运行需求。
(5)数字孪生与 5G 虚拟模型的精准映射与物理实体的快速反馈控制是实现数字孪生的关键。虚拟模型的精准程度、物理实体的快速反馈控制能力、海量物理设备的互联对数字孪生的数据传输容量、传输速率、传输响应时间提出了更高的要求。5G 通信技术具有高速率、大容量、低时延、高可靠的特点,能够契合数字孪生的数据传输要求,满足虚拟模型与物理实体的海量数据低延迟传输、大量设备的互通互联,从而更好的推进数字孪生的应用落地。
(6)数字孪生与大数据 数字孪生中的孪生数据集成了物理感知数据、模型生成数据、虚实融合数据等高速产生的多来源、多种类、多结构的全要素/全业务/全流程的海量数据。大数据能够从数字孪生高速产生的海量数据中提取更多有价值的信息,以解释和预测现实事件的结果和过程。
(7)数字孪生与区块链 区块链可对数字孪生的安全性提供可靠保证,可确保孪生数据不可篡改、全程留痕、可跟踪、可追溯等。独立性、不可变和安全性的区块链技术,可防止数字孪生被篡改而出现错误和偏差,以保持数字孪生的安全,从而鼓励更好的创新。此外,通过区块链建立起的信任机制可以确保服务交易的安全,从而让用户安心使用数字孪生提供的各种服务。
(8)数字孪生与人工智能(AI)数字孪生凭借其准确、可靠、高保真的虚拟模型,多源、海量、可信的孪生数据,以及实时动态的虚实交互为用户提供了仿真模拟、诊断预测、可视监控、优化控制等应用服务。AI 通过智能匹配最佳算法,可在无需数据专家的参与下,自动执行数据准备、分析、融合对孪生数据进行深度知识挖掘,从而生成各类型服务。数字孪生有了 AI 的加持,可大幅提升数据的价值以及各项服务的响应能力和服务准确性。
综上所述,数字孪生的实现和落地应用离不开 New IT 的支持,只有与 New IT 的深度融合数字孪生才能实现物理实体的真实全面感知、多维多尺度模型的精准构建、全要素/全流程/全业务数据的深度融合、智能化/人性化/个性化服务的按需使用以及全面/动态/实时的交互。
看点
06
数字孪生是否存在科学问题?
数字孪生在制造和相关领域的实践应用过程中,存在着系列科学问题和难点。围绕数字孪生五维模型:
①在物理实体维度,如何实现多源异构物理实体的智能感知与互联互通,实时获取物理实体对象多维度数据,从而深入认识和发掘相关规律和现象,实现物理实体的可靠控制与精准执行;
②在虚拟模型维度,如何构建动态多维多时空尺度高保真模型,如何保证和验证模型与物理实体的一致性/真实性/有效性/可靠性,如何实现多源多学科多维模型的组装与集成等;
③在孪生数据维度,如何实现海量大数据和异常小数据的变频采集,如何实现全要素/全业务/全流程多源异构数据的高效传输,如何实现信息物理数据的深度融合与综合处理,如何实现孪生数据与物理实体、虚拟模型、服务/应用的精准映射与实时交互等;
④在连接与交互维度,如何实现跨协议/跨接口/跨平台的实时交互,如何实现数据-模型-应用的迭代交互与动态演化等;
⑤在服务/应用维度,如何基于多维模型和孪生数据,提供满足不同领域、不同层次用户、不同业务应用需求的服务,并实现服务按需使用的增值增效等。
上述科学问题是当前数字孪生研究与落地应用亟待解决的系列难题。此外,在数字孪生商业化过程中,如商业化平台和工具研发,商业模式推广应用等方面,也存在一些难题有待研究和解决。
看点
07
数字孪生何用?
数字孪生以数字化的形式在虚拟空间中构建了与物理世界一致的高保真模型,通过与物理世界间不间断的闭环信息交互反馈与数据融合,能够模拟对象在物理世界中的行为,监控物理世界的变化,反映物理世界的运行状况,评估物理世界的状态,诊断发生的问题,预测未来趋势,乃至优化和改变物理世界。
数字孪生能够突破许多物理条件的限制,通过数据和模型双驱动的仿真、预测、监控、优化和控制,实现服务的持续创新、需求的即时响应和产业的升级优化。基于模型、数据和服务等各方面的优势,数字孪生正在成为提高质量、增加效率、降低成本、减少损失、保障安全、节能减排的关键技术,同时数字孪生应用场景正逐步延伸拓展到更多和更宽广的领域。数字孪生具体功能、应用场景及作用如表2所示。
表2 数字孪生功能与作用

看点
08
数字孪生适用准则是什么?
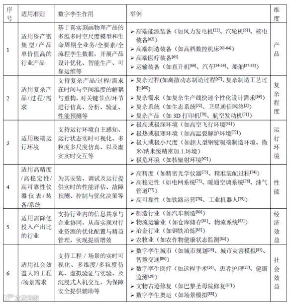
企业在应用数字孪生前,面临的首要决策问题是本企业是否需要用数字孪生?是否适用数字孪生?是否值得使用数字孪生?事实上,数字孪生并非适用于所有对象和企业。为辅助企业根据自身情况做出正确决策,本节尝试从产品类型、复杂程度、运行环境、性能、经济与社会效益等不同维度总结数字孪生适用准则,如表3所示,以供参考。
表3 数字孪生适用准则

看点
09
数字孪生需要标准?
数字孪生在落地应用过程中缺乏标准的指导与参考。笔者团队与相关技术标准委员会及应用企业前期共同探索建立了数字孪生标准体系框架,从数字孪生基础共性标准、关键技术
标准、工具/平台标准、测评标准、安全标准、应用标准 6 个方面对数字孪生标准体系进行了研究。但针对所建立的标准体系中各数字孪生具体标准内容,仍需进一步的研究与制定。
此外,据报道,国际标准化组织自动化系统与集成技术委员会(ISO/TC184)正在开展数字孪生构建原则、参考架构、物理制造元素的数字表示、信息互换及数字孪生可视化元素等方面标准研究;IEEE 数字孪生标准工作(IEEEP2806)正在开展智能工厂物理实体的数字化表征与系统架构等相关标准研究;ISO/IEC 信息技术标准化联合技术委员会数字孪生咨询组在数字孪生的术语、标准化需求、相关技术、参考模型等方面开展研究,但尚未有数字孪生具体标准发布。
综上所述,数字孪生的发展与落地应用需标准的指导与参考,数字孪生国际标准的制定是当前各国关注的重点。
看点
10
数字孪生需要商业化工具与平台?
随着数字孪生应用价值逐步显现,越来越多的企业期望利用数字孪生来提高企业效率和改进产品质量。而在实践数字孪生过程中,“使用什么工具/平台来构建和应用数字孪生”是企业所面临的问题。
据报道,已有相关商业工具和平台可支持数字孪生构建和应用,如 MATLAB的 Simulink,ANSYS 的 TwinBuilder,微软的 Azure,达索的 3D Experience等。
但从功能性的角度出发,这些工具和平台大多侧重某一或某些特定维度,当前还缺乏考虑数字孪生综合功能需求的商业化工具和平台。另一方面,从开放性和兼容性的角度出发,相关使能工具/平台主要针对自身产品形成封闭的软件生态,不同工具和平台间模型和数据交互与集成难、协作难,兼容性差,缺乏系统开放、兼容性强的数字孪生构建工具和平台。
此外,因掌握相关的具体数据、流程、工艺、原理等,产品研制者或提供者相对容易实现数字孪生的构建,而第三方(如系统集成商、产品终端用户、产品运营维护者等)在构建数字孪生中存在诸多困难,导致数字孪生的构建成为其应用推广的瓶颈之一。
随着相关技术的发展与产品研发模式的演变,未来构建数字孪生可能不再是困扰用户的关键难题,如龙头企业为提高自身产品的质量与研发效率,未来会要求研制者或提供者在提供产品物理实体的同时,也必须提供相应的数字孪生模型。未来如何基于不同用户提供的数字孪生,针对复杂产品、复杂系统、复杂过程的数字孪生构建需求,实现不同数字孪生的组装与集成将成为一个新的难点,需要相关商业化的数字孪生集成工具与平台支撑。
综上分析,数字孪生的落地与推广应用需功能综合、系统开放与兼容、集成性强的商业化工具和平台的支持。此外,当前还缺乏数字孪生评估与测试的商业化工具和平台。
看点
End
结束语
任何一个新技术的提出及实践推广过程中,必然面临诸多疑问。数字孪生也一样,当前针对数字孪生存在的疑问与困惑,远不止本文提及和讨论的 10 个。
限于篇幅,本文从数字孪生的认识和理解、研究和技术、应用和实践 3 个角度出发,结合数字孪生学术研究现状统计分析结果,尝试对数字孪生 10 个有关问题进行分析和讨论。以期抛砖引玉,引发不同人士从不同维度、不同需求、不同领域对数字孪生相关问题进行思考和讨论,共同正确认识和理性对待数字孪生。文章内容难免有不妥当之处,恳请国内外专家和同行批评指正。

