
今年春节,新型冠状病毒疫情状况牵动着所有人的心。当前,全国上下万众一心,积极开展抵御疫情攻坚战。在家中防病毒,学习不止步。艾媒咨询此前发布了《2019年中国城市商圈发展深度洞察与分析报告》,基于大数据挖掘和研究分析,用数据说话,带大家深入了解中国商圈的发展状况和趋势。
中国商圈经济得益于拥有14亿庞大人口,以及改革开放40年经济高速发展带来的强大居民消费力。艾媒分析师认为在全国人民众志成城的努力下,疫情防控狙击战将不会持续太久,线下实体经济将得以快速恢复,研究和科学掌握我国商圈经济的发展现状、特点以及创新模式、发展趋势等必将成为商海战场上的致胜法宝。
报告完整目录
一、2018-2019 中国城市商圈发展总体概况
1.中国城市商圈发展历程
2.中国城市商圈发展驱动力
3.中国居民消费水平发展情况
4.中国社会消费品零售总额
5.中国交通运输的发展总体情况
6.中国国内游客规模和旅游产业增加值分布情况
7.中国城市商圈分布密集度TOP10
8.“商圈”一词的网络关注度走势
9.中国城市商圈网络关注度地域分布
二、2018-2019 中国一线城市商圈发展情况及总结
1.一线城市相关概念及其特征
2.北京市居民人均可支配收入
3.北京市居民消费水平
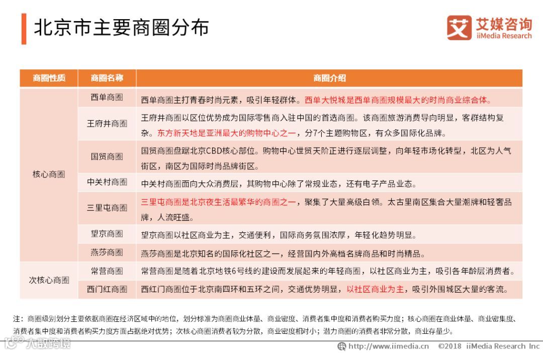
4.北京市主要商圈分布
5.北京市主要商圈分布
6.北京市主要商圈地区分布一览
7.北京市主要购物中心面积及商圈分布
8.北京市王府井商圈商业及交通情况
9.北京市王府井商圈消费客群画像分析
10.上海市居民人均可支配收入
11.上海市居民消费水平
12.上海市主要商圈分布
13.上海市主要商圈分布
14.上海市主要商圈地区分布一览
15.上海市主要购物中心面积及商圈分布
16.上海市南京东路商圈商业及交通情况
17.上海市南京东路商圈消费客群画像分析
18.广东省居民人均可支配收入
19.广东省居民消费水平
20.广州市主要商圈分布
21.广州市主要商圈分布
22.广州市主要商圈地区分布一览
23.广州市主要购物中心面积及商圈分布
24.广州市珠江新城商圈商业及交通情况
25.广州市天河路商圈商业及交通情况
26.广州市天河路、珠江新城商圈消费客群画像分析
27.深圳市主要商圈分布
28.深圳市主要商圈分布
29.深圳市主要商圈地区分布一览.
30.深圳市主要购物中心面积及商圈分布
31.深圳市主要购物中心面积及商圈分布
32.深圳市主要购物中心面积及商圈分布
33.深圳市东门商圈商业及交通情况
34.深圳市东门商圈消费客群画像分析
35.中国一线城市商圈发展特点总结
三、2018-2019 中国非一线城市商圈发展情况及总结
1.非一线城市相关概念及其特征
2.非一线城市的选取
3.徐州市居民人均可支配收入
4.徐州市交通运输业发展情况
5.徐州市旅游业收入情况分析
6.徐州市社会消费品零售总额规模情况
7.徐州市主要商圈分布
8.徐州市主要商圈地区分布一览
9.徐州市主要购物中心及商圈分布
10.徐州市古彭广场商圈商业及交通情况
11.徐州市古彭广场商圈消费客群画像分析
12.贵阳市居民人均可支配收入
13.贵阳市交通运输业发展情况分析
14.贵阳市旅游业收入情况分析
15.贵阳市社会消费品零售总额规模情况
16.贵阳市主要商圈分布
17.贵阳市主要商圈地区分布一览
18.贵阳市主要购物中心及商圈分布
19.贵阳市中华路中心商圈商业及交通情况
20.贵阳市中华路中心商圈消费客群画像分析
21.汕头市居民人均可支配收入
22.汕头市旅游业收入情况分析
23.汕头市社会消费品零售总额规模情况
24.汕头市主要商圈分布及购物中心
25.汕头市主要商圈地区分布一览
26.汕头市长平路商圈商业及交通情况
27.汕头市长平路商圈消费客群画像分析
28.海口市居民人均可支配收入
29.海口市旅游业收入情况分析
30.海口市社会消费品零售总额规模情况
31.海口市主要商圈分布及购物中心
32.海口市主要商圈地区分布一览
33.海口市海秀、解放路商圈商业及交通情况
34.海口市海秀、解放路商圈消费客群画像分析
35.中国非一线城市商圈发展特点总结
四、2018-2019 中国城市商圈发展趋势解读
1.中国城市商圈发展趋势解读
2.中国城市商圈发展趋势解读
中国城市商圈发展历程
▽▽▽
长按二维码
查看完整高清版报告
地
产
商
业
大数据咨询合作、艾媒分析师采访、公众号转载授权等
可在公众号后台回复关键字“合作”。
。
上艾媒报告中心


