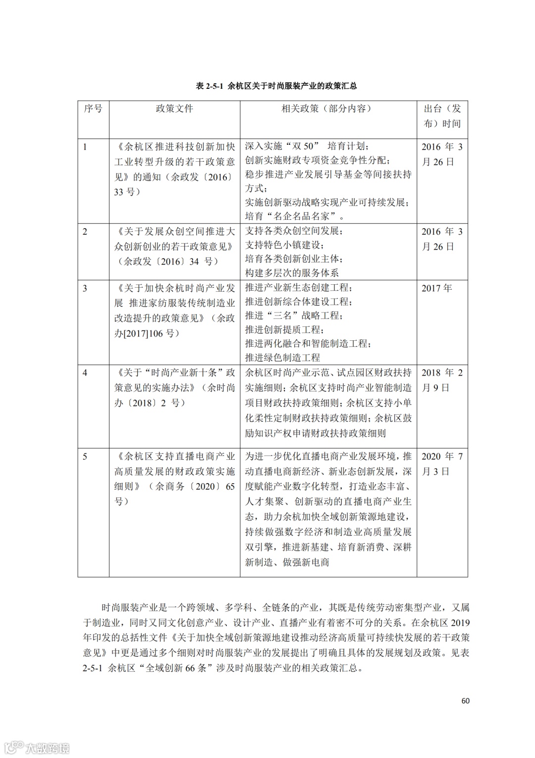
点击蓝字
关注我们
END
中服科创研究院
中国首家专注于服装科技创新研发的权威机构,设有三大服务平台、十大研发中心。
旨在抓住数字化挑战与新科技革命给行业带来的机遇,以实现服装产业的设计智能化、生产智能化、营销方式智能化、产品智能化、服务智能化、经营管理智能化为目标,打造政、行、产、学、研、用共同参与的开放式、公益性、可持续发展的行业研发和服务机构,赋能产业升级,引领和推动中国服装企业的数字化转型与变革。推动提高中国服装行业的核心竞争力和竞争优势,推动中国服装产业在数字经济时代科技创新驱动和引领全球服装产业的变革。
扫描二维码 关注我们
洞察服装行业最新资讯
我知道你在看哟

