
支付宝对外发布公告表示,自2016年10月12日起,支付宝将对个人用户超出免费额度的提现收取0.1%的服务费,个人用户每人累计享有2万元基础免费提现额度。在用完基础免费额度后,用户可以使用蚂蚁积分兑换更多免费提现额度。
这与微信收费相差了6个多月。事实上,移动支付平台对于用户更多地是在消费、缴费、还信用卡、充话费等用途,换句话说,真正体现的机会不是很多,对于用户的实际影响不大。
余额宝转出不受影响
提现是指用户通过第三方支付平台把资金转到银行卡的行为。支付宝的提现涉及“提现到本人银行卡”和“转账到他人银行卡”两个功能。按照调整后的规则,支付宝也对超出免费额度的部分按提现金额的0.1%收取服务费,单笔服务费不到0.1元的则按照0.1元收取。不同的是,支付宝个人用户可以累计享有2万元元基础免费提现额度。
对于备受关注的余额宝,支付宝公告表示,余额宝资金转出,包括转出到本人银行卡和转出到支付宝余额将继续免费。不过,2016年10月12日起,用户从余额新转入余额宝的资金,转出时只能转回到余额,不能直接转出到银行卡。
消费、理财等还是免费
除了提现之外,使用支付宝进行消费、理财、购买保险、手机充值、水电煤缴费、挂号、缴纳交通罚款、使用手机支付宝转账到支付宝账户、还款等服务不受任何影响,用户免费使用的同时还可以获得蚂蚁积分,在用完免费额度后,用户累积的蚂蚁积分可以用于兑换免费提现额度。支付宝方面介绍,目前兑换比例是,1个蚂蚁积分可以兑换1块钱的免费提现额度,上不封顶。
此次支付宝方面在公告中表示,收费的原因是“综合经营成本上升较快”,调整提现规则是为了减轻部分成本压力。
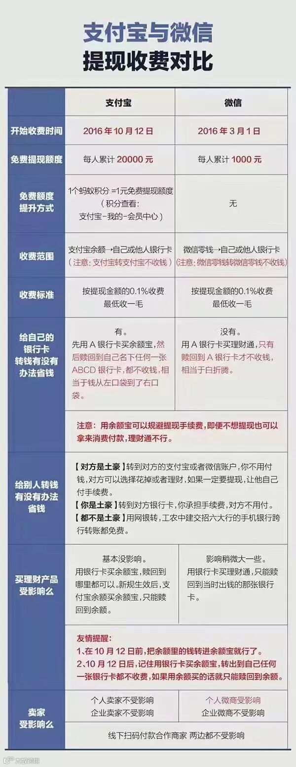
下面是支付宝与微信提现收费对比图,供大家参考。

除了微信、支付宝,我们还有以下选择
首先,百度钱包、京东金融等余额提现目前仍然免费。
其次是手机银行。今年2月,工、农、中、建、交五大银行联合宣布,将对客户通过手机银行办理的境内人民币转账汇款免收手续费,对客户5000元以下的境内人民币网上银行转账汇款免收手续费。
事实上,银行的免费大战早已打响,只不过以前的主角都是中小银行。去年9月起,招行、浦发、中信、广发、邮储等多家银行都已推出手机银行实时转账零手续费等诸多优惠。所以,咱还是有不少免费转账渠道哒!如今,微信、支付宝两大第三方支付巨头纷纷推出提现收费,你是否会如何选择?


