感谢您关注“初中生学习吧”公众号,如您尚未关注,请点击上方蓝字“初中生学习吧”关注我们,获取更多初中知识和学习方法。每日更新,与您不见不散!
后台回复“下载”
下载本期资源打印版

还在为月考没考好而悲天悯人?
还在为期中考试没准备好而惴惴不安?
哈哈!哈考君福利大放送!
来自大佬们的独家私人收藏
等着你来收阅!
还有许多实用的小技巧等你来听
来,我们一起看看吧!

同样是知识点为何学霸总能记得又快又全?
2017年中考总分452.5分的高分笔记
邀你速来围观 !

同学们课堂学习,记笔记是相当重要的一部分。记笔记也是要讲究方法的。下面是一位中考学霸记笔记的“秘法”,供大家参考借鉴。
以下是小编独家采访的
2017年中考高分学生小林同学的学习心得
拿笔记来吧!

亲爱的学弟学妹们 ,你们好。很荣幸能够在这里和大家交流、分享我的学习经验,希望对你们可以有些帮助。
距离2018年中考还有大约300天,300天的时间说它长,一转眼就过去了;说它短,却可以让一个学习成绩中游的学生在中考中逆袭为班级优生。因此,如何利用好这300天的时间是非常重要的。
首先是基础要抓牢 ,虽然现在准初四没有结课,但是好多基础工作现在就可以进行,比如语文文言文实词译文的考背及问题的理解,英语基本单词的背诵及数理化基本公式概念的背诵等。其次是练习要落实。根据个人情况选择适合自己的练习,扎实学过的知识,但不要过分刷题,否则将可能形成概念性、规则性的意念,在中考中吃亏。
课堂上的听讲自然是最重要的 ,越到初四,老师在课上讲的内容会越重要,所以一定要认真听。每天的作业也要完成,不要因为所谓的有自己的复习计划就不完成当天的作业,无数次失败的教训警示着我们这样的做法是荒谬的、不正确的,因此就一定要利用好学校自习课时间,尽量在学校完成每日的作业。合理安排晚上自主学习的时间,在保证完成功课的情况下还要安排好睡眠时间,以免第二天上课时打瞌睡影响听课质量。
对于模拟考试,要认真对待但也不要太过于在乎 。每次考试之前要自己安排复习,学校老师可能不会按照模拟考试来复习,那么想要取得好成绩就要自主复习。这样的能力不只是在中考会用到,到了高中、大学甚至工作都是必要的。
良好的心态也很必要,戒骄戒躁,胜不骄败不馁 。一次考试的失败不代表什么,而是提醒你这部分知识还有漏洞。一次考试的胜利也不代表什么,而是告诉你这部分的知识你已经掌握的比较好,可以将剩下的复习时间更多地利用在不太擅长的科目上面。
我想要说的就是这么多,感谢各位耐心地听我说完。最后希望每一位准初四的考生都可以通过自己的努力在2018年中考这个舞台上面大放异彩!

各科上图展示!
(语文)

(数学)

(英语)

(物理)

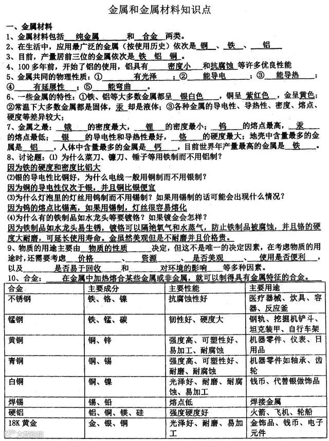
(化学)

◑ ◑ ◑



想要更多资源扫描下方二维码关注初中生学习吧后,回复下载 即可获取


