其实,无论是历史这一个科目也好,其它学科知识的记忆也罢,在将书本中的知识“装”进自己的脑海中的时候,最怕的就是繁琐复杂,越是随着记忆量的增多,孩子们也会越学越会觉得吃力。记忆,也是要掌握一定的方法的,记忆历史知识普遍来说有两种方法。
第一种方法:按照书本目录,罗列思维框架图。
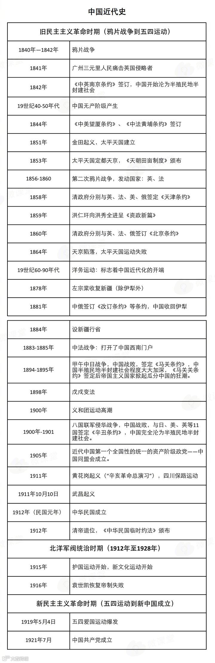
第二种方法:理清历史大事件,以时间轴的方式去记忆。
两种方法,学生喜欢哪种,就使用哪种。而我今天要分享给读者朋友的,就是概括版的历史时间轴,用16首顺口溜开阔历史变迁,以及历史大事年表,相信会对孩子们理解历史这一个学科有莫大的帮助。
孩子冲刺中考的路上,我们与您同行!
长按↓↓三秒即可关注


