功能眼罩
安全防护
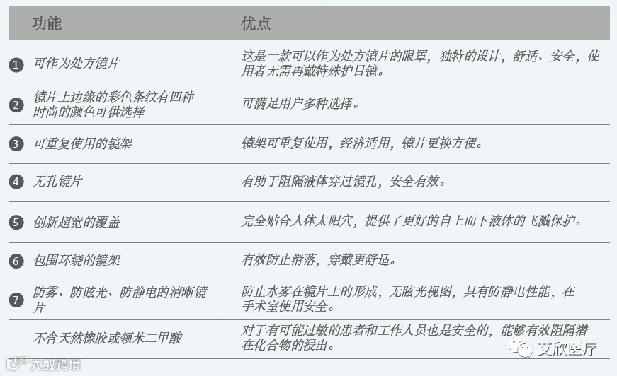
艾欣医疗的功能眼罩是由高分子塑料制成的镜架与镜片组成的。
主要供医护人员在医护环境下使用,能够起到有效的保护作用。眼罩边缘光滑,时尚美观,穿戴舒适,可作为处方眼镜。
功能眼罩
功能性眼罩镜片覆有防雾涂层,能够确保在整个使用过程中不起雾,视觉清晰。镜片连接孔被镜架完全填充,可以完全防止飞溅物对眼睛的伤害。
细节展示


世源艾欣功能眼罩
安全防护
艾欣医疗的功能眼罩是由高分子塑料制成的镜架与镜片组成的。
主要供医护人员在医护环境下使用,能够起到有效的保护作用。眼罩边缘光滑,时尚美观,穿戴舒适,可作为处方眼镜。
功能眼罩
功能性眼罩镜片覆有防雾涂层,能够确保在整个使用过程中不起雾,视觉清晰。镜片连接孔被镜架完全填充,可以完全防止飞溅物对眼睛的伤害。
细节展示

