1
有理数

1.大于0的数叫做正数。
2.在正数前面加上负号“-”的数叫做负数。
3.整数和分数统称为有理数。
4.人们通常用一条直线上的点表示数,这条直线叫做数轴。
5.在直线上任取一个点表示数0,这个点叫做原点。
6.一般的,数轴上表示数a的点与原点的距离叫做数a的绝对值。
7. 由绝对值的定义可知:
一个正数的绝对值是它本身;
一个负数的绝对值是它的相反数;
0的绝对值是0。
8.正数大于0,0大于负数,正数大于负数。
9.两个负数,绝对值大的反而小。
10.有理数加法法则:
(1)同号两数相加,取相同的符号,并把绝对值相加。
(2)绝对值不相等的异号两数相加,取绝对值较大的加数的负号,并用较大的绝对值减去较小的绝对值,互为相反数的两个数相加得0。
(3)一个数同0相加,仍得这个数。
11.有理数的加法中,两个数相加,交换交换加数的位置,和不变。
12.有理数的加法中,三个数相加,先把前两个数相加,或者先把后两个数相加,和不变。
13.有理数减法法则:减去一个数,等于加上这个数的相反数。
14.有理数乘法法则:两数相乘,同号得正,异号得负,并把绝对值向乘。 任何数同0相乘,都得0。
15.有理数中仍然有:乘积是1的两个数互为倒数。
16.一般的,有理数乘法中,两个数相乘,交换因数的位置,积相等。
17. 三个数相乘,先把前两个数相乘,或者先把后两个数相乘,积相等。
18. 一般地,一个数同两个数的和相乘,等于把这个数分别同这两个数相乘,再把积相加。
19.有理数除法法则:除以一个不等于0的数,等于乘这个数的倒数。
20.两数相除,同号得正,异号得负,并把绝对值相除。0除以任何一个不等于0的数,都得0。
21. 求n个相同因数的积的运算,叫做乘方,乘方的结果叫做幂。在an 中,a叫做底数,n叫做指数。
22.根据有理数的乘法法则可以得出:
负数的奇次幂是负数,负数的偶次幂是正数。
显然,正数的任何次幂都是正数,0的任何次幂都是0。
23.做有理数混合运算时,应注意以下运算顺序:
(1)先乘方,再乘除,最后加减;
(2) 同级运算,从左到右进行;
(3)如有括号,先做括号内的运算,按小括号.中括号.大括号依次进行。
24.把一个大于10的数表示成a×10的n次方 的形式(其中a是整数数位只有一位的数,n是正整数),使用的是科学计数法。
25.接近实际数字,但是与实际数字还是有差别,这个数是一个近似数。
26.从一个数的左边的第一个非0数字起,到末尾数字止,所有的数字都是这个数的有效数字。
2
整式的加减

1.都是数或字母的积的式子叫做单项式,单独的一个数或一个字母也是单项式。
2.单项式中的数字因数叫做这个单项式的系数。
3. 一个单项式中,所有字母的指数的和叫做这个单项式的次数。
4.几个单项的和叫做多项式,其中,每个单项式叫做多项式的项,不含字母的项叫做常数项。
5.多项式里次数最高项的次数,叫做这个多项式的次数。
6.把多项式中的同类项合并成一项,叫做合并同类项。
合并同类项后,所得项的系数是合并前各同类项的系数的和,且字母部分不变。
7.如果括号外的因数是正数,去括号后原括号内各项的符号与原来的符号相同。
8.如果括号外的因数是负数,去括号后原括号内各项的符号与原来的符号相反。
9.一般地,几个整式相加减,如果有括号就先去括号,然后再合并同类项。
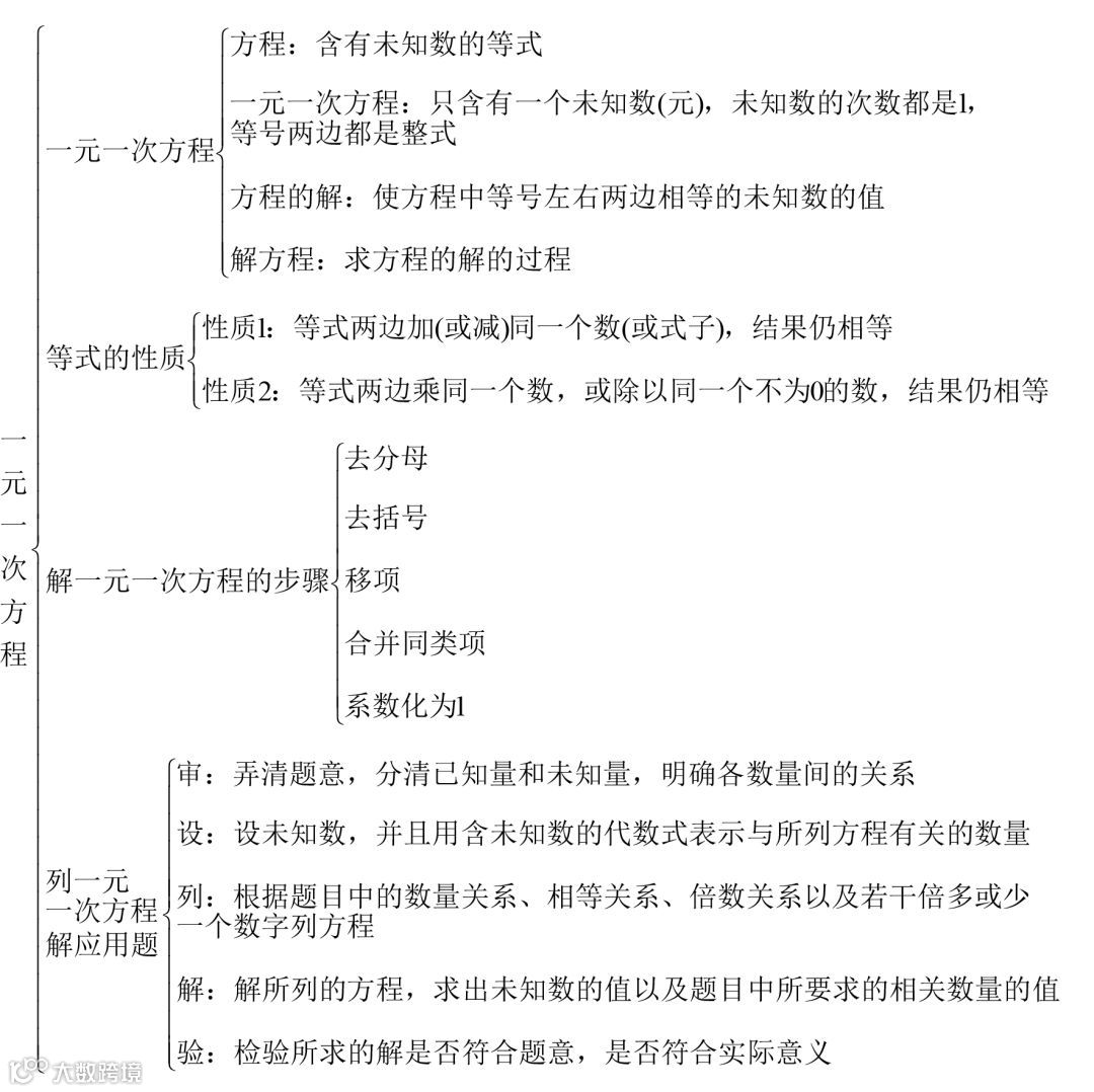
3
一元一次方程

1.列方程时,要先设字母表示未知数,然后根据问题中的相等关系,写出还有未知数的等式——方程。
2.含有一个未知数(元),未知数的次数都是1,这样的方程叫做一元一次方程。
3.分析实际问题中的数量关系,利用其中的等量关系列出方程,是用数学解决实际问题的一种方法。
4.等式的性质1:等式两边加(或减)同一个数(或式子),结果仍相等。
5.等式的性质2:等式两边乘同一个数,或除以一个不为0的数,结果仍相等。
6.把等式一边的某项变号后移到另一边,叫做移项。
7.应用:行程问题:s=v×t
工程问题:工作总量=工作效率×时间
盈亏问题:利润=售价-成本 利率=利润÷成本×100%
售价=标价×折扣数×10% 储蓄利润问题:利息=本金×利率×时间 本息和=本金+利息
4
图形初步认识

1. 我们把实物中抽象的各种图形统称为几何图形。
2.有些几何图形(如长方体.正方体.圆柱.圆锥.球等)的各部分不都在同一平面内,它们是立体图形。
3.有些几何图形(如线段.角.三角形.长方形.圆等)的各部分都在同一平面内,它们是平面图形。
4.将由平面图形围成的立体图形表面适当剪开,可以展开成平面图形,这样的平面图形称为相应立体图形的展开图。
5.几何体简称为体。
6.包围着体的是面,面有平的面和曲的面两种。
7.面与面相交的地方形成线,线和线相交的地方是点。
8.点动成面,面动成线,线动成体。
9.经过探究可以得到一个基本事实:经过两点有一条直线,并且只有一条直线。 简述为:两点确定一条直线(公理)。
10.当两条不同的直线有一个公共点时,我们就称这两条直线相交,这个公共点叫做它们的交点。
11.点M把线段AB分成相等的两条线段AM和MB,点M叫做线段AB的中点。
12.经过比较,我们可以得到一个关于线段的基本事实:两点的所有连线中,线段最短。简单说成:两点之间,线段最短。(公理)
13.连接两点间的线段的长度,叫做这两点的距离。
14.角∠也是一种基本的几何图形。
15.把一个周角360等分,每一份就是1度的角,记作1°;把一度的角60等分,每一份叫做1分的角,记作1′;把1分的角60等分,每一份叫做1秒的角,记作1″。
16.从一个角的顶点出发,把这个角分成相等的两个角的射线,叫做这个角的平分线。
17.如果两个角的和等于90°(直角),就是说这两个叫互为余角,即其中的每一个角是另一个角的余角。
18.如果两个角的和等于180°(平角),就说这两个角互为补角,即其中一个角是另一个角的补角。
19.等角的补角相等,等角的余角相等。

声明:本公众号尊重原创,素材来源于网络,好的内容值得分享,如有侵权请联系删除。
孩子冲刺中考的路上,我们与您同行!
长按↓↓三秒即可关注


